- 网站首页
- 学校概况
- 2026单招 | 重磅推出!天府航院高职单招招生计划及专业公布
- 【单招特辑】信息技术学院:码力全开,智创未来
- 【单招特辑】低空经济学院:深耕低空,筑梦未来
- 【单招特辑】航空技术学院:航空报国,制胜未来
- 【单招特辑】交通运输学院:乘风破浪,挺立潮头
- 【单招特辑】文化旅游学院:邂逅文旅,畅游绮梦
- 【单招特辑】空中乘务学院:领跑航空,逐梦蓝天
- 我校田珈浩宇同学飞无人机获奖金1.5w!顺带获得一块全国第二的奖牌!
- 祝贺!我校教师杨杨在省高职高专院校思政课 “萌新磨课、骨干练兵” 教学展示活动中荣获一等奖!
- “声”动川渝 名震巴蜀:我校吉银老师荣获“2025年红色讲解员决赛”金牌!
- 【单招特辑】卫生健康学院:以技立身,以爱护航
- 全程英文!空乘学院四位同学在“2025四川省职业院校技能大赛”中获奖!
- 天航空保“天团”出击!抱回省赛银奖,赢得漂亮!
- 大奖拿到手软!我校4位同学荣获“四川省职业院校技能大赛”新一代信息技术赛道银奖!
- 又双叒获奖啦!我校4位同学在“2025年四川省职业院校技能大赛”中获奖!
- 达古冰川研学游记 | 冰川铸初心,青春赴山海
- 超级辅导员来啦!思政育人队伍素质能力提升培训,32名老师修成正果!
- 官宣!天府新区航空旅游职业学院获批开展职业技能等级认定啦!
- 技术壁垒?不存在的!| 天航学子凭实力拿下“华为ICT”大奖!
- 关于2026年高职单招保送、免试生补交材料的通知
- 关于2026年高职单招保送、免试生补交材料的通知
- 青春聚力总结过往 笃行致远共启新程——校团委学生会召开期末总结大会
- 青春向党 筑梦未来 | 我校隆重举行2025年新团员入团仪式
- 青春之我,不负韶华!@全体天航学子,2026全国征兵公益宣传片邀你观看!
- 凝聚奋进力量 擘画崭新蓝图 | 学校隆重举行2025年度工作总结暨表彰大会
- 学校思政育人队伍素质能力提升培训班开班,32名老师参加学习
- 喜报!我校5位同学荣获2025年四川省职业院校技能大赛康复治疗与护理赛道铜奖!
- 喜报!我校5位同学荣获2025年四川省职业院校技能大赛康复治疗与护理赛道铜奖!
- 天府校区开展期末考试巡考工作 严肃考纪正学风
- 马克思主义学院举办“习近平新时代中国特色社会主义思想概论”课集体备课
- 马克思主义学院举办“习近平新时代中国特色社会主义思想概论”课集体备课
- 天府新区航空旅游职业学院 退学处理决定书送达公告
- 控水、限食、体脂管理······,最终12名同学站上了省级健身健美锦标赛的领奖台!
- 八载护航路,青春正当时|学校举行校卫队成立八周年盛典!
- 为“最近的遥远”注入青春流量:雪地空乘制服show,海拔4860m 的现场直播!
- 为“最近的遥远”注入青春流量:雪地空乘制服show,海拔4860m 的现场直播!
- 第二届校园台球赛揭晓:“天航赵心童”杨昊霖加冕
- 可修飞机可操勺子:航空技术学院紫荆花餐厅志愿服务暖心上线!
- 凝心聚力谋新篇 深耕育人启新程 ——我校召开2025年学生工作总结会
- 线上直通“欢乐世界”,广州长隆校招再觅乐园新星
- 仁寿校区举行“文明寝室” 表彰仪式,寝室怎么打理?请看这里!
- 自我革命这根弦必须绷得更紧——写在二十届中央纪委五次全会召开之际
- 锚定提质增效 精准部署推进 ——天府新区航空旅游职业学院第5次、6次办学能力评价专题工作会
- 锚定提质增效 精准部署推进 ——天府新区航空旅游职业学院第5次、6次办学能力评价专题工作会
- 锚定内涵建设 深化改革创新 ——学校召开2025年度教学工作总结会
- 锚定内涵建设 深化改革创新 ——学校召开2025年度教学工作总结会
- 仁寿校区开展期末考试巡考工作 严抓考风考纪护航学风建设
- 准空姐跳啦啦操,准空少场上表演!空乘学院这场篮球比赛看点多多!
- 拾光筑梦,共赴新岁——空中乘务学院新年文艺晚会暨学期总结精彩瞬间!
- 不只是线条与色彩,更是年轻灵魂的自由表达:会展专业同学期末作品展!
- 不只是线条与色彩,更是年轻灵魂的自由表达:会展专业同学期末作品展!
- 必看|2026单招报名在即!“保姆级”操作流程来啦~请查收
- 续文脉 练新兵 | 仁寿校区文化旅游学院#仙女山 实景教学展风采
- 驭风破障,问鼎湾区!我校学子田珈浩宇斩获“亚洲首个百万级”无人机大赛团队冠军!
- 普及国学知识、传承传统文化:学校举办中华经典诵写讲大赛!
- 推广普通话宣传周 | 这堂公开课教你怎样“说得更好听”
- 我校全面展开学期末实验实训室安全大检查 筑牢寒假校园安全防线
- 比创意、拼细节,学校交通模型大赛第六届了,不简单!
- 交通运输学院毛秋月、刘姗姗等同学荣获第三届全国大学生职业规划大赛校赛大奖!
- 燃!我校荣获第六届中国民航科普创新大赛冠军!
- @毕业生,“百校联动护航·万企暖冬送岗”省级线上专场招聘会重磅开启!海量岗位虚位以待,快来解锁你的心仪offer
- 卓品商务“云端”面试,天航学子“隔屏”展现专业魅力
- 在天航|“青春绽放,艺彩飞扬”2025级新生文艺汇演精彩合集
- 校企联手放大招|电商实训基地揭牌,企业导师+真项目手把手教!
- 思想与趣味兼具!我校文化旅游学院 “月映山河・文旅共圆” 主题活动圆满举行
- 好样的!央视广告走进天航 镜头定格青春风采
- 暑假不躺平!这些同学带着奖杯开启新学期!
- 舞林新声 风动校园:学校举行第七届舞林风舞蹈大赛决赛!
- 关注未来 聚焦就业:高速铁路乘务特色订单班举行开班仪式
- 关注未来 聚焦就业:高速铁路乘务特色订单班举行开班仪式
- 高职学子巧制新春手作 传统文化课程落地生花
- “校园直播带货网红”新鲜出炉!
- 寒冬砺志展风采 体育强国育新苗
- 熊大、熊二,光头强来了!我校与资阳方特举行校企合作签约暨授牌仪式
- 2025学校社团成果展暨周末嘉年华:梦想的主场,热爱的聚集地,我们的高光时刻!
- 天航大讲堂|西南医科大学附属天府医院黎昌强教授作《整合医学下的健康管理》专题讲座
- 暖冬元旦·翼路同行 | 学校隆重举行元旦文艺汇演,迎接新的一年!
- 新岁共启·新篇共赴 | 交通运输学院隆重举行2026年元旦晚会暨颁奖典礼!
- 校园法治新风尚:这堂“干货”讲座让600余名师生直呼实用!
- 关于2026年高职单招保送、免试生递交材料的通知
- 关于2026年高职单招保送、免试生递交材料的通知
- 逐梦蓝天·礼韵同行|空中乘务学院关于蓝天的青春仪式在音乐广场绽放
- 青春滚烫·医路同行 | 卫生健康学院元旦晚会浪漫回顾
- 校园招聘丨中国铁路乌鲁木齐局集团有限公司携优质岗位走进天航!
- 专业!耐心!严谨!全景医学影像面试现场,天航学子诠释服务的“核心素养”!
- 航梦启新 岁序华章 | 航空技术学院隆重举行2026庆元旦文艺汇演暨首届科技文化艺术节闭幕式!
- 眉山新区元旦狂欢,我校学子“四连炸”通吃全场!
- 书香迎新岁 雅韵庆丰年丨学校图书馆举行元旦传统文化晚会
- “保持适当速度”是中国经济进入新发展阶段的关键注脚
- 天府新区航空旅游职业学院关于2022级扩招学生第四批次毕业名单的公示
- 逐梦蓝天悟初心,党建引领启新程
- 空中乘务学院、实验实训中心第一次学生代表大会隆重召开
- 天府新区航空旅游职业学院2026年单招报读指南
- 天府新区航空旅游职业学院2026年单招报读指南
- 筑牢校园安全防线:仁寿校区开展冬季安全综合整治行动!
- 英语“声”动全场!首届“天航杯”学生英语能力艺术风采大赛隆重举行!
- 英语“声”动全场!首届“天航杯”学生英语能力艺术风采大赛隆重举行!
- 天府新区航空旅游职业学院-2025年度职业教育质量年报
- 焊烟弥漫,匠心闪耀!航空技术学院“工匠杯”维修赛场大秀硬核技能!
- 2025年“奕福 IF 杯”短视频&直播电商技能大赛圆满收官
- 就业羊城,情满珠江:广州白云机场莅临我校现场招聘!
- 天府新区航空旅游职业学院 关于2026年专升本考试预报名合格考生名单的公示
- 卫生健康学院举办“冬至医圣”饺子宴
- 行加冠之礼,担青春之责 | 卫生健康学院康复专业成功举办“十八而志,筑梦启航”成人礼主题班级活动
- 深化产教融合,共育新媒体人才——我校与四川长江职业学院、火焱传媒校企合作交流座谈会圆满举行
- 深化校际交流 共谋职教发展——我校赴眉山药科职业学院开展交流学习活动
- 应急救援 消防急救 物流配送 航拍测绘:低空经济学院无人机创新性设计大赛在仁寿校区举行!
- 专升本 | #乐山师范学院 陈思蒙:没有退路,就是胜利之路!
- 冬至承韵,游园传情 | 这场游园会,暖了胃更暖了心!
- 天航真人版“猫鼠大战”!这一晚,他们都在狂飙!
- “奔跑吧,天航!”,仁寿校区首届教职工联谊活动隆重举行!
- 党建引领聚合力 情暖冬至践初心——交通运输学院、航空技术学院党总支开展主题党建活动
- 党建引领聚合力 情暖冬至践初心——交通运输学院、航空技术学院党总支开展主题党建活动
- 用行动诠释志愿精神 —交通运输学院师生助力“12·5”国际志愿者日
- 舞林新声 风动校园:学校举行第七届舞林风舞蹈大赛决赛!
- 学校党委召开2025年第8次理论学习中心组 学习(扩大)会
- 青春向党,逐梦启航| 天府新区航空旅游职业学院第四期“青马工程”圆满结业
- 关于2026年专升本考试报名工作的通知
- 关于2026年专升本考试报名工作的通知
- 关于2026年专升本考试报名工作的通知
- 以“一盘棋”思维激活区域发展新动能
- 发展与治理并重:以“AI+”助推新质生产力,以完善治理护航创新
- 推进文旅深度融合赋能乡村全面振兴
- 仁寿校区图书馆绘就心灵画卷:曼陀罗绘画体验活动开启治愈之旅
- 小小安检员、飞行员上线!丹棱县萌娃的民航研学超有趣!
- 研学天航丨天府实小295名萌娃探秘天航,秒变“小小飞行家”
- 天府校区紫荆花餐厅史诗级更新!满汉全席?不,这是你的投票全席!
- get主播体验卡!天航走进无忧传媒,共探产教融合新“播”浪
- 巅峰对决“篮”不住 舞力全开“操”精彩!丨卫生健康学院举行主题运动会
- 共同探讨“汪星人、喵星人”的事:我校与四川科伦牧正生物科技有限公司开展校企合作交流
- 气质收割机上线!#新海航天津航空 招聘初试,我校学子“稳”出新高度
- 交通运输学院毛秋月、刘姗姗等同学荣获第三届全国大学生职业规划大赛校赛大奖!
- 低空经济学院第一次学生代表大会胜利召开
- 天府新区航空旅游职业学院 关于2024年学生收费标准调整的公示
- 智慧与颜值兼具?我校“百人神仙团”征战英语四级考试!
- 喜报!我校信息技术学院三位同学斩获国家级大赛
- 线上面试·梦想起航 | 天航学子与广州白云国际机场的“云端旅程”
- 信息技术学院实训室
- 低空经济学院实训室
- 坚守课堂主阵地 常态巡课促提质 —— 天府新区航空旅游职业学院仁寿校区以线上巡课常态化推进教学高质量发展
- 天府新区航空旅游职业学院仁寿校区开展安全大检查 筑牢校园安全防线
- 我校前往成都农业科技职业学院开展学习交流
- 我校前往四川长江职业学院学习交流
- 职业教育学习资源建设,教材建设与编写培训 ——以国家十四五规划教材评选为例教材编写培训会
- 2025年普通高校专升本考试考务培训会顺利召开
- 学校启动2025级人才培养方案制(修)订工作,聚焦专业建设发展
- 深化会展研学融合 共探产业发展新篇 ——我校师生走进第二十届中国西部国际博览会
- 聚焦人才培养新蓝图:学校积极推进 2025 级人才培养方案修订工作
- 我校成功举办教师教学能力比赛(校赛)展现教师风采助力教学创新
- 学校开展期初教学检查及集体巡课工作 保障新学期教学秩序
- 天府新区航空旅游职业学院启动 2025 年秋季新教师教学能力培训 助力师资队伍建设
- 关于印发《天府新区航空旅游职业学院课程重修实施细则》(试行)的通知
- 校校携手赋新能!我校与川农大共建自考专升本平台,拓宽学子成长路
- 专家领航、精准赋能 学校2024-2025年度校级教学科研课题结项答辩工作圆满完成
- 倾听“生”声优教学,聚力整改促学风 ——学校2025-2026学年第1学期学生座谈会圆满召开
- “以沟通破题,以协同提质”我校教务处召开2025-2026学年第一学期教师座谈会
- 我校召开2025年度职业教育质量报告编制工作布置会
- 学籍异动申请表
- 多维度统筹教学管理 夯实新校区发展根
- 深化跨校合作 赋能低空经济—— 我校赴中国民航飞行学院天府校区开展航空类专业建设学习交流
- 航空技术学院
- 学思践悟强党性,科技赋能启新程!航空技术学院四川科技馆党建活动
- 学思践悟强党性,科技赋能启新程!航空技术学院四川科技馆党建活动
- 新区好声音第二季,就等你来!
- 到七彩云南 赴梦境之旅丨云南空港百事特商务有限公司莅临我校招聘
- 聚力耀新程 同心筑华章 | 文化旅游学院、信息技术学院喜迁仁寿新校区
- 童心启航,逐梦蓝天 | 成都市草堂小学西区分校四年级航空研学之旅
- 激昂红歌忆峥嵘,青春向党谱新篇 | 我校隆重举行纪念“一二·九”爱国运动90周年合唱比赛!
- 公安机关公开通缉100名电信网络诈骗犯罪在逃金主和骨干人员
- 第三届全国大学生职业规划大赛校赛选手亮相!明日我们拭目以待!
- offer收割机启动!省机场地服专场招聘,我校学子面试表现“秀”出圈!
- 9名学生被处罚,这些兼职千万不能做!
- 灵魂起舞,文化旅游学院随机舞蹈活动Hi翻全场!
- 优雅+健康+高薪并存的岗位?走进至诚高尔夫天航校园招聘现场!
- @有文采的你!眉山这场征文大赛,等你来拿奖→
- 关于举办第十六届全国大学生电子商务“创新、创意及创业”挑战赛的报名通知
- “12·5国际志愿者日”:交通运输学院志愿者走进莲花社区!
- 水果采摘+直播带货,航空技术学院师生回龙村变身“家乡推荐官”!
- 青春激情点燃冬日赛场,眉山天航科技职业学校举行冬季运动会!
- 校地“牵手”绘新景:高校智慧“点亮”乡村振兴路
- 校企合作 | 我校与西南医科大学附属天府医院开展参观交流 共谋校院合作新发展
- “卫”爱护航,“健”行青春!这场秋日游园会,玩嗨了!
- 卫生健康学院
- 马克思主义学院召开“书记、校长现场办公会” 扎实推进思政课建设
- 灵魂起舞,文化旅游学院随机舞蹈活动Hi翻全场!
- 四川天府新区航空旅游职业学院关于银行账户信息的公示
- 空中乘务学院
- 交通运输学院
- 空中乘务学院、实验实训中心第一届模拟面试简历大赛决赛圆满落幕
- 制服即战袍!#南航 海南专场招聘,天航学子“圈粉”全场面试官!
- 低空经济学院CAAC无人机培训开班仪式圆满举行
- 检测 指导 科普全套!卫生健康学院的同学们喊你来免费按摩啦!
- “以沟通破题,以协同提质”我校教务处召开2025-2026学年第一学期教师座谈会
- 2025-2026学年度关于飞机机电/电子、无人机专业教师的招聘公告
- 天府新区航空旅游职业学院 关于2024年新增专业学生学费收费标准的公示
- 2025年高校实验室安全调研组专家一行莅临我校调研
- 2025年高校实验室安全调研组专家一行莅临我校调研
- 关于四川天府新区航空旅游职业学院2024年度专项审计报告的公示
- 心怀感恩,逐光而行 | 感谢您让天府新区航空旅游职业学院越来越美好!
- 蓝天献血,同心防艾 | 第38个“世界艾滋病日”我校在行动
- 名企青睐!#南航 深圳专场招聘,打造高质量就业“直通车”
- 以赛促学 砺能强技 | 交通运输学院举行第四届“天航杯”民航地面服务技能大赛
- 专升本 | #四川师范大学 陈祺祺:从天航起飞,向梦想高处翱翔
- 明天三级考试,加油!考完三级,四级还会远吗?
- 撬动心灵的支点 | 我校举行中高职学工队伍专题培训会
- 新海航长安航空走进我校 | 青春遇见蓝天,梦想从天航开始!
- 横琴长隆面试官被圈粉!“秒答全运会”赢公仔,我校学子实力斩获Offer!
- 熊大、熊二、光头强来了!我校与资阳方特举行校企合作签约暨授牌仪式
- 就业明星 | #成都市金牛区人民政府 张霞:精雕细琢,以平凡铸就不平凡!
- 燃动川超!88张青春面孔,一曲《九州同》,天航学子舞动仁寿赛场!
- 礼仪培训师证书 | 让你赢在举手投足间!
- 予她力量 守护花期 | “苏香·智慧媛”女大学生健康知识讲座走进天航
- 科技 艺术 青春 梦想:航空技术学院举行首届科技文化艺术节!
- 天府航院&华强方特:强强联合,订单班开启校企共育新篇章!
- 专业就是专业!空乘技能大赛这些神仙队伍凭实力获奖!
- 成都航空校园专场招聘火热开启!800余名天航学子竞逐蓝天梦
- 青春不散场,音乐不打烊!校园音乐会燃情开唱!
- 天航研学之旅 | 看六年级小学生如何秒变“飞行员”“安全员”&“机械师”?
- 萌娃天航研学记:一场“飞向蓝天”的奇妙旅程
- 燃动校园!天航低空经济学院寻宝之旅,以青春之名赴“宝藏”之约
- “中医康复理疗师”专项能力证书考试在我校举行,可接纳社会人员报考!
- 新校区上线 !仁寿校区第一课,这些同学将被载入天航发展史册!
- 天府新区航空旅游职业学院 2024-2025学年国家助学金名单公示
- 青春跃动,篮下争锋!卫生健康学院篮球联赛热血启幕!
- 深化跨校合作 赋能低空经济—— 我校赴中国民航飞行学院天府校区开展航空类专业建设学习交流
- 赋能未来!我校举办天航2025年度学生职业培训(中级电工、机修钳工)宣讲会
- 党建引领聚合力 青春奋进正当时——卫生健康学院第一次学生代表大会顺利召开
- 交通运输学院第一次学生代表大会顺利召开
- 以党建引领生命教育,以实践筑牢安全防线 —交通运输学院党支部开展“急救护航,共筑安全”主题党日活动
- 文化旅游学院第一次学生代表大会 圆满召开
- 新一轮“双一流”建设:以标准革新激活高教发展新动能
- 多维度统筹教学管理 夯实新校区发展根
- 学籍异动申请表
- 工科男不仅只会耍扳手,球技也了得!航空技术学院举行首届篮球比赛
- 准空姐空少礼仪加持,仁寿“名店、名厨、名菜、名小吃”瞬间上档升级!
- 文旅学院把课堂“搬”进方特:一场文旅人才培养的深度融通实践
- 云端礼仪 · 仪展风华|空乘学院一次触碰蓝天梦想的沉浸式体验
- 航空技术学院第一次学生代表大会顺利召开
- 讲台上的“严师”,运动场的“显眼包”!大家快来截取表情包!
- 当课堂“搬”进方特:一场文旅人才培养的深度融通实践
- 天航志愿者在行动,青春的朝气让莲花社区增添了更多的“烟火气”!
- 篝火燃亮新起点!低空经济学院“先锋队”快乐入住新校园
- 实习实训 | 我校千名学子服务保障2025年第八届中国国际光伏与储能产业大会
- 以学促考 逐光前行 | 我校458名同学参加大学英语新三级考试
- 想唱就唱,你最闪亮!专属于卫生健康学院的音乐会来啦!
- 校企联手育人才|电商学子“双十一”实战圆满收官,表彰大会见证成长!
- 吟朗红色韵,经典照初心 ——文化旅游学院红色经典朗诵活动圆满举行
- 我校召开2025年度职业教育质量报告编制工作布置会
- 擘画现代化新篇:以“双轮”托举发展与民生
- 我国第一艘电磁弹射型航空母舰入列 习近平出席入列授旗仪式并登舰视察
- 以“高质量发展”为统领、以“科技自立自强”为引擎助力实现中国式现代化发展
- 校地携手传新风 青春赋能文明城——我校学子助力眉山文明新风活动获赞
- 以文旅融合之力绘就巴蜀发展新图景
- 数字劳动浪潮里,职教思政的普惠价值
- 高校毕业生就业政策有奖竞答!
- 高校毕业生就业政策有奖竞答!
- 天府新区航空旅游职业学院2025年信息公开年度工作报告
- 2025高职招生录取情况公示
- 2025高职招生录取情况公示
- 四川省铸牢中华民族共同体意识高校巡回宣讲走进天府新区航空旅游职业学院
- 天航第六次学代会隆重召开
- 我校干部能力提升专题培训顺利举行
- 学校党委召开2025年第7次理论学习中心组 学习(扩大)会
- 倾听“生”声优教学,聚力整改促学风 ——学校2025-2026学年第1学期学生座谈会圆满召开
- 天府新区航空旅游职业学院 2025届毕业生跟踪调查通知
- 专家领航、精准赋能 学校2024-2025年度校级教学科研课题结项答辩工作圆满完成
- 校校携手赋新能!我校与川农大共建自考专升本平台,拓宽学子成长路
- 职教出海!这场国际交流洽谈会超级有料,引外国专家频频点赞!
- 昨夜星光灿烂!2025年“启航天府,逐梦新程”文艺晚会引万千喝彩!
- 铭记·捍卫·奋进|交通运输学院举行抗战胜利80周年主题纪念活动
- 共筑实践育人平台!我校与世茂成都茂御酒店签约授牌仪式圆满举行!
- 热血对决 青春飞扬丨“交通脉搏 篮下燃擎”篮球友谊赛圆满落幕!
- 世界粮食日 | 光盘“食”尚 从我做起
- 制作红外倒车雷达装置制!航空技术学院飞机维修技能大赛复赛很精彩!
- 成马赛道旁的专业力量!天航50名卫健学子助力运动员“满血复活”
- 借商会平台唱就业大戏:校企联动推出新区企业用工定制班!
- 聚焦专业建设 | 四川护理职业学院赴我校考察交流
- 这堂课老师不仅不收手机,还教我们怎么玩手机?!
- 名企为何纷至沓来?这场校招,是我校学子硬实力的最佳证明!
- 校园社团 火热上线!快来遇见你的专属指导老师!
- “双十一”战场“开打”!我校电商学子课堂直冲“狂欢”前线
- “铭记历史·捍卫和平·奋进新程”|我院举行红色经典朗诵比赛决赛
- 宏志为楫·助航破浪 | 我校2025“宏志助航计划”培训项目圆满收官!
- 毕业即就业?深化校企合作,打造电商人才“直通车”!
- 从课堂到500强,118名天航学子在唯品会开启“开挂”实训模式!
- 从课堂到500强,118名天航学子在唯品会开启“开挂”实训模式!
- 每一帧都是高光时刻!空中乘务学院新生“艺”彩纷呈的梦想之夜!
- 总得有个梦想吧,万一实现了呢!学校举办“创业启航”专题讲座
- 关于印发《天府新区航空旅游职业学院课程重修实施细则》(试行)的通知
- 树立榜样 逐梦星火 | 交通运输学院举行国家奖学金评审答辩会
- 在高尔夫球场工作能挣多少钱?新一期“天航高尔夫就业特色班”给你答案!
- 展文旅专业风采 践高校社会责任 | 大化镇主题日活动文旅学院师生获赞誉
- 我的“双面”老师:拿起粉笔是演讲高手,拿起篮球是灌篮高手!
- 从成都世运会到世界舞蹈大赛,我校安检“王牌之师”再出征!
- 课堂走进现场:带你解锁高铁餐饮的“安全密码”
- 启航大学新程,共绘生涯蓝图——我校为2025级新生开启成长第一课
- 岁岁重阳今又至,浓浓敬老情不止|我校开展重阳节敬老慰问活动
- 秋日展风采,运动暖身心|低空经济学院成功举办教职工篮球友谊赛
- 让规范语言成为“加分项” !我校千余名学子备战普通话测试
- 关于印发《天府新区航空旅游职业学院学生申诉处理办法》的通知
- 楫笃行 筑梦未来——我校举行2025年国家奖学金答辩暨评审会议
- 天府新区航空旅游职业学院 关于给予王若溪等6名学生退学处理的公示
- 天府新区航空旅游职业学院 关于对王进等6名学生取消入学资格处理的公示
- 学校党委召开2025年第6次理论学习中心组 学习(扩大)会
- 天府新区航空旅游职业学院关于休学逾期未复学5名学生退学处理的公示
- 我校开展多维度主题警示教育 筑牢校园安全防线
- 天府新区航空旅游职业学院2025-2026学年国家助学金名单公示
- 天府新区航空旅游职业学院2024-2025学年国家励志奖学金名单公示
- 天府新区航空旅游职业学院 2024-2025学年国家奖学金名单公示
- 苏香·智慧媛 | 女大学生职业力觉醒专题讲座
- 交通运输学院开展多专业安全演练 提升师生应急处置能力
- 狠抓落实,细化要求——2025年高职状态数据采集填报工作推进会
- 天府航院举办法制讲座,民警现场解读校园暴力与网络违法红线
- 携手共建,凝心聚力 —— 马克思主义学院党支部与交通运输学院教师党支部结对共建仪式圆满举行
- 携手共建,凝心聚力 —— 马克思主义学院党支部与交通运输学院教师党支部结对共建仪式圆满举行
- 天府新区航空旅游职业学院关于申报2026届难毕业生一次性求职补贴的函
- 天府新区航空旅游职业学院 关于2025年四川省职业教育教学成果奖 拟推荐名单的公示
- 墨韵绘中秋,丹心颂祖国!低空经济学院书画手作展蕴藏着浓浓的家国情怀
- 我校召开2025年度国家奖助学金评审工作会议
- 学校关于聘请张中英、李彦军等35位导师为我校创新创业导师通知
- 以新思想铸魂,担青年之使命——交通运输学院、航空技术学院党总支书记上团课
- 锚定教育初心 筑牢信仰根基 ——我校开展师德师风建设专题培训
- 信息技术学院2025级新生入学教育顺利收官 助力学子启航大学新程
- 党建引领促提升 凝心聚力启新章——党建指导员莅临我校指导调研
- 逐梦低空,启航未来:低空经济学院2025级新生专业宣讲会成功举办
- 卫生健康学院开展以“启航新征程”为主题的新生入学教育
- 马克思主义学院举办 “民族共同体意识润心间” 主题讲座——深化国家通用语言文字推广与民族团结教育
- 天府新区航空旅游职业学院启动 2025 年秋季新教师教学能力培训 助力师资队伍建设
- 打造宣传新阵地,引领“一站式”学生社区延伸新发展
- 职业教育学习资源建设,教材建设与编写培训 ——以国家十四五规划教材评选为例教材编写培训会
- 古钰卫生健康学院 教师
- 天府新区航空旅游职业学院2025年专科层次补录公告
- 天府新区航空旅游职业学院2025年专科层次补录公告
- 青春映迷彩 热血‘燃’不停 ——交通运输学院2025级新生“青春我想对你说”主题活动圆满举行
- 航空技术学院举办2025级新生专业宣讲会——启航青春征程 共筑航空梦想
- 宿舍“变形记” | 文明寝室标准在这里!
- 启航交通梦 共筑未来路 ——交通运输学院2025级新生专业入学教育活动圆满举行
- 马克思主义学院
- 学校党委召开2025年第5次理论学习中心组 学习(扩大)会
- 空中乘务学院开展2025级新生入学教育活动,助力新生启航新程
- 学校开展期初教学检查及集体巡课工作 保障新学期教学秩序
- 天府新区航空旅游职业学院 关于2025级新生办理保留入学资格的通知
- 录取快讯 | 天航2025年全国高考录取通知书已陆续寄出,请注意查收!
- 录取快讯 | 天航2025年全国高考录取通知书已陆续寄出,请注意查收!
- @江西考生,2025年专科第二次征集志愿填报即将开启,欢迎报读!
- @江苏考生,天航2025年专科征集志愿填报指南来啦,欢迎报读!
- 天府新区航空旅游职业学院2025年四川对口高职类征集志愿公告
- 天府新区航空旅游职业学院2025年四川对口高职类征集志愿公告
- 【高考特辑】山东省专科志愿填报指南来啦,千万别错过!
- @吉林、山东考生,天航2025年专科征集志愿填报开启,欢迎报读!
- 重要提醒!天府航院关于2025年统招录取现场电话启用
- 卫生与健康学院直属党支部开展“寻根广都文脉・筑牢信仰根基”主题党日活动
- 【高考特辑】志愿填报 | 2025高考志愿填报进行中(1)
- 聚焦人才培养新蓝图:学校积极推进 2025 级人才培养方案修订工作
- 我校成功举办教师教学能力比赛(校赛)展现教师风采助力教学创新
- 倾听学子心声,共话未来发展——天府新区航空旅游职业学院民航运输学院召开2025届毕业生座谈会
- 【高考特辑】报考必看!天航2025年省外招生计划详情
- 职教育才展风采 匠心筑梦启新篇——我校2025年职业教育活动周教学成果展圆满举办
- 天航2025专业介绍 | 数字媒体技术专业——专业代码:510204
- 天航2025专业介绍 | 应急救援技术专业——专业:420905
- 天航2025专业介绍 | 社会体育专业——专业代码:570301
- 天航2025专业介绍丨宠物医疗技术专业——专业代码:410305
- 学校党委召开2025年第4次理论学习中心组 学习(扩大)会
- 开展2025年新教师岗前模拟培训,助力教师专业成长
- 天府新区航空旅游职业学院 关于2025届学生毕业名单的公示
- 【高考特辑】在川代码:5783!天航2025年四川省招生计划详情
- “寻根广都文脉,筑牢信仰根基”主题党日活动
- 【我心无畏·创未来】 青年分享会走进天航,点亮眉山学子成长之光
- 筑牢安全防线 护航实训教学——鲁飞执行院长带队开展全校实训室安全大检查
- 筑牢思想防线 深化廉洁教育:我校组织干部、党员代表赴成都理工大学育廉馆开展警示教育
- 学校开展2025年春季实验实训室安全大检查
- 天府新区航空旅游职业学院开展寒假前实验实训室安全大检查
- 天府新区航空旅游职业学院开展2025年实验实训室安全大检查
- 我校召开实验室安全管理经验分享暨工作交流会
- 学校启动2025级人才培养方案制(修)订工作,聚焦专业建设发展
- 深化会展研学融合 共探产业发展新篇 ——我校师生走进第二十届中国西部国际博览会
- 以赛促学展风采,技能锤炼备征程 —— 卫生与健康学院第三届 “天航杯” 康复技能大赛圆满举办
- 把实验室变成赛场!看天航学子如何用革兰染色技术解锁“一技无忧”密码
- 我校召开警示教育会
- 民航运输学院成功举办2025年职业教育活动周系列活动
- 学习贯彻习近平总书记给谢依特小学戍边支教西部计划志愿者服务队队员回信精神的专题座谈会
- 党建引领志愿红,青春助力乡村美 ——民航运输学院开展“月月大扫除,扮靓我家园”主题志愿活动纪实
- 模拟法庭走进校园,沉浸式普法护航青春成长
- 云端课堂筑梦启航|党员教师引领民航知识进校园——民航运输学院教师党支部开展科普实践活动,激发少年科技梦想
- 天府新区航空旅游职业学院 关于2025年新增专业学生学费收费标准的公示
- 天府新区航空旅游职业学院2025-2026学年度招聘公告
- 学校党委召开2025年第3次理论学习中心组 学习(扩大)会
- 天府新区航空旅游职业学院2025年招生章程
- 支持创业带动就业的若干政策措施
- 2025年学校第一次学术委员会会议顺利召开
- 以赛促教展风采 产教融合育新才 | 首届“天航杯”婴幼儿健康养育照护技能大赛超精彩!
- 学校机关党总支赴建川博物馆开展 “铭记抗战历史 传承红色基因”主题党日活动
- 以赛促学强技能,健康管理展风采!第二届“天航杯”健康管理技能大赛圆满落幕!
- 卫生与健康学院师生走进社区,开展志愿活动
- 四川省教育厅于公布2025届四川省优秀大学毕业生认定结果的通知
- 2025“挑战杯”推送名单出炉!!!
- 深化校际交流互鉴 彰显空乘教育卓越成果
- 承五四精神,扬青春风采,旅游与轨道交通学院文艺晚会燃动全场
- “税”月同行护成长!天航师生沉浸式解锁纳税法治课
- 我校妇联成功开展“安全无小事,巾帼有力量”女性安全教育活动
- 从教室到“客舱”,“云端风采·礼遇未来”空乘职业形象大赛开赛!
- 从屏幕到书卷,让知识触手可及 —— 信息与技术学院读书荟活动成功举办
- 天府新区航空旅游职业学院举办国家安全主题演讲赛,政警校联动共育青年担当!
- 校地携手促党建,共建共赢启新程—大化镇机关党支部与天府新区航空旅游职业学院空中乘务学院党总支举行签约授牌仪式
- 天府新区航空旅游职业学院 关于举办2025年“挑战杯”大学生课外学术科技作品竞赛的通知
- 深化结对共建,赋能思政育人新征程
- 专升本考试圆满收官 | 我校全力护航,助力考生逐梦未来!
- 逐梦蓝天 | 乌鲁木齐航空校招现场直击!空乘学子尽显职业风采
- 春日送暖践初心 银龄关怀显担当 ——卫生与健康学院赴青龙敬老院开展主题党日活动
- 风采尽显,“仪”起闪耀 | 民航运输学院安检礼仪风采大赛看点十足!
- 这场“中银杯”校内选拔赛神仙打架!卷出新高度!
- 拿下心仪Offer!“好利来&黑天鹅”专场招聘会走进天航!
- 学校党委举办深入贯彻中央八项规定精神学习教育读书班
- 代码:5783丨天府航院2025年高职单招征集计划公告
- 2025年普通高校专升本考试考务培训会顺利召开
- 【置顶】天府新区航空旅游职业学院人才招聘须知
- 党课培训第二讲《中国共产党的性质、宗旨和最高理想》
- 入党积极分子培训班开班暨党课第一讲
- 携手共建强根基,同心共融谱新篇
- 副院长 蒋建华
- 重要提醒!天府航院关于2025年高职单招招生录取现场启用电话号码的通知
- 重要提醒!天府航院关于2025年高职单招招生录取现场启用电话号码的通知
- 传承红色基因 赓续精神血脉---爱国主义教育活动
- 心向蓝天,携梦启航——赴中国民用航空飞行学院(新津分院)参观交流
- “学雷锋树新风暨文明月”手抄报分享活动圆满结束!
- 我校前往四川长江职业学院学习交流
- 我校前往成都农业科技职业学院开展学习交流
- 天航2025专业介绍 | 飞机电子设备维修专业---专业代码:500410
- 学校第四届教职工代表大会暨工会会员代表大会第4次会议成功召开
- 天航国际班萌芽中!从天航走向世界不再是梦!
- 天航2025专业介绍 | 法律事务专业——专业代码:580401
- 天航2025专业介绍 | 计算机应用技术专业——专业代码:510201
- 天航2025专业介绍 | 软件技术专业——专业代码:510203
- 天航2025专业介绍 | 电子商务专业——专业代码:530701
- 天航2025专业介绍 | 无人机应用技术专业——专业代码:460609
- 天航2025专业介绍 | 高速铁路客运服务---专业代码:500113
- 学校召开2025年全面从严治党暨党的建设工作会议
- 高校助力新农村,智慧耕耘希望田——学校工会、妇联、知联会组织教职工参加新农村建设调研活动
- 建设新区我来了!新区30+家企业、天航3000名学子双向奔赴!
- 我校职业技能等级认定备案ing,茶艺师、电工证、育婴师可在校参考啦!
- 从课堂到田野:沉浸式劳动体验开启校园成长新场景
- 学校召开深入贯彻中央八项规定精神学习教育启动部署会
- 缅怀革命先烈 传承红色基因 —马克思主义学院、基础教学部党总支联合信息与技术学院党总支开展主题党日活动
- 实习企业名单备案公示(二)
- 实习企业名单备案公示
- 天航2025专业介绍 | 飞机机电设备维修专业---专业代码:500409
- 天航2025专业介绍 | 会展策划与管理专业——专业代码:540112
- 天航2025专业介绍 | 旅游管理专业---专业代码:540101
- 20年航司经验NPC上线,这份面试“作弊清单”请查收!
- 聚焦两会|天航学子热议进行时 畅谈感悟 坚定砥砺奋进的决心
- 天航2025专业介绍 | 城市轨道交通运营管理专业---专业代码:500606
- 仁寿新校区第一教学楼
- 仁寿新校区效果图
- 天府新区航空旅游职业学院 组织召开2025届毕业生就业工作第五次专题会
- 民航运输学院党总支 “重温三线记忆,凝聚奋进力量” 主题党日活动
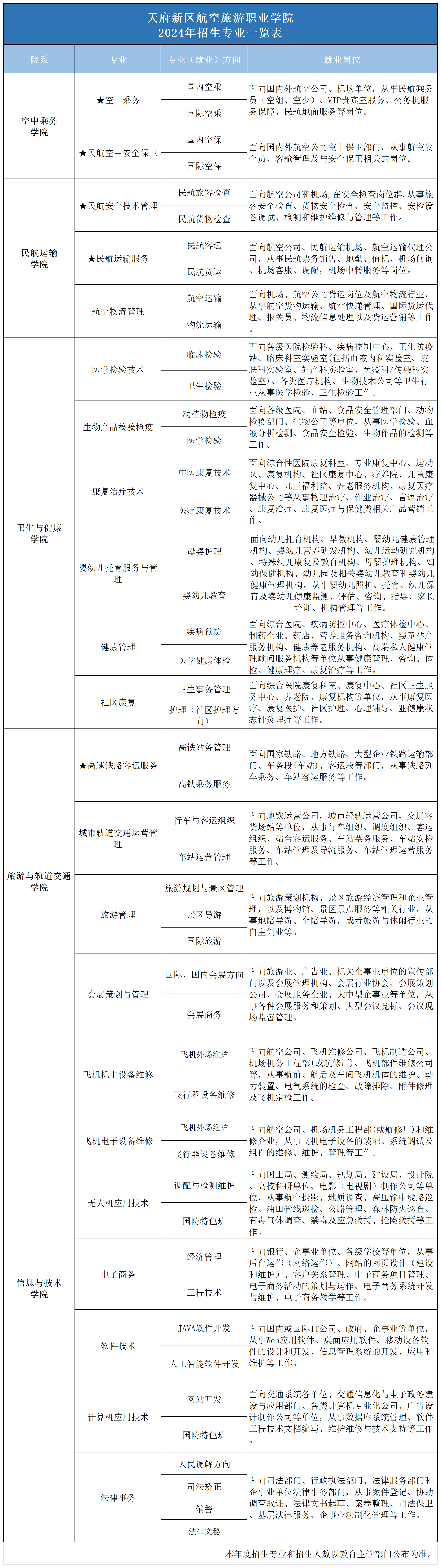
- 天府新区航空旅游职业学院2025年高职单招招生专业及计划表
- 天府新区航空旅游职业学院2025年高职单招招生专业及计划表
- 天府新区航空旅游职业学院2025年高职单招招生专业及计划表
- 天航2025专业介绍 | 社区康复专业---专业代码:590303
- 天航2025专业介绍 | 健康管理专业---专业代码:520801
- 天航2025专业介绍 | 医学检验技术专业——专业代码:520501
- 天航2025专业介绍 | 婴幼儿托育服务与管理专业---专业代码:520802
- 天航2025专业介绍 | 生物产品检验检疫专业——470105
- 天航2025专业介绍 | 康复治疗技术---专业代码:520601
- 天航2025专业介绍 | 航空物流管理专业——专业代码:530803
- 学雷锋|昂首向蓝天,躬身扫尘烟,空乘学院劳动实践纪实
- “资深专家引领,探索空乘职业发展与面试之道”讲座
- 空中乘务学院举办“一二·九”红歌比赛
- 空姐空少的文艺晚会:关于青春、梦想与艺术的华丽风暴!
- 礼遇蓝天,空乘风采 | 首届民航职业礼仪技能大赛精彩瞬间
- 空中乘务学院、实验实训中心 开展“榜样引领 追光前行”榜样力量宣讲活动
- 眉山职业技术学院与我校开展党建交流活动 携手推动职业教育发展
- 仁寿新校区主入口大门
- 食堂
- 学校标识和理念
- 校妇联
- 团委
- 党委宣传部、统战部
- 党委组织部
- 优美来自生活,华尔兹新风尚
- 英语大赛捷报频传,天航学子荣获佳绩
- 忠诚,荣誉,勇气,信仰-艺体天航,精神永续
- 开启中华优秀传统文化探索之旅,天航学子从课堂走进三星堆
- 化身古典舞者,展现跨界风采
- 强身健体展风采 体能训练促成长
- 匠心永铸 薪火相传——文理教研室切实做好“传帮带”
- 大学生英语挑战赛校赛
- 书写青春答卷 展现多彩天航
- 第27届推广普通话宣传周 "讲好中国故事·赓续红色血脉"
- 院领导带头上思政课
- 天航学子走进田间地头,思政课入脑又入心
- 立足基础 对标就业——马克思主义学院教学工作研讨会
- 以实习为帆 赴职业山海
- 职业技能培训及考证宣讲会顺利举办 助力学生抢占就业先机
- 天府新区航空旅游职业学院 第四期“青年马克思主义者培养工程”培训班 正式开班
- 师资培训 | 期末教学交流研讨活动
- 师资培训 | 民航运输学院公开课
- 师资培训 |
- 树立正确婚恋观,共建和谐家庭——从法律视角看婚恋与家庭权益保护专题讲座纪实
- 师资培训 | “同课异构”教学培训活动
- 师资培训 | 值机系统操作规范(实操)培训会
- 师资培训 | 安检验证系统操作规范研讨会
- 师资培训 | 说课交流培训
- 天航首届校园迷你马拉松 丰富校园生活,培养健康意识,实现艺体天航办学理念
- 深入学习、践行习近平总书记“318”重要讲话精神”活动
- 缅怀革命先烈、传承红色基因 ——天府新区航空旅游职业学院马克思主义学院开展清明节纪念英烈活动
- 教学思考之一:课堂教学有效互动方法探索
- 把握教学发展趋势,提升核心素养
- 教学研究 | 数字时代新型教学方式的探索与讨论
- 教学研究 | 打造让学生动起来、感兴趣、有收获的高职英语课
- 教学研究 | 探索打造一堂“饱满”的基础课
- 教学研究 | 《PPT艺术设计》如何制作好适宜课堂教学的辅助课件
- 教学研究 | 职业教育教学改革实践及其理性思考
- 教学研究 | 研习社:什么样的思政课是学生真学、真信、真懂、真用的
- 党员大会
- 召开党员大会主题党日活动
- 马克思主义学院党支部召开党员大会
- “庆国庆·心向党”主题党日活动
- 签约授牌!校企携手产教融合再升级!
- 打造“行走的思政课堂”:让思政课堂“活”起来,劳动教育“实”起来,志愿服务“热”起来
- 师资培训 | 人才培养方案培训
- 师资培训 | 期末教学交流培训
- 师资培训 | 如何做好跨学科的教学工作培训
- 师资培训 | “如何提升教师专业发展与教学能力”交流活动
- 师资培训 | “如何以行业特色、专业特色、学生特色上好一门课”培训
- 师资培训 | “职教联系行业说课”交流活动
- 师资培训 | “教师科研能力”交流活动
- 师资培训 | “课程思政”教学研讨会
- 师资培训 | 开学第一课
- 教学研究 | 如何开展实验实训教学
- 教学研究 | 说课
- 教学研究 | 新、老教师理论授课研讨
- 教学研究 | 教师集体备课研讨
- 教学研究 | 提升教师教学能力教研活动
- 教学研究 | 检验与健康管理专业教师实训操作课程展示及探讨
- 教学研究 | 如何上好第一堂课
- 教学研究 | 如何上好一门公开课
- 教学研究 | 下学期教学计划与工作安排
- 教学研究 | 实训室管理规范
- 教学研究 | 如何提高师生参赛积极性
- 卫生与健康学院活动与学工组织
- 天航2025专业介绍 | 空中乘务专业——专业代码:500405
- “健康守护践初心,服务师生零距离”主题党建活动
- 开展“继承英烈遗志 凝聚奋进力量”的主题教育活动
- 既是白衣天使 又是娱乐明星:卫生与健康学院文艺晚会精彩纷呈
- 2024-2025学年第二学期教学管理人员业务能力培训顺利完成
- 副院长 何秋钊
- 康复之星闪耀“中银杯”!我校学子全省职业技能比拼获奖归
- 天航2025专业介绍 | 民航运输服务专业——专业代码:500401
- 天航2025专业介绍 | 民航安全技术管理专业——专业代码:500406
- 天航2025专业介绍 | 民航空中安全保卫专业——专业代码:500407
- 校际交流|我校卫生与健康学院赴四川华新现代职业学院交流学习
- 百所院校同台竞技,我校卫生与健康学院荣获二等奖!
- 教学总结 | 2023年教学工作和教务管理任务
- 工作通报 | 2024-2025学年 第1学期
- “铭记历史、传承红色基因”—红色经典研读活动
- 共建“乡村振兴实践基地”,党建引领新篇章
- 村校合作谱新篇 探索乡村振兴新路径
- “党建引领促发展,校际交流共提升”—四川科技职业学院(幼儿师范学院)“党建结对共建”正式启动
- 民航学子践行雷锋精神,以青春之名守护舌尖上的幸福
- 走进唯品会:航空物流学子的认知学习之旅
- 对话时代楷模,共筑育人新篇
- 天府新区航空旅游职业学院 2025年高等职业教育单独考试招生章程
- 眉山市委讲师团成员赴我校宣讲
- 开启职业生涯新征程,我校职业生涯工作室正式成立!
- 2025届毕业生就业工作第四次专题会议
- 书香浸润校园 阅读点亮人生 ——我校基础教学部联合图书馆举办三月读书月活动开幕仪式
- 天府新区航空旅游职业学院 关于2025届高职扩招学生第二批次毕业名单的公示
- 民航运输学院团总支联合白马社区开展学雷锋助农春耕活动 ——雷锋精神领航青春 民航学子田间践行担当
- 筑牢师德根基 严明从教底线
- 学校党委召开2024年度民主生活会
- 交通运输学院
- 关于公布学生岗位实习监督咨询电话及信箱的通知
- 天府新区航空旅游职业学院 关于2022级高职扩招学生毕业证书领取的通知
- 天府新区航空旅游职业学院 关于2025届高职扩招学生毕业名单的公示
- 贾俊辉 空中乘务学院空保教师
- 张艺涵 空中乘务学院空乘教师 实验师
- 陈思嘉 空中乘务学院空乘教师
- 郑栩 空中乘务学院空乘教师 讲师
- 吉莹 空中乘务学院空乘教师
- 李佳祺 空中乘务学院教师
- 贾莎 空中乘务学院、实验实训中心 讲师
- 2024年度天府新区航空旅游职业学院高等职业教育质量年度报告
- 四川省 2025 年高职单招保送、免试录取申请表
- 四川省 2025 年高职单招保送、免试录取申请表
- 用心学习补短板,精心谋划图新篇|学校教务处赴中国民用航空飞行学院交流学习
- 天府新区航空旅游职业学院 2024—2025学年第二学期招聘公告
- 师德师风专题培训
- 学校党委理论中心组第八次学习会议召开,眉山天府新区干部列席旁听
- 学校与眉山职业技术学院开展党建结对共建活动
- 女性健康知识大讲堂
- 天航大讲堂:以职业教育理念现代化引领学院高质量发展
- 创意无限 | 天航杯首届会展创意大赛精彩回顾
- 天府新区航空旅游职业学院 关于2025年专升本考试预报名合格考生名单的公示
- 天府新区航空旅游职业学院 关于给予黄呈雨欣等7名学生学籍作自动退学处理的公示
- 第三届“天航杯”:技能大赛精彩落幕,民航新星闪耀校园!
- 民生之本,发展之基,为学生就业铺好路:学校召开毕业生就业第二次专题会
- 校企合作|我校携手#舟山长乔海洋旅游景区 ,共绘未来水世界!
- 我的未来,由我规划!民航运输学院职业规划大赛成果展示
- 有什么心事快对我说!马院 学生处 图书馆联合举办师生心理健康沙龙
- 四川省教育厅领导莅临我校调研指导就业工作
- 弘扬长征精神,重走红色之路|马克思主义学院、基础教学部党总支组织全体党员及预备党员开展党建活动
- 传承红色基因,践行初心使命 —— 崇州全兴红色教育基地主题党日活动
- “探寻古蜀文明 传承中华文化” 主题党日活动
- 学校党委传达学习全省教育大会精神
- 天府新区航空旅游职业学院第五次学生代表大会在多彩大讲堂隆重召开
- 天航大讲堂:这堂课重点学习建设教育强国的时代“关键词”
- 党建引领校村联建 共谱乡村振兴新篇章 ——回龙村“乡村振兴实践基地”正式揭牌
- 天府新区航空旅游职业学院 2025届省级优秀毕业生推荐名单公示
- 天府新区航空旅游职业学院实习实践投诉机制
- 关于2025届全日制专科毕业生专升本报名和考试工作的通知
- 天府新区航空旅游职业学院 2024-2025学年国家助学金名单公示
- 天府新区航空旅游职业学院 2023-2024学年国家励志奖学金名单公示
- 天府新区航空旅游职业学院 2023-2024学年国家奖学金名单公示
- 2023-2024学年第二批国家励志奖学金名单公示
- 2023-2024学年第二批国家奖学金名单公示
- 天府新区航空旅游职业学院妇联深入学习贯彻党的二十届三中全会精神
- 星火璀璨映青春,携手共进促发展 ——星火公义红色基地学习交流活动圆满举行
- “运离药物滥用·共塑无毒青春”首届“天航杯”羽毛球比赛圆满举行
- 天航大讲堂|“国歌·国魂”,韩万斋教授诠释爱国情怀,引领师生共筑强国梦
- 天府新区航空旅游职业学院2024年信息公开年度工作报告
- 2024年高职招生录取情况公示
- “阅读伴我成长”职教学生读党报活动之旅
- “同课异构”亮新招,助推中高职贯通培养新篇章
- 我校领导访企拓岗,与爱悦母婴管理有限公司共谋校企合作新未来
- 天府新区航空旅游职业学院 2024届毕业生、用人单位跟踪调查通知
- 天府新区航空旅游职业学院妇女联合会成立大会暨第一次妇女代表大会成功召开
- 民航运输学院举办“传承红色基因、学思践悟中国共产党人精神谱系——庆祝建国75周年经典朗诵活动”
- 校际交流|我校卫生与健康学院赴雅安职业技术学院交流学习
- 天府新区旅游职业学院2024-2025学年第一次班团干部大会
- 天府新区航空旅游职业学院2024届毕业生就业工作总结会暨2025届毕业生就业工作启动会成功召开
- 天航2024级补录新生报到须知,请查收!
- 喜报!我校荣获四川省大学英语新三级考试优秀组织院校奖!
- 学校拍摄的第二部短剧《全世界都知道我爱你》明日全面上线!点击搜索,开启追剧之旅吧!
- 万人共鸣,唱响未来之夜!
- 眉山人社局领导莅临我校,共谋校企合作新篇章: 深度调研指导,助力职业教育新飞跃
- 学校组织收看“传承红色基因·争当青年先锋”红色典型进高校第二批宣讲活动
- 民航运输学院开展“铭记历史、传承红色基因”红色经典研读活动
- 学校党委理论学习中心组专题学习全国教育大会精神
- 四川省2025届高校毕业生专场招聘会
- 宣讲活动预告 | 传承红色基因·争当青年先锋
- “根植红色基因,传承革命薪火” 民航运输学院2024级新生入党启蒙教育
- 中国民航科普基金会领导一行莅临我校开展复检评估工作
- 学校学习传达党的二十届三中全会精神
- 嘿,新同学!关于宿舍的问题请看这里
- 舒适!天航宿舍全景图,校园版“向往的生活”!
- 持证就业,快人一步:天航新生的考证攻略 (上篇)
- 暑期实习的你,已经是哪个level 了?近期就业心得告诉你
- 开学季 #新生爆照 第一弹!
- 天航学院积极开展实训实践教学教研活动,助力新学期教学质量提升
- 天府新区航空旅游职业学院召开2024届毕业生第五次就业工作推进会
- 四川纵深推进教育改革,加快推进教育现代化——以改革之笔书写教育强省建设新答卷
- 天府新区航空旅游职业学院关于2024级新生办理保留入学资格的通知
- 声明
- 天府新区航空旅游职业学院关于延期开学的通知
- 天府新区航空旅游职业学院 关于提供多元化就餐服务的通知
- 川渝双城联手!提升服务质量,我校助力重庆打造世界知名旅游目的地
- 2024新生报到现场:每张录取通知书背后都是父母爱如山
- 迎接新挑战 共谋新发展丨我校召开2024秋季学期第一次全体教职工大会
- 开学,我们准备好了!
- 学校召开第四届教职工代表大会 暨工会会员代表大会第三次全体会议
- 新生必看|2024天航新生指南,你想知道的这里都有!
- @四川考生,天航对口高职第二次征集志愿开启!抓紧时间填报吧!
- @各位高考考生,天航2024年全国高考录取通知书已陆续寄出,请注意查收!
- @四川考生,天航对口高职征集志愿开始啦!抓紧时间填报吧!
- @内蒙古、河南考生,天航2024年专科批征集志愿填报开启,欢迎报读!
- @辽宁、海南考生,天航2024年专科批征集志愿填报开启,欢迎报读!
- @河北、福建、广西考生,天航2024年专科批征集志愿填报开启,欢迎报读!
- @宁夏、海南考生,天航2024年专科批征集志愿填报开启,欢迎报读!
- @天津、吉林、重庆、陕西等考生,天航2024年全国高考录取通知书已陆续寄出,请注意查收!
- @江西、甘肃、辽宁考生,天航2024年专科批征集志愿填报开启,欢迎报读!
- @江西考生,天航2024年专科批征集志愿填报开启,欢迎报读!
- @湖北考生,计划充足,与天航一起带着梦想,踏上新的征程!
- “小我融入大我,青春献给祖国”我校开展系列社会实践献礼新中国成立75周年
- @重庆考生,天航2024年专科批第二次征集志愿填报开启,欢迎报读!
- @浙江考生,天航2024年专科批征集志愿填报开启,欢迎报读!
- 【高考特辑】志愿填报 | 2024高考志愿填报进行中(2)
- 【高考特辑】志愿填报 | 2024高考志愿填报进行中(1)
- @山东、浙江、江苏的考生们,天航2024年全国高考录取通知书已陆续寄出,请注意查收!
- @河北考生,计划充足,邀请大家成为天航不可分割的一份子!
- 【高考特辑】志愿填报 | 2024高考志愿填报进行中(3)
- 重要提醒!天航2024年招生录取电话正式启用
- 【高考特辑】志愿填报 | 2024高考志愿填报进行中(4)
- @江西考生,计划充足,与天航一起共同创造,共同追梦!
- 天府新区“校企双进”:我校争当航空技术教育领域领跑者
- 【高考特辑】天航专业介绍--法律事务专业
- 【高考特辑】天航专业介绍--计算机应用技术专业
- 2024届毕业生名单(第二批次)
- 严明党的纪律 为学院高质量发展提供坚强保障——学校党委书记杨波讲纪律党课
- 天府新区航空旅游职业学院 2024—2025学年第一学期招聘公告
- 【高考特辑】天航专业介绍--飞机电子设备维修专业
- 【高考特辑】报考必看!天航2024年省外招生计划详情
- 【高考特辑】天航专业介绍--旅游管理专业
- 【高考特辑】天航专业介绍--会展策划与管理专业
- 【高考特辑】天航专业介绍--飞机机电设备维修专业
- “现在开庭,请全体起立!”以案释法,守护舌尖上的安全
- 【高考特辑】报考必看!天航2024年四川省招生计划详情
- 【高考特辑】天航专业介绍--城市轨道交通运营管理专业
- 【高考特辑】天航专业介绍--高速铁路客运服务专业
- 【高考特辑】天航专业介绍--社区康复专业
- 社团成果展|忆往昔 话离别 踏征程
- 天府新区航空旅游职业学院 关于2024届毕业生学历证书领取的通知
- 天府新区航空旅游职业学院举行党纪学习教育专题辅导报告会
- 中共天府新区航空旅游职业学院委员会召开警示教育会
- 【高考特辑】天航专业介绍--健康管理专业
- 天使即将从这里起飞,卫生与健康学院专业技能大赛的确很专业!
- 【高考特辑】天航专业介绍--婴幼儿托育服务与管理专业
- 特别的“蓝老师”来了,带你体验不一样的消防运动会
- 歌舞青春,盛夏如花:空中乘务学院的仲夏夜之梦
- 学起来!新生入学防诈骗指南
- 校园安全 | 双节将至,防范于心,反诈于行
- 反诈防骗|@“双11”网购人,天上不会掉馅饼 掉下来的是陷阱!
- @天航er,警惕!切忌“馅饼”变“陷阱”!!
- 我校召开2024届毕业生第四次就业工作推进会
- 【高考特辑】天航专业介绍--康复治疗技术专业
- 【高考特辑】天航学院介绍丨空中乘务学院
- 【高考特辑】天航专业介绍--生物产品检验检疫专业
- 【高考特辑】天航专业介绍--医学检验技术专业
- 【高考特辑】天航学院介绍丨旅游与轨道交通学院
- 【高考特辑】天航专业介绍--航空物流管理专业
- 【高考特辑】天航学院介绍丨信息与技术学院
- 【高考特辑】天航专业介绍--民航运输服务专业
- 【高考特辑】天航学院介绍丨卫生与健康学院
- 【高考特辑】天航专业介绍--民航安全技术管理专业
- 【高考特辑】天航专业介绍--民航空中安全保卫专业
- 【高考特辑】天航学院介绍丨民航运输学院
- 【高考特辑】天航专业介绍--空中乘务专业
- 粽叶飘香,浓情端午 |准空姐准空少现场展示包粽手艺,三角粽、四角粽、枕头粽……
- 不爱红妆爱工装,飞机维修技能大赛三名女选手变身最酷“飞机医生”
- 辅导员素质能力大赛激情开赛,谁是“职场精英”?
- 天府新区航空旅游职业学院开展 反诈、防校园欺凌法治知识讲座
- 启润心智 铸魂育人 学校党委书记、校长带头讲思政课
- 借阅红色经典,致敬沸腾年代 ——主题党日活动走进图书馆
- 我校召开2024届毕业生第三次就业工作推进会
- “扬五四精神,展青年风采”学风建设月主题活动
- “春日启航,梦想飞扬”文艺晚会暨学院颁奖仪式
- 杀青!让《全世界都知道我爱你》,期待线上见到亲切的校园、熟悉的你我她!
- “低代码编程”崛起,你对它了解多少?
- 关于给予龙玉凤等119人国家开放大学学籍作退学处理的公示
- 【卫生与健康学院】婴幼儿托育服务与管理---专业代码:520802
- 【卫生与健康学院】康复治疗技术---专业代码:520601
- 【卫生与健康学院】医学检验技术---专业代码:520501
- 会展策划一线:走进上市企业,感受励翔文化
- 喜讯!旅轨学院学生在第二届旅游景区创意作品征集中获奖
- 天府新区航空旅游职业学院 关于给予廖露等2名学生学籍退学处理的公示
- 打造品牌,合作共赢:多家企业莅临我校助力网剧拍摄!
- “启航新征程,同心向未来”第三届川渝青年教师风采大赛校赛成功举办
- 共筑思政教育新高度,携手迈向思政新境界 ——我校赴成都大学马克思主义学院开展结对共建工作
- 我校学习习近平总书记在中共中央政治局第十一次、第十二次集体学习上的重要讲话
- 中国民航第二研究所科技处黄忠涛博士应邀来校做智慧民航专题讲座
- 习近平在二十届中央纪委三次全会上发表重要讲话: 深入推进党的自我革命 坚决打赢反腐败斗争攻坚战持久战
- 一图了解《中国共产党纪律处分条例》修订的主要内容
- 高雅艺术进校园:《如何让自己的声音更美》主题讲座圆满举行
- 民航运输学院举办职业教育月首讲,助力学子职业规划启航
- 关于公布2024届毕业生就业统计监测工作违规行为举报方式的公告
- 25名新晋导游到位,考取导游证,好处多多!
- 天府新区航空旅游职业学院2024年招生章程
- 能一边旅游,一边上班的方法来了!看好了,只教一次
- 就业明星|谌世骏:我打磨的一个零件就装在国家第五代战斗机上!
- 港玄科技有限公司校园招聘会:“飞机拜拜员”,工作不止有“拜拜”
- 学校举办首届“天航杯”台球比赛,“丁俊晖”出现,“潘晓婷”缺席
- 叮咚!这是一份甜蜜的工作,“好利来&黑天鹅”校招专场
- 身披法袍“断案”,彩礼退还纠纷案现在开庭!
- 就业明星丨王宏扬:与歼20共事,容不得一丝差池
- 第二届“天航杯”无人机技能大赛10名男生1名女生参赛,女生夺冠!
- 就业明星|#元翔(厦门)空港 丁玲:让汗水镌刻大地,时间必会绽放璀璨辉煌
- “星光音乐会”第一期,师生星光闪耀,第二期什么时候举行?
- 躬耕教坛,劳动最美--马克思主义学院、基础教学部教职工“五一游园活动”
- 躬耕教坛,劳动最美--马克思主义学院、基础教学部教职工“五一游园活动”
- 就业明星 | #深圳特发# 郭雪柔:知责于心 行而有力
- 招聘合集|这么多有趣的岗位,有你心动的吗?
- "五四"青年表彰,让青春在奋斗中闪亮
- 喜讯 | “挑战杯”获奖名单出炉!!!
- 我院顺利组织2024年四川省普通高校专升本考试,上线率超91%
- 民航运输学院“新锐展翅,职起民航” 新教师说课比赛圆满落幕
- 党校第8期入党积极分子培训班党课第七、八讲
- 党校第8期入党积极分子培训班党课第五、六讲
- 中国共产党纪律处分条例
- 首届“桃李之春,与您同行”教师艺术节,我的老师会变身!
- “职”等你来|深圳宝安国际机场到我校招聘啦
- 服务地方经济,搭建合作桥梁:市工商联、重庆眉山商会到我校考察调研
- 上海机场贵宾服务有限公司招聘现场,紧抓机会,尽显天航风采
- 持证上岗,想当“飞机医生”,一定要考个证!
- 极致高奢对应极致专业,万豪国际旗下多家五星级酒店莅临我校洽谈校企合作
- “你说你想在海边买一所房子...” 等等,你先来看看工作
- 你们要的迪士尼,真的来了!
- 天航乡村style:如何实现樱桃自由?把课堂搬到田间地头、樱桃树下!
- 一证在手,就业无忧!这个证书,你考取了吗?
- 到国际一流的湾区上班:我校与珠港机场管理有限公司成功签约
- 郎酒庄园校园招聘比肩航空公司,21名同学上岸,奥秘在哪?
- 党委书记、省政府派驻督导专员 杨波
- 党校第8期入党积极分子培训班党课
- 中共天府新区航空旅游职业学院委员会党校第8期入党积极分子培训班 开班仪式暨党课第一讲
- 学校召开教师干部大会宣布党委主要领导调整的决定
- 学校党委召开党纪学习教育工作部署会
- 2023年度个人所得税综合所得汇算清缴开始啦!
- 研学天航丨春暖花开,1000余名学员再次“起飞”
- “百城千校万企”校园招聘会,天航学子展风采!
- 校企合作 | 和功夫熊猫、小黄人一起工作是什么体验?
- 树立总体国家安全观,携手共建平安校园
- 缅怀革命先烈、传承红色基因——天府新区航空旅游职业学院马克思主义学院开展清明节纪念英烈活动
- 天府新区航空旅游职业学院 2024年专升本考试考生注意事项提醒
- 天府新区航空旅游职业学院第三期 “青年马克思主义者培养工程”培训班开班啦
- 飞机维修工程师在此启航:学校举行机务维修职业规划宣讲会
- 放“马”过来,“天航杯”首届迷你马拉松鸣枪开跑 →
- 翱翔蓝天,逐梦天航 | 中国民航科普教育基地等你来探索!
- 哪吒?“拿抓”??“四川人说普通话”你可别怕
- 时尚优雅,至诚高尔夫球场管理公司在我校招聘
- 看看哪些同学英语新三级顺利通过?听听Ta们成功上岸的秘诀……
- 成都航空招聘复试在我校有序开展,内含面试干货~
- 春日序曲 | 踏春,一场浪漫的唯美邂逅(大量美图)
- 服务用心而至:成都航空在我校专场招聘
- 学校召开2024年春季学期党务工作会议
- 我校召开党委(扩大)会议传达学习全国全省全 市宣传部长会议精神 研究部署贯彻落实举措
- 关于奖励检举校园违法违纪行为的公告
- 单招季 | 2024天航专业介绍篇:法律事务专业
- 单招季 | 2024天航专业介绍:计算机应用技术
- 单招季 | 2024年天航专业介绍:软件技术专业
- 单招季 | 2024年天航专业介绍篇:电子商务专业
- 单招季 | 2024年天航专业介绍:无人机应用技术专业
- 单招季 | 2024年天航专业介绍:飞机电子设备维修专业
- 单招季 | 2024天航专业介绍:飞机机电设备维修
- 单招季丨2024天航专业介绍:会展策划与管理
- 单招季丨2024年天航专业介绍:旅游管理专业
- 单招季丨2024年天航专业介绍--城市轨道交通运营管理专业
- 2024年政府工作报告提出:深入实施科教兴国战略,强化高质量发展的基础支撑
- 单招季丨2024年天航专业介绍--高速铁路客运服务专业
- 单招季 | 2024年天航专业介绍--健康管理专业
- 省教育厅检查组莅临我校检查春季开学安全工作
- 单招季|2024年天航专业介绍--社区康复专业
- 单招季 | 2024年天航专业介绍--生物产品检验检疫专业
- 天府新区航空旅游职业学院 2023届毕业生就业质量年度报告
- 中共天府新区航空旅游职业学院委员会 关于党委委员分工调整的通知
- 单招季 | 2024年天航专业介绍--航空物流管理专业
- 单招季 | 2024天航专业介绍——民航运输服务
- 单招季 | 2024天航专业介绍—民航安全技术管理
- 单招季|2024天航专业介绍:民航空中安全保卫
- 单招季【走进天航】院校专辑丨信息与技术学院
- 单招季【走进天航】院校专辑丨旅游与轨道交通学院
- 单招季【走进天航】院校专辑丨卫生与健康学院
- 单招季【走进天航】院校专辑丨民航运输学院
- 单招季【走进天航】院校专辑丨空中乘务学院
- 单招季 | 2024天航专业介绍—空中乘务
- 单招季 | 2024年天航专业大解析来啦!
- 天府新区航空旅游职业学院2024年高职单招招生计划公布!
- 天府新区航空旅游职业学院 2024年高等职业教育单独考试招生章程
- 同心擘画新蓝图 奋楫扬帆启新程 | 学校召开2023年度工作总结暨表彰大会
- 强党性 找差距 明方向——学校党委领导班子 召开2023年度专题民主生活会
- 电商助力乡村振兴丨我校团委(学工部)联合普兴街道回龙村委会开展返乡青年电商讲座
- 期末考试进行中!校领导不间断巡考,确保考生诚实考试,严肃考纪
- 飞机维修人才新通道:信息与技术学院赴天立时代航空科技公司考察交流
- 祝贺:我校28名同学拟转岗成为重庆机场安检站正式员工!
- 社团成果展 | 炫彩青春 逐梦前行
- 学校召开2023年度党总支(直属党支部)书记、主持党总支工作副书记党建工作 述职评议会议
- 学习榜样 追光前行 —全体党员学习收看《榜样8》专题节目
- 天府新区航空旅游职业学院 2023 年信息公开年度工作报告
- 高等职业教育质量年度报告 (2023年度)
- 民航运输学院元旦晚会 | 精彩回顾:青春逐梦,扬帆起航!
- 注意!四川省2024年高考补报名通知
- 访企拓岗 精准对接|我校参加教育部供需对接就业育人项目交流推进会
- 中共天府新区航空旅游职业学院委员会 关于党委委员分工的通知
- 喜报|我校在“2023第二届全国电商技能大赛”中荣获佳绩!
- 喜报|荣耀归来,全国技能大赛我校再获佳绩!
- 只要三步,美女老师教会你梳一个标准的“空姐发型”!
- 中共天府新区航空旅游职业学院委员会关于印发《党委委员联系基层党组织的方案》的通知
- 技能比武|民航运输学院开展第二届地面服务技能大赛
- 助农增收,天航学子变身电商达人,直播带货带来全新体验
- 校企合作|川果美“大学生助力乡村振兴”电商直播启动&校企合作授牌
- 2024年专升本考生网上报名工作通知
- 现场直击:第一届“启航杯”空中乘务专业技能大赛
- 风华绽放 挥杆新篇:学校高尔夫社团一周岁啦!
- “中美数字经济国际化人才培养研讨会”在我校举行
- 2024届毕业生就业工作推进会
- 天府新区航空旅游职业学院 关于学生曹芸培转入我校的公示
- 2024年专升本考生网上报名工作通知
- 喜报|我校在2023年“中银杯”四川省职业院校技能大赛中再获佳绩!
- 我院学子在“Uchallenge 高等职业院校英语挑战赛”中荣获写作三等奖
- 喜报|我校选送的《荼蘼》在川渝首届高校禁毒微视频大赛中获奖!
- 我在世界500强:学校79名同学赴唯品会开展专业实践活动
- 轨道教研室开启2022级毕业设计开题报告
- 天府航院&至诚高尔夫人才培养基地授牌及特色班正式开班啦
- 韩国世翰大学总长李昇勳一行赴我校考察交流
- 天府新区航空旅游职业学院关于2024年专升本考试预审合格考生名单的公示
- 学校党委 纪委分别召开全委会议
- 党校第7期入党积极分子培训党课 第十讲——“端正入党动机,以实际行动争取加入中国共产党”
- 党校第7期入党积极分子培训党课第九讲——“中国共产党的组织、纪律和作风”
- 中国共产党天府新区航空旅游职业学院党员大会顺利召开
- 喜报|TA们又双叒获奖啦!
- 我校知联会开展“重走革命老区、缅怀西山先烈”主题教育活动
- “一二· 九”合唱比赛丨场上场下激情联动,选手、指挥们美翻了!
- 关于公布2018年度、2021年度校级科研课题结题审定结果的通知
- 天府新区航空旅游职业学院专题传达学习 省委十二届四次全会精神
- 榜样的力量 | #国奖获得者 黄佳茹:少年不惧岁月长,彼方尚有荣光在
- 职业规划大赛l办养老院、当乘务长、考公务员……天航学子职业规划很精彩
- 医护学院这节课,真有意思!
- 榜样的力量 | #国奖获得者 陈祺祺:心有繁星,沐光而行
- 榜样的力量 | #国奖获得者 周轩:时刻为成为一名民航人而准备着
- 榜样的力量 | #国奖获得者 程佳慧:少年应有鸿鹄志,当骑骏马踏平川
- 学院党委传达学习全省民办高校党委书记培训班精神
- 榜样的力量 | #国奖获得者 钱秋霞:追光而行,履践致远
- 党校第7期入党积极分子培训 党课第五、六、七讲——“中国共产党的性质、宗旨和最高理想”“中国共产党的指导思想”“入党须知及注意事项、常用入党文书写作与范文”
- 2023年度学校职业教育质量报告编制发布和报送工作部署会顺利启动
- 喜报 | 我校11名师生荣获全国大奖!
- 党校第7期入党积极分子培训 党课第二、三讲——“共产党员的义务与权力”、“中国特色社会主义”
- 首届“天航杯”篮球赛丨看看有没有你的篮球crush
- 党校第7期入党积极分子培训 党课第四讲--“深刻把握‘两个确立’ 自觉践行‘两个维护’”
- 党校第7期入党积极分子培训 开班仪式暨党课第一讲
- 学习贯彻习近平总书记来川视察重要指示精神
- 学习贯彻习近平总书记来川视察重要指示精神
- 与你同行 “游”我来说|继续教育学院开展第二届旅游技能大赛
- 党校第7期入党积极分子培训 党课第四讲 ——“深刻把握‘两个确立’ 自觉践行‘两个维护’”
- 学校召开第四次学生代表大会
- 党校第7期入党积极分子培训 开班仪式暨党课第一讲
- 新的突破丨全英文参赛,“Skill Panda”国际技能大赛可不简单!
- 活力爆表!这场冬季趣味运动会十足精彩!
- 校际活动 | 竞技绿荫,“足”够精彩
- 研学天航 | 起飞!今天我是机长!
- 学在天航 | 理论强化专业素养,模型展现职业技能
- #李雪琴 当向导,在《故乡,别来无恙》里找寻天航熟悉的场景!
- 【就业明星】厦门航空唐玥:天航“伊能静”,目标笃定,执行力超强!
- 【就业明星】西藏航空曹磊,有肌肉的蓝天卫士
- 【就业明星】 空少罗永兴:感谢你,卡塔尔!
- 【就业明星】昆明航空 罗欣月:心存美好,微笑前行!
- 1800人的集体记忆:我参与了一次国际盛会!
- 学校召开第四次学生代表大会
- 天府新区航空旅游职业学院 关于对孙思懿、穆俊豪2名学生作自动退学处理的公示
- 年度高光时刻:2023第六届中国国际光伏大会上的天航身影
- 热门!报名人数破三千!你还在等什么?
- 逐梦山海,奋楫远航|空中乘务学院举办文艺晚会暨学生会干部聘任仪式
- 福州航空招聘现场|幸福是奋斗出来的
- 持证上岗!让无人机实现你的飞天梦!
- 这些同学有福了!11月13日将与阎维文张也张信哲降央卓玛王琪王铮亮等大咖零距离接触!
- 展礼仪风采,练专业技能:民航运输学院举行安检礼仪大赛决赛
- “前浪”与“后浪”的对决丨@成都航空vs @天府航院 篮球友谊赛,激情开赛!
- #第36届中国金鸡百花电影节丨天航er合影冯小刚、彭于晏、于适...又羡慕了!
- 【聚焦天航】第六届中国国际光伏产业大会,我们准备好了!
- 让我们一起见证天航师生的荣耀时刻!
- 董事长 、总督学 辜英智
- 党委副书记、院长刘阳
- 关于2024届全日制专科毕业生专升本 报名和考试工作的通知
- 橙心诚意·缘聚天航 | 在联谊欢乐中寻找缘分
- 普通话真的不“普通”!
- 研学天航丨老师,我摸到了真飞机!
- “力”拔山河,“绳”采飞扬|民航运输学院举行学生拔河比赛
- 福州航空丨 2023年成都站乘务员招聘
- 追寻红色足迹 传承红色基因—学校党员赴成都战役纪念馆开展主题教育活动
- 欢迎来到天航民航主题「游乐园」...
- 青马工程|走进黑龙滩陈列馆,学习黑龙滩精神
- 卫生健康学院新增实训基地:我校与中铁文化旅游投资集团举行校企合作签约仪式
- 成都航空复试现场|披荆斩棘、乘风而来,我们时刻准备着!
- 第三届教师VS辅导员篮球友谊赛
- #世界科幻大会 实践、追星两不误丨“这一次刘慈欣就在我面前”
- 天航快讯 | 眉山市社科联党组书记常伟一行莅临我校参加社科研究基地调研座谈会
- 榜样的力量|我校举行2023年国家奖学金候选人答辩会
- 速成网红=旅游+电商:我校学生在首届四川茶旅目的地直播大赛中获奖
- 丝路乌航 蜀你最美|直击乌鲁木齐航空空勤人员专场招聘会
- 研学天航丨这句话我已经说腻了:“航空研学太有趣啦!”
- 天府新区航空旅游职业学院 2023届毕业生、用人单位跟踪调查通知
- 今日重阳 | 传承,望来时路;惜福,赏今日景。
- 初心 · 向未来丨信息与技术学院伴你成就未来
- “以购代捐”的第五年,这一颗白菜映射着天航传统
- 凝聚青春力量,梦想即刻启航 | 苏南瑞丽航空招聘专场
- 乌鲁木齐航空空勤人员招聘——天航专场
- 我校航空安检专业学生为“2023成都科幻大会”保驾护航
- 展风采、赛技能,我校第一届航空物流管理技能大赛圆满举行
- 学习贯彻习近平总书记对宣传思想文化工作作出的 重要指示精神及全国宣传思想文化工作会议精神
- 薪火相传,筑梦起航|空中乘务学院举行新生老生交流会
- 锦绣成航 载梦飞翔|成都航空天航招聘专场
- 责任在肩 担当于行 | 学校新一届班委、团支部干部履新
- 誓师凝雄心 大会展风采 | 通威班亮相誓师大会
- 苏南瑞丽航空2023年秋季乘务员、安全员招聘开始啦!
- 2023年国家奖助学金评审领导小组第一次工作会议
- 榜样的力量|我校学生王颖担任杭州亚运会开幕式引导员,厉害了!我的学姐
- @四川考生,天航2023年补录录取结果已出,通知书陆续寄送中,请注意查收!
- “高质高效抓落实”丨学校召开主题教育工作部署会
- 云上丝路,长安相伴 | 长安航空乘务员招聘在我校举行
- 万人演唱会燃动全场!今晚你就是《夜空中最亮的星》
- 访企拓岗促就业 | 校领导带队走访成都地铁岗位看望实习生
- 九元之旅,粤来花开:九元航空公司在我校专场招聘!
- 关于开展职引未来——大中城市联合招聘高校毕业生专场活动暨“智汇天府”2023年秋季人才大招聘活动的通知
- 关于开展第十三届中央企业面向西藏青海新疆 高校毕业生专场招聘活动的通知
- 关于提供多样化餐饮服务的通知
- 关于学校突发停电停水的情况说明和致歉信
- 双向赋能 共育未来 | 我校与通威集团共同成立“通威班”
- 轨道知识竞赛
- 天航2023年五年制补录开启,赶紧查看吧!
- 学校召开第四届教职工代表暨工会会员代表大会第一次全体会议
- 梦想起航 蓝天翱翔|长安航空2023年乘务员招聘【成都】站点
- 职业教育前途广,普职融通道路宽
- 旅游与轨道交通学院2023级新生专业认知宣讲会
- 天府新区航空旅游职业学院 关于2023级统招大专未报到新生的通知
- 筑梦青春 就业引航|新生特辑之就业宣讲篇
- 以吾辈之青春,护我盛世之中华
- 开学第一课 | 带着院长的嘱托,逐梦起航!
- 回龙情系教师节 党建引领暖人心
- 太牛了!我校学子在 #四川省大学生艺术展演活动 中荣获佳绩!
- 开学季|护航新学期!我们准备好啦
- 研学天航丨4500多名小学员天府航院雏鹰展翅!
- 新学年,新机遇,新挑战!2023年秋第一次全体教职工大会召开!
- 辜英智董事长当选为中国航协教育培训和文化分会副主任并发表主题演讲
- 天航2023年五年制征集批录取通知书已寄送, 快来查看邮寄单号及物流信息!
- @各位考生,天航2023年全国高考录取通知书已寄出,请注意查收!
- 在天航 | 如何申请办理助学贷款,点开了解~
- 欢迎您,新老师|新员工首秀:综合知识竞赛迸发的智慧与活力!
- 天府新区航空旅游职业学院关于线上缴费的操作说明
- 2023天航新生必读指南,你想知道的这里都有!
- 学院召开2023届毕业生就业核查工作专题会
- 公告
- 赴眉山职业技术学院考察交流“一站式”学生社区综合管理模式建设工作
- 加强领导 落实责任 确保完成2023年高考招生录取工作任务
- 2023春季学期工作总结大会
- 莫道桑榆晚,为霞尚满天|我校隆重举行荣誉教授聘任仪式
- 校企合作丨学校准空乘再次亮相“中国国际物业管理高峰论坛”
- 喜报!我校荣获空中乘务专业技能大赛西南区域团队二等奖!
- 星河为路 此去乘风 青春绽放 梦想起航|民航运输学院毕业生告别母校!
- “明月几时有?把酒问青天”文化自信天航学子从东坡诵读开始
- 要想闯天下,先说普通话!我校1704人参加上半年普通话水平测试!
- 社团展风采 筑梦向未来 | 缤纷多彩的校园生活请看这里!
- 航空游学初体验,与天航一起拥抱蓝天
- 院领导巡考,考完试就放假了,愉快!
- 奥运冠军#冯喆 走进天航,教会你如何在自己的人生中夺冠
- 天府新区航空旅游职业学院2023年省外招生计划表
- #朱铁雄 ,以青春之名弘扬国潮之光,OST传媒走进天航校园
- 和爸妈一起“上班”,“六一”我们很快乐
- 天府新区航空旅游职业学院2023年四川省内招生计划表
- 请认准《天航达人秀》唯一致胜密码√××√√
- 请认准《天航达人秀》唯一致胜密码√××√√
- 天府新区航空旅游职业学院五年制报读指南
- 离别母校去就业,依依不舍同窗情!
- 锻炼专业技能,收获诗与远方,天航校园旅行社正式成立!
- 喜报!我校学子在“三创赛”省赛中喜获佳绩
- 学校与回龙村携手 共建党建教育基地
- 电子小报,绘出精彩!东星职校举行办报比赛,选手变身“总编、编辑和记者”
- “告别与告白”|十一句隐晦的告白,献给专属“520”的你
- SYB创业培训顺利结业
- 技能,让生活更美好!天航学子茶旅研学再获佳绩!
- 人生路漫漫 白鹭常相伴丨10名同学通过厦门航空杭州分公司面试
- 学院党委书记王元珑赴眉山市发展和改革委员会宣讲党的二十大精神
- 喜讯!我校341人顺利通过专升本考试,再创新高
- 喜报!我校在第十七届“挑战杯”四川省大学生课外学术科技作品竞赛中荣获佳绩
- 贯彻学习《条例》相关内容
- 天府新区航空旅游职业学院 关于2023年新增专业学生学费收费标准的公示
- 天府新区航空旅游职业学院 关于给予任敏等3名学生学籍退学处理的公示
- 2024届毕业生岗位实习和就业工作顺利、有序开展
- “真刀真枪,咱们线下碰一碰!”
- 云上春城,昆明航空招聘现场,颜值技能齐比拼
- 天府航院 &省旅游校|在同一片蓝天下追“足”梦想
- 什么是“空乘职业精神”?听听准空姐的演讲就知道了!
- 技能强国 奋斗有我丨我校举行期中教学成果汇报展演
- 大学生心中的二十大︱我校“书记校长讲思政课”
- 未来已来,你来不来?天航无人机比赛开启的人生新高度!
- 昆明航空有限公司2023年储备乘务员及安全员招聘简章
- 人从众…全是人头!千人研学游探秘天航,这也太火了!
- 服务学生,“职”引未来,学校再次召开书记校长访企拓岗专项工作会
- 游学正当时,与天航相约“行走的课堂”!
- 现场无人机撒糖?这场晚会“泰裤辣”!
- 以球会友,“足”够精彩|我校与四川省旅游学校校际足球友谊赛开赛
- 天府新区航空旅游职业学院2023年招生章程
- 天府新区航空旅游职业学院关于宜宾学院 2023年专升本拟录取和调剂录取名单公示
- 喜报 | 我校学子参加“雅正杯”导游大赛荣获佳绩,满载而归!
- 直击专升本考试现场:冲吧,准备上岸!
- 做有技术的民航人,“倪湛,我们起飞见!”
- 运动会开幕式再掀新高潮,这次没有向日葵,但有女团
- 成渝地区双城经济圈2023届高校毕业生就业大型网络招聘服务月
- 信息与技术学院2022-2023年第二学期 开展实验实训室安全自查工作
- 踔厉奋发正当时,同力协契再起航|我校“职业技能提升”培训班开班啦!
- 大美中国,“游”我来讲,第五届“天航杯”导游服务技能大赛决赛成功举办
- 大美中国,“游”我来讲,“天航杯”第五届导游服务技能大赛主题很NICE!
- “职业风采,魅力礼仪”|旅游与轨道交通学院举行“第三届职业形象大赛”初赛
- “技能比武展风采,以赛促学砺精兵”学校第二届“天航杯”安检技能大赛决赛成功举办
- 我校成功举办第十三届全国大学生-电子商务“创新、创意、创业”校赛选拔决赛
- 2023年仁寿县教育发展促进会年会在我校召开
- 追随伟人足迹,弘扬“三苏”文化——学校党员赴三苏祠开展主题党日活动(二)
- 天府新区航空旅游职业学院 2023年度职称评审启动会顺利召开
- 我校学生在第10届四川国际健康产业博览会上大放异彩!
- 天航大讲堂丨如何预防春季流行性感冒?特邀专业医师为你解惑
- 到机场、到客舱、到一线学本领,港玄科技校企合作宣讲会在我校举行
- 资深空姐课堂再展风彩,空乘学院民航教师教学能力大赛决赛花落谁家?
- “英”你而美“语”出惊人,空乘学院举行客舱英语广播大赛!
- 天府新区航空旅游职业学院 关于2022年度审计专项报告的公示
- 关于成都师范学院、宜宾学院、四川文理学 院、成都文理学院 2023 年跨校专升本报名 学生基本信息公示
- 追随伟人足迹,弘扬“三苏”文化——我校党员赴三苏祠开展主题党日活动
- 第四届第四季达人秀丨达人秀导师大换血!又是什么让总督学现场“害怕”
- 【卫生与健康学院】生物产品检验检疫---专业代码:470105
- 【卫生与健康学院】社区康复---专业代码:590303
- 【卫生与健康学院】健康管理---专业代码:520801
- 民航运输学院“天航杯”安检技能大赛复赛在海燕楼安检实训大厅举行
- 以青春之名,赴青春盛会 | 我校第二次团代会顺利召开!
- 传承红色基因·争当青年先锋 学校组织集中收看红色经典宣讲活动
- 党校第6期入党积极分子培训班 ——第三讲
- 为确保实验实训室安全运行,我校开展2022-2023年‖学期实验实训室安全交叉检查
- 守好网络意识形态阵地,打造天航宣传铁军
- 天府新区航空旅游职业学院 2023年单招考试成绩查分申请表
- 天府新区航空旅游职业学院 2023年单独招生自愿放弃录取资格申请表
- 2023年单独招生自愿放弃录取资格申请表
- 2023年单招考试成绩查分申请表
- 党校第6期入党积极分子 培训班开讲
- 党校第6期入党积极分子培训 开班仪式暨党课第一讲
- 考证了吗?《民航安检证》3月17日报名截止,抓紧时间哟
- 点燃教育热情,丰富德育内容,天航优质班会课评比活动
- 不食校园“烟”火,对吸烟说NO!
- 夜训大课堂,让训练“燃”起来
- 我和我的好朋友吵架了...
- 关于全国计算机应用水平考试(NIT),看完不再迷茫
- 3·15|现在开庭!30名法律事务专业学生“模拟法庭”为“消费者”维权
- 第四届第三季达人秀丨下面有请天航“李谷一”带来《难忘今宵》
- 依法治校,规范办学,教职员工们参加《员工手册》考试
- 【成都站】海南航空控股股份有限公司招聘简章
- 必看!天航2023单招准考证打印须知来啦!
- 共青团眉山市委学少部一行莅临我校参观调研
- 我校赴四川电影电视学院考察交流
- 学校召开第二次学生工作暨安全稳定工作会议
- 执行院长 鲁飞
- 第四届第二季达人秀丨听说还有人不相信光?
- 传承雷锋精神,天航学子是这样行动的!
- 以考促学、以学促干--学校党委开展 党的二十大暨党建业务知识测试
- 我校召开2023年全省教育工作会议精神专题学习会
- 科研管理与师资队伍建设工作推进会顺利召开
- 单招报名开始!志愿填报流程来啦!
- 吉祥航空天航招聘专场,“职”为你而来!
- 天府新区航空旅游职业学院关于印发《天府新区航空旅游职业学院章程》的通知
- 第四届第一季达人秀丨这届观众好像“不太协调”的样子
- 感受民航魅力,点燃蓝天梦想,22名小“机长”天航起飞!
- 天府航院又有新岗位开放啦!“职”等你来!
- 海航航空“五航”联聘,四川春季首场社招在天航!
- 全面学习贯彻党的二十大精神眉山市委宣讲团走进天航
- 2023年春季第一次新教师岗位培训拉开序幕
- 天府新区航空旅游职业学院2023年高职教育单独招生章程
- 卫生健康学院
- 学校召开新学期党务工作会议
- 学校党委召开2022年度党员领导干部民主生活会
- 动作娴熟,神情自若,安检鉴定考试顺利进行
- 别错过本周三,吉祥航空到我校招聘!
- 这波知识面有点广,天航新员工综合知识竞赛秀出团队风采
- 民航市场持续回暖,天航考证进行时......
- 天府新区航空旅游职业学院 2023年高职单招问答合集
- 天府新区航空旅游职业学院2023年高职单招招生专业计划表
- 天府新区航空旅游职业学院2023年高职单招招生专业计划表
- 2022-2023学年第2学期第一次院领导集体巡课
- 硕博人才齐聚,天航新入职老师水平有点高!
- 天航的优势与机遇【2023年高考学子必看】
- 【信息与技术学院】无人机应用技术---专业代码:460609
- 【信息与技术学院】软件技术---专业代码:510203
- 【旅游与轨道交通学院】旅游管理---专业代码:540101
- 【信息与技术学院】计算机应用技术---专业代码:510201
- 【旅游与轨道交通学院】会展策划与管理---专业代码:540112
- 【信息与技术学院】飞机机电设备维修---专业代码:500409
- 【信息与技术学院】飞机电子设备维修---专业代码:500410
- 【信息与技术学院】法律事务---专业代码:580401
- 【信息与技术学院】电子商务---专业代码:530701
- 【民航运输学院】民航运输服务---专业代码:500401
- 【民航运输学院】民航安全技术管理---专业代码:500406
- 【民航运输学院】航空物流管理--专业代码:530803
- 【空中乘务学院】民航空中安全保卫---专业代码:500407
- 【空中乘务学院】空中乘务---专业代码:500405
- 【旅游与轨道交通学院】高速铁路客运服务---专业代码:500113
- 【旅游与轨道交通学院】城市轨道交通运营管理---专业代码:500606
- 单招季 | 2023年天航单招报考指南,速来领取!
- 2023年天府新区航空旅游职业学院单招参考指南
- 2023年普通高考补报名通知
- 【招贤纳士】天府新区航空旅游职业学院2023年春季学期招聘简章
- 【天府航院站】北部湾航空及海航航空旗下4家航司2023年2月乘务员联合招聘
- 官宣!2023年春季开学正式通知来了!
- 天津航空在我校招聘啦!
- 九元航空空勤人员校园招聘简章
- 天府新区航空旅游职业学院关于2023年普通高考补报名通知
- 2023 年高等职业教育质量年度报告
- 关于推荐申报四川省教育厅 2022—2024年职业教育人才培养和教育教学改革研究项目的公示
- 院领导亲临教学一线,督查期末复习考试工作
- 法学生与律所高级合伙人的“正面交锋”,学生“喊话”:我也要成为你们!
- 不忘服务初心,牢记青年使命 | 学校召开第三次学生代表大会
- 高校毕业生,各行业专场招聘活动火热进行中!内容丰富!岗位众多!总有一款适合你!
- 我校申报四川省2022年度教育科研课题 成功立项
- “展礼仪 赛形象”空中乘务学院职业形象大赛,顶流云集,精彩纷呈
- 博览群书 花样表达丨信息技术与管理学院第三届“读书荟”决赛好听又好看
- 我校赴成都香格里拉酒店交流考察
- “风采旅游 魅力天航”旅游技能大赛,选手们的表现真亮眼!
- 学校党委理论中心组第十三次学习会议召开,省委教育工委列席旁听第九组联系处室干部列席旁听
- 大力支持天航学生参加创新创业能力提升活动 —彭山区第七届青年创客训练营拓展学习
- 新三级,薪升级 | 我校学生参加2022下半年四川省大学英语新三级考试
- 学校召开第54次党委会(党委理论学习中心组学习会)组织学习《高等职业教育要为区域经济社会发展服好务》
- 关于2022年高职扩招服兵役学生相关材料提交工作的通知
- 以赛促学,民航运输学院再掀地面服务技能学习新高潮
- 启航你的职业生涯——成都香格里拉宣讲会在我校举行
- 与青春为伴 与诗词为伴丨首届“星光杯”诗词大会决赛顺利举办
- 眉山市委副书记刘先伟、天管委相关领导一行到校督导疫情防控和食品安全工作
- 九元航空招聘现场:素颜比拼、川剧变脸,这次招聘亮点太多,要“火”!
- 喜讯|天航学子斩获英语挑战赛省赛三等奖!
- 身边的榜样——直击2022年度国家奖学金答辩会现场
- 学校第二波购车补贴300万元到位!看看哪些老师榜上有名?
- 2022年度“天航大讲堂”开讲——情绪认知与压力疏解
- 2022年新生开学第一课
- 携手共进,踔厉前行,打造人民满意的高等职业教育
- 【喜报】我校获评眉山市社会科学界联合会 市级社科普及基地
- 九元航空空勤人员校园招聘简章
- 青年如何“立大志、明大德、成大才、担大任”
- 学校召开“树牢初心使命 共谋天航发展”教师座谈会
- 我校赴四川文理学院考察交流
- 了不起的天航人,为四川省漫(插)画发展做出重要贡献 我校学生创新创业活动服务中心策划被省级展览采纳
- 欢庆二十大 赞颂新成就——红色经典诵读比赛,让人忍不住泪目
- 第三届第一季达人秀 | “本来我不想笑的,但是…”
- 学校召开第53次党委会(党委理论学习中心组学习会)组织学习《二十大党章修正案的重大意义与重要内容》的主要精神
- 支持卫生事业,激励抗疫人员:学院向仁寿县人民医院捐款20万元
- 省委教育工委副书记刘立云一行莅临我校调研
- 2022届毕业生调研通知
- 四川天府新区航空旅游职业学院章程
- 阳光灿烂,运动正好 | 来看教职工秋季“趣味运动会”吧!如此可爱的老师能不爱?
- “ 喜迎二十大 青春心向党 ” 红色沙龙掀起学习党史热潮
- 学校召开第49次党委会(党委理论学习中心组学习会)组织学习《中国共产党第二十次全国代表大会关于十九届中央委员会报告的决议》的主要精神
- 青岛航空股份有限公司乘务学员校园招聘简章
- 成都航空有限公司客舱乘务员/航空安全员招聘简章
- 2022年国庆假期后学生返 (到) 校的通知
- “以购代捐”助力凉山州昭觉县活动在学校举行
- 学校召开第50次党委会(党委理论学习中心组学习会)组织学习《中国共产党第二十次全国代表大会关于<中国共产党章程(修正案)>的决议》的主要精神
- 党委办(组织部、宣传部、统战部)组织召开发展党员档案建设培训会
- 名企云集丨“2022年成都就业大型网络招聘活动”正式上线!
- 团结协作,全力冲刺,学校迎评促建进入新阶段
- 高等学校课程思政建设指导纲要
- 教育部关于职业院校专业人才培养方案 制订与实施工作的指导意见
- 教育部新颁高职专业简介 (我院相关专业)
- 教育部办公厅关于进一步加强全国职业院校 教师教学创新团队建设的通知
- 中共中央办公厅 国务院办公厅印发《关于加强新时代高技能人才 队伍建设的意见》
- 关于2022级新生报到注册截止时间的通知
- 信息技术与管理学院开展评估前说课与专业剖析
- 信息技术与管理学院评估工作冲刺专项教研会
- 党建引领 共谋发展|我校党建工作对口帮扶基地学校座谈会召开!
- 筑梦青春,爱在天航”文艺晚会帅哥美女云集,视觉盛宴,不容错过!
- 学校召开毕业生就业工作总结研讨会
- 直击青岛航空校园招聘:再冷的天气,也掩盖不住准空乘的美丽
- 全景成都航空招聘现场:开学第一场大战,战报和面试干货来啦!
- “ 喜迎二十大 青春心向党 ” 红色沙龙掀起学习党史热潮
- 迎“篮”而上,拼搏争先——民航运输学院第二届教师VS辅导员篮球友谊赛
- 民航运输学院举行优秀学生表彰大会暨学生会干部聘任仪式
- 学校召开第48次党委会(党委理论学习中心组学习会)组织学习《习近平关于注重家庭家教家风建设论述摘编》主要精神
- 凝心聚力新时代,团结奋斗新征程——天航师生积极收看党的二十大开幕会直播盛况
- 凝心聚力新时代,团结奋斗新征程——天航师生积极收看党的二十大开幕会直播盛况
- 关于做好2022年度国家奖助学金评审工作的通知
- 喜迎二十大 · 奋进新征程 | 中共天府新区航空旅游职业学院委员会党校第5期入党积极分子培训开班啦!
- 党委会(党委中心组学习扩大会)专题学习《让群众过上好日子——习近平正定足迹》等四部图书
- 2022年秋季新进员工开展“倾听新声”座谈会
- 成都市卫生健康委员会关于2022年公共卫生特别服务岗志愿者补充招募的公告
- 看!天航校园涌动中国红
- 2022年度国家奖助学金评审领导小组名单公示
- 眉山市委常委、宣传部部长何迎晓一行莅临我校检查指导疫情防控工作
- 畅想青春,逐梦天航! 马克思主义学院/基础教学部举行 2022“中行杯”U-challenge四川省高职院校 学生英语挑战赛初赛动员会
- 学院召开第三届教职工代表大会暨工会会员代表大会第4次全体会议
- 党外知识分子联谊会第二届第一次全体会议顺利召开
- 信息技术与管理学院邀请校外专家开展企业实训教员教学能力评审
- 学校召开第45次党委会(党委理论学习中心组学习会)组织学习《百年大党面对面》主要精神
- 我校召开党委会和党委中心组学习会,认真学习贯彻习近平总书记重要讲话精神
- 学校召开党委会和中心组学习会,传达学习2022年全省高校工作会议精神
- 学校党委办组织召开各党总支(直属党支部)宣传委员、统战委员、组织委员会议
- 学校召开第43次党委会(党委理论学习中心组学习会)组织学习2022年全省高校工作会议相关内容
- 学校召开第44次党委会(党委理论学习中心组学习会)组织学习《习近平谈治国理政》第四卷主要精神
- 云端相聚,共克时艰,共待暖阳
- 学校党委召开统战工作会
- 守好校园安全第一道防线,确保开学各项工作顺利进行
- 空中乘务学院在校师生们欢聚一堂庆“双节”
- 空中乘务学院开展“捐赠图书,情留天航”活动
- 轨道交通学院第四轮说课活动顺利开展
- 人才培养工作评估简报第56期
- 人才培养工作评估简报第55期
- 人才培养工作评估简报第54期
- 人才培养工作评估简报第53期
- 人才培养工作评估简报第52期
- 人才培养工作评估简报第51期
- 人才培养工作评估简报第50期
- 人才培养工作评估简报第49期
- 人才培养工作评估简报第48期
- 人才培养工作评估简报第47期
- 人才培养工作评估简报第46期
- 人才培养工作评估简报第45期
- 人才培养工作评估简报第44期
- 人才培养工作评估简报第43期
- 中秋节、教师节致天航全体教职员工的一封信
- “喜迎党的二十大,培根铸魂育新人”教师节座谈会 如期举办
- 在天航 | 如何申请办理助学贷款,点开了解~
- 天府新区航空旅游职业学院关于线上缴费的操作说明
- 改革青年思政工作 奋力增强引领实效
- 重要通知!2022级新生线上报到注册及缴费流程详情,速来关注!
- 关于开展网络授课的通知
- 筑梦青春,天航人扬帆起航 ——空中乘务学院师生积极参与学校2022秋季学期青春文艺晚会
- 为提升辅导员学生工作能力加钢淬火 ——空乘学院辅导员培训活动
- 精心构思巧说课,异彩纷呈析专业 ----空中乘务学院举行第四轮教师说课专业剖析活动
- 精心构思巧说课,异彩纷呈析专业 ----空中乘务学院举行第四轮教师说课专业剖析活动
- 聚焦师资队伍建设,推动评估工作常态化
- 2022-2023 学年第一学期第五周巡课通报
- 人才培养工作评估简报第42期
- 人才培养工作评估简报第41期
- 人才培养工作评估简报第40期
- 人才培养工作评估简报第39期
- 人才培养工作评估简报第38期
- 人才培养工作评估简报第37期
- 人才培养工作评估简报第36期
- 人才培养工作评估简报第35期
- 人才培养工作评估简报第34期
- 人才培养工作评估简报第33期
- 人才培养工作评估简报第32期
- 暑期安全告知书
- 人才培养工作评估简报第31期
- 人才培养工作评估简报第30期
- 人才培养工作评估简报第29期
- 人才培养工作评估简报第28期
- 人才培养工作评估简报第27期
- 人才培养工作评估简报第26期
- 关于开展2022届高校毕业生校园招聘月系列活动的通知
- 关于联合开展2022年度高校毕业生等重点群体促就业 “国聘行动”的通知
- 人才培养工作评估简报第25期
- 人才培养工作评估简报第24期
- 人才培养工作评估简报第23期
- 人才培养工作评估简报第22期
- 人才培养工作评估简报第21期
- 人才培养工作评估简报第20期
- 人才培养工作评估简报第19期
- 人才培养工作评估简报第18期
- 人才培养工作评估简报第17期
- 人才培养工作评估简报第16期
- 人才培养工作评估简报第15期
- 人才培养工作评估简报第14期
- 关于开展宏志助航计划 ——全国高校毕业生就业能力网络培训的通知
- 关于开展“智汇天府”公共招聘进校园活动的通知
- 关于举办“智汇天府”2021年四川省高校毕业生网络大招聘的通知
- 关于举办四川省2022届高校毕业生 就业促进周网络招聘活动的通知
- 关于举办四川省2022届高校残疾毕业生网络招聘会的通知
- 人才培养工作评估简报第13期
- 人才培养工作评估简报第12期
- 人才培养工作评估简报第11期
- 人才培养工作评估简报第10期
- 人才培养工作评估简报第9期
- 人才培养工作评估简报第8期
- 人才培养工作评估简报第7期
- 人才培养工作评估简报第6期
- 人才培养工作评估简报第5期
- 人才培养工作评估简报第4期
- 人才培养工作评估简报第3期
- 人才培养工作评估简报第2期
- 人才培养工作评估简报第1期
- 学院召开2022年招生录取工作会议
- 关于我校办学突出问题举报投诉电话和电子信箱的公告
- 四川省消防员招录工作办公室关于四川省2022年度国家综合性消防救援队伍面向社会招录消防员的公告
- 成都市卫生健康委员会关于2022年公共卫生特别服务岗志愿者招募的公告
- 天府新区航空旅游职业学院2022年五年一贯制录取结果今日起可查询
- 关于2022年公共卫生特别服务岗人员招募的公告
- 资阳市关于2022年公共卫生特别服务岗人员招募工作的公告
- 关于2022年公共卫生特别服务岗人员招募的公告
- 关于2022年公共卫生特别服务岗人员招募的公告
- 天府新区航空旅游职业学院2022年五年制拟录取结果查询通道已开启
- 乐山市市本级2022年公共卫生特别服务岗招募公告
- 四川航空股份有限公司地面服务部客运服务员岗位招聘简章
- 巴中计划面向社会公开招募1121名公共卫生特别服务岗位人员,其中社工岗296个!
- 305名!宜宾招募社工啦!每个区县都有!待遇……
- 广安市民政局关于2022年疫情社区排查防控社工岗人员招募的公告
- 关于凉山州2022年公共卫生特别服务岗(医疗卫生岗、校医辅助岗)人员招募的公告
- 内江市2022年公共卫生特别服务岗项目 (医疗卫生岗、校医辅助岗)招募公告
- 找工作,看这里!内江高校毕业生夏季网络招聘会来啦!
- 关于2022年公共卫生特别服务岗项目人员招募的公告
- 关于2022年公共卫生特别服务岗人员招募的补充公告
- 359个!绵阳市社工岗火热招募中,川内高校应届毕业生不限专业、大专起招
- 泸州市公卫特别岗继续火热报名中,部分招募岗位不限专业,敬请关注!
- 往届可投!大专及以上!中国旅游集团2022夏季校园招聘!旅游管理/酒店管理/语言/文史等
- 1728个!绵阳市发布2022年公共卫生特别服务岗人员招募公告
- @高校毕业生,还有机会!不限专业,不考试!有政策,有补贴!德阳公共卫生特别服务岗补录开始
- 眉山市2022年公共卫生特别服务岗位招募公告
- 我省为每一位有就业意愿的离校未就业毕业生提供3—5个岗位信息
- 关于开展2022届毕业生离校未就业专场招聘活动的通知
- 就业签约、统计造假举报方式
- 认真、踏实、突破自我、不断提升的天航人
- 四川省教育厅四川省人力资源和社会保障厅关于举办四川省2022届离校未就业高校毕业生网络招聘活动的通知
- 关于推广四川省人民政府网站的通知
- 天府新区航空旅游职业学院2022年五年制高职招生专业计划表
- 天府新区航空旅游职业学院2022年统招招生专业计划表
- 我校召开人才培养工作评估专题讲座
- 学院党委书记王元珑教授到眉山天府新区青龙医院宣讲
- 学院党委书记王元珑教授到眉山天府新区青龙医院宣讲
- 学校2022年教师授课能力比赛圆满结束
- 校领导到评估建设办公室检查指导评建工作
- 学院党委书记王元珑教授到眉山天府新区和仁寿县宣讲
- 学院党委书记王元珑教授到眉山天府新区和仁寿县宣讲
- 学校2022春季学期工作总结大会今日举行
- 2021-2022学年度学生工作总结会
- 愿此去繁花似锦,再相逢依旧如故 | 民航运输学院举行毕业生座谈会
- 天府新区航空旅游职业学院 关于2022年度收费相关信息的公示
- 【就业明星】双流国际机场陈旺:三字代码、二字代码,是我减少压力的砝码
- 走进唐宋 美轮美奂 读懂中国 绘声绘色,哪个学院的德育活动这么高级?
- 致全省毕业学生团员的一封信
- 空中乘务学院举办成才大课堂“感动校园故事”巡回演讲
- 学院团委开展“学习贯彻习近平总书记在庆祝中国共产主义青年团成立100周年大会上的重要讲话精神”青年师生交流会
- 奋斗正青春 、追梦新时代,民航运输学院举行文艺晚会
- 信息技术与管理学院举行“五四精神传薪火,激扬青春献祖国”团组织生活会
- 【就业明星】孙传威:多元就业的典范,内蒙古学姐分享就业南京雨润集团的成功经验
- 火热的盛夏,最美的青春|民航运输学院“逐梦杯”篮球比赛迎来收官之战!
- 学院聘请战斗英雄、一等功臣赵宇为客座教授
- 《天航达人秀》第二届第五季,花絮比节目更精彩!
- 中共天府新区航空旅游职业学院委员会党校第4期入党积极分子培训班结业典礼顺利举行
- 四川省工商联主席唐燕一行莅临我院调研
- 万米高空如何应对被索要微信婴儿哭闹孕妇不便和麻烦乘客?
- 传统川剧与现代摇滚齐登场,这场开幕式堪比“明星晚会”
- 大赛见闻|承办方“戛纳式”迎接,选手情不自禁打卡网红校园……
- 第二届全国院校民航空中乘务专业技能大赛复赛(西南赛区)开幕式隆重举行
- 晨读打卡 | 不负晨光,一起打卡
- 良师益友 | 宋吉成: 教育的真谛就像大禹治水,疏而不堵
- 吹怀旧风、扮无厘头、走辣妈秀……天航达人秀第二届第四季六月火热来袭
- “喜迎二十大,童心护未来”,这个端午充满爱
- 我校举行实训课程教师安全培训会
- 在天航 | 淡淡粽叶香,浓浓世间情;根根丝线连,切切情义牵。
- 送教送爱送欢乐,大朋友、小朋友携手玩转“六一”!
- 学院举办“天航星光大道”综合才能大赛决赛
- 书记校长联系百家企业活动——院长刘存绪开展 线上“访企拓岗促就业”专项行动
- 学院开展2022年网络评论员队伍建设工作会
- 学院举行人才培养评估工作再动员大会
- 学院召开2021-2022学年第Ⅱ学期第七次教学工作会暨2022级人才培养方案修订工作专题会
- 评估领导小组再次对评估材料进行摸底检查
- 天府新区航空旅游职业学院与池州九华山机场安检站、龙腾出行、湖南逸达行高铁贵宾有限公司进行视频座谈交流会
- 这些同学和班级获奖了!学院举行“喜迎二十大、永远跟党走、奋进新征程”五四表彰大会
- 准空姐果园里上课,天府航院助农增收推行“注意力经济”
- 2022届毕业生相关需求
- 肩负新使命 奋进新征程——学院党委组织收看省第十二次党代会开幕大会
- 直击2020级新生报到现场:暖心服务 周到安排 让新生感受天航温暖
- 2020年国家奖学金获得者:奋斗!在时光里镌刻最美的模样
- 百年奋斗 再启新程:学院开展第七次党课培训
- “互联网+”大学生创新创业大赛 天府新区航空旅游职业学院校赛决赛成功举办
- “逐梦蓝天,U你共进”直击乌鲁木齐航空乘务员专场招聘会
- 2020《中国好声音》天航站总决赛圆满收官,冠军是他!
- 回顾2020,我们这一年……
- 【就业明星】 冯海艳:虚心请教,慢慢积累经验的广安学子
- 学院举行新冠疫情极端情况下防控演练
- 【就业明星】 王菲:不虚度时光,不浪费青春
- 2019飞机机电维修专业进行认知实习和专业建设研讨
- 2019“宪法宣传周” 天航开展学宪法活动
- 【就业明星】 蔡思源:我在丽江机场,在岗一分钟,安全六十秒
- 南航完成试飞!新疆首个高高原机场通航在即
- 天航课堂 | 要想泡好茶,功夫在茶外
- 我国航空应急救援重要装备 AC313A大型民用直升机首飞成功
- 京东货运航空来了!已获批引进3架737货机
- 航企4月成绩单出炉
- 长龙青春心向党:真情守护
- 疫情已转趋平稳 香港旅发局推出旅游复苏计划
- 冯正霖:弘扬劳模精神 凝聚信心力量
- 山东航空完成领导班子变更
- 川航运送京东快递员驰援上海
- 民航局印发《全国民航系统法治宣传教育第八个五年规划(2021-2025)》
- 鸟防大难题,武当山机场请来小帮手
- 转变通航维修保障模式,促进通航产业健康发展
- 民航局召开直属院校就业工作推进会
- 民航局下发通知 落实安全“吹哨人”要求 更好防范安全风险隐患
- 【学院新闻】贯彻职教政策 聚焦人才培养--记我院2019级人才培养方案审定会
- “书记校长联系百家企业活动” | 天府新区航空旅游职业学院与温州机场贵宾公司、成都汀兰会展公司、成都中展励德会展公司、四川会当家文化传媒有限公司进行视频座谈
- 通知 | 第二届全国院校民航空中乘务专业技能大赛西南赛区复赛暂缓举办
- 民航专业技能展示暨军体素质汇报表演,精彩看过来!
- 【就业明星】 曾洢美:在雪域高原的拉萨贡嘎机场,心怀感恩和真诚寄语
- 【就业明星】 杜晶:微笑、从容、自信,“六字箴言”让我圆梦昆明航空
- 社团专栏 | “动” 出精彩 “漫”看人生
- 【就业明星】 空少李泰霖:曾经在学校“被迫”养成的习惯让我圆梦成都航空
- 【就业明星】悦途出行商务贵宾厅成都东站经理尹晶:为逆流而上的梦想鼓掌
- 【就业明星】白云机场刘小蝶:明确的奋斗目标、良好的行为习惯是成功的关键
- 学院开展第六次党课培训| 党的组织、纪律和作风
- 祖国与我|民航运输学院演讲比赛决赛圆满落幕!
- 云端新力量——直击北部湾航空校招现场 “职”等你来
- 旅山水风景,游华夏九州 ——“天航杯”第四届导游服务技能大赛总决赛成功举办
- 学院组织开展2022年教师授课能力比赛工作会议
- 天府新区航空旅游职业学院第一期 “青年马克思主义者培养工程”培训班开班仪式
- 学院组织师生集中收看庆祝中国共产主义青年团成立100周年大会观后感
- 学院组织师生集中收看庆祝中国共产主义青年团成立100周年大会
- 千方百计拓岗位 攻坚克难促就业 四川省 2022 届高校毕业生就业促进周网络招聘活动
- 就业合集 | 千里奔赴天航,只为飞向蓝天!
- 省政府教育督导委员会办公室专家调研指导我院人才培养评建工作
- “十四五”民用航空发展规划
- 中华人民共和国职业教育法
- 国家职业教育改革实施方案
- 学院开展“喜迎二十大、永远跟党走、奋进新征程” 团委书记讲团课活动
- 弘扬国粹 传承经典|著名川剧变脸大师彭登怀天府航院再收新徒
- 【就业明星】 西藏航空张曹宇:青春,因奋斗而更加光彩夺目!
- 数据:这个国家航空业已恢复至疫前水平
- 我国民航业主动出击挖掘增长潜力
- 【就业明星】 祥鹏空姐许潇予:想办法让自己具有无可替代的竞争力!
- 天航社团 | 爱舞蹈,没理由,听听韩舞社同学与舞蹈结缘的故事~
- 天府新区航空旅游职业学院2022年招生章程
- 学院召开2021年人才培养工作评估领导小组第4次会议
- 学院召开2021年人才培养工作评估领导小组第3次会议
- 学院召开2021年人才培养工作评估领导小组第2次会议
- 学院召开2021年人才培养工作评估领导小组第1次会议
- 学院召开2022年人才培养工作评估领导小组第11次会议
- 学院召开2022年人才培养工作评估领导小组第10次会议
- 学院召开2022年人才培养工作评估领导小组第4次会议
- 省政协委员,市政协副主席、工商联主席周强一行莅临学院考察调研
- 眉山市国民经济和社会发展第十四个五年规划和二〇三五年远景目标纲要
- 四川省国民经济和社会发展第十三个五年规划纲要
- 眉山市国民经济和社会发展第十三个五年规划纲要
- “十四五”民用航空发展规划
- 人才培养工作评估手册(教职工版本)
- 人才培养工作评估手册(学生版本)
- 【就业明星】 陈淑伦:从海航到叙永森能页岩气能源安监部长 有太多感悟想与你分享
- 【就业明星】 周承凤,长龙航空空姐面试成功的6+1个秘诀
- 天航课堂 | 天航课堂之空保机舱紧急情况处置要点(下篇)
- 以青春之我,筑青春之国 中职学校举行“五四”演讲比赛暨共青团系统先进表彰大会
- 2022届高校毕业生就业促进周
- 四川省第六届青年教师教学能力大赛校选赛举行
- 《英语新三级等级证》
- 《普通话水平测试等级证》
- 关于教师考证
- 《民用航空运输销售代理岗位技能培训合格证》(国内客运)
- 《民航旅客地面服务职业技能证》
- 《导游证》 、《研学旅行指导师证》、《旅行社计调师证》
- 《茶艺师》职业技能等级证书
- 《民航安全检查员职业资格证》
- 锅庄、篮球、有氧操+大叔深情独舞,疫情与封校天航呈现的别样精彩
- “第二届全国院校民航空中乘务专业技能大赛复赛”将由我院承办
- 喜讯 | 四川东星航空教育集团受聘眉山天府新区商会第一届常务副会长单位
- 【就业明星】 杨小兰:敢拼敢干、为人热情的“中国酒城”女孩
- 天航课堂丨“钢尺、刻刀、亚克力板、彩铅和硬纸”,会展实训课的初级版本
- 【就业明星】华夏航空蒋海:新疆机场-20℃的挑战、长水机场四季如春的舒适
- 紧急调拨货机运力 南航全力保障产业链供应链平稳顺畅
- 昆明长水机场“首乘首帮”特色服务受旅客青睐
- 副教授 张晓玲
- 《青春中国》歌唱比赛来啦!你确定不来看看吗?
- 什么?操场竟变蹦迪现场?
- 这个期末,你总结了吗???
- 《环保“袋”回家》!我院举行“节能降碳,绿色发展”志愿服务活动
- 学院召开2022年人才培养工作评估领导小组第9次会议
- “书记校长联系百家企业活动” | 天府新区航空旅游职业学院走进中融安保集团地铁4号线项目
- 学籍学历管理核查第一站---四川省教育厅核查组莅临我院开展学籍学历管理工作实地核查
- 教授 辜英智
- 教授 刘存绪
- 教授 王元珑
- 教授 唐健禾
- 高级会计师 魏春霖
- 机票预订飙升7倍 多家航司预测收入创史高 全球航空业积极复苏中!
- 澳门国际机场员工参观全民国家安全教育展
- 李清堂同志任航空工业集团董事、党组副书记
- 民航局出台《“十四五”航空运输旅客服务专项规划》
- 乌鲁木齐机场T4航站楼主体工程全面封顶
- 四川省第二届“点亮生涯”大学生职业生涯规划大赛选拔赛在我院举行
- 夏威夷航空与SpaceX合作 为跨太平洋航班提供免费WiFi服务
- 学院顺利完成2022年普通高等学校专升本考试工作
- 刘存绪与温州机场集团有限公司领导进行视频座谈
- 学院召开2022年人才培养工作评估领导小组第8次会议
- 教育部举行2022届全国普通高校毕业生就业工作第三次视频调度会议
- 校舞蹈队//旋转 跳跃 我闭着眼
- 今年的舞林风舞蹈争霸赛开始啦~
- 魅力社联//少年们的电竞梦
- 爱心献社会,真情暖人间。
- 东航研发中心世赛获奖选手 变身小区“大白”
- 教育部等8部门发文,为职业学校学生实习管理划定“红线”
- 教育部职成司:《职业教育与继续教育2022年工作要点》
- 天府新区航空旅游职业学院人才培养工作组织机构
- 为代表我院参赛的《云蜜优果》项目投上宝贵的选票
- 快来一同开启天航学子的就业图鉴
- 一场演讲,全场震撼,看省优大毕业生都说了什么?
- 研学成都博物馆,贯穿课堂内外,洞察四川前世今生
- 学院团委学生会、社团年终总结表彰大会暨社团成果展
- 什么?联谊会竟变batlle现场!
- 天府新区航空旅游职业学院 2022年专升本考试考前公告
- 学院召开教师能力素质提升计划推进工作会议
- 信息技术与管理学院成立学术委员会
- 马克思主义学院/基础教学部开展第一轮说课活动
- 学院召开2022年专升本考试工作协调会
- 中共天府新区航空旅游职业学院委员会
- 天府新区航空旅游职业学院2022年高职单招录取名单查询
- 国家24365大学生就业服务平台
- 学院召开2022年人才培养工作评估领导小组第7次会议
- 哪所航司空姐最美、制服最靓?看我院就业明星的大咖秀
- 哪家航空公司制服最好看?看天航就业学子秀一波
- 我院赴成都工业职业技术学院交流学习
- 素万纳普机场“人山人海”,日旅客抵达人数上万!
- 轨道交通学院开展第一轮说课和专业剖析活动
- 实践教学评估小组召开工作协调推进会
- 副教授 何利容
- 副教授 王冬萍
- 邓爱平 体能教师
- 唐 瑜 空中乘务 专业教师
- 王玉珠 空中乘务 专业教师
- 王远鹏 空中乘务学院、实验实训中心 空保教研室主任
- 王睿 中国旅游地理 专业教师
- 刘冬梅 旅游专业教师
- 卢坤 旅游政策与法规 专业教师
- 屈磊 城市轨道交通客运组织 专业教师
- 汪翔 体育教师
- 黄怡川 民航安全技术管理 专业老师
- 王刚 民航旅客运输 专业教师
- 副教授 顾建庄
- 副教授 谢春建
- 副教授 李洪祥
- 副教授/高级工程师 何莉
- 副教授 刘阳
- 副教授 谢豫琳
- 党委副书记、纪委书记、监委主任雷莉霞
- 天府新区航空旅游职业学院 关于2022年跨校专升本原建档立卡贫困生信息公示
- 副教授 伍莹
- 空乘学院与实训中心开展“精彩说课,夯实教学技能”为主题的说课活动
- 天府新区航空旅游职业学院2022年高职单招拟录取名单公示
- 就业合集 | 短短一周 ,他们都去了哪里?
- 天府新区航空旅游职业学院2022年高职单招成绩查询
- 天府新区航空旅游职业学院 关于成都师范学院、四川文理学院、成都文理学院2022年跨校“专升本”报名学生基本信息公示
- 一次难得的及时雨--信息技术与管理学院“高校学科与专业建设”主题讲座
- 就业 | 后疫情时代的就业季,我们如何面对?
- 温州机场很暖,天航就业学子“以爱为家 留温过年”
- 就业合集 | 在天航读书的学生,最终都去了哪里?
- 四川大学生有福了!就业创业可享受41条扶持政策!
- 飞向更高更远的天空:初识无人机应用技术
- 身边的偶像:“四川省优秀毕业生”,49名天航学子榜上有名!
- 自信万千出考场,天航折桂正美好!单招考试完美收官了~
- “英雄机长”刘传健,有了新职务
- 仰望东坡,对话先贤:学生代表赴三苏祠举行清明祭拜活动
- 学院教职工个人所得税汇算简易操作流程
- 【就业明星】郑晓迁:圆梦西藏航空,一直将态度责任放在第一位
- 【就业明星】 罗琳川:精通一门才艺才是本事——九元航空
- 4月5日6时起,乘机离蓉须持48小时内核酸阴性证明!
- “书记校长联系百家企业活动” | 天府新区航空旅游职业学院走进通威集团
- 笃实考风考纪工作,树立天航教师形象---单招考试考务培训会
- “书记校长联系百家企业活动” | 天府新区航空旅游职业学院走进江苏京东信息技术有限公司成都分公司
- 以评促教,“天航杯”第四届导游服务技能大赛复赛开始了!
- 紧急通知!单招考试防疫要求
- 中共天府新区航空旅游职业学院委员会2021年度民主评议优秀党员结果的公示
- 学院举行学习贯彻党的十九届六中全会精神宣讲报告会
- 【就业明星】胡显银:微笑缩短距离,服务延伸真情的华为员工
- 【就业明星】程子杰:要想成为一名优秀的安全员,需要具备这些
- 【就业明星】代燚:高颜值的资阳姑娘,用努力叩开工作的门
- 天府新区航空旅游职业学院 关于宜宾学院2022年跨校“专升本”报名学生基本信息公示
- 【就业明星】张刘云川:成功等于实力+努力 西藏航空乘务员
- 学院召开2022年人才培养工作评估领导小组第6次会议
- 轨道交通学院党支部党建工作第一次会议
- “说课稿”模板+使用技巧.pdf
- 天府新区航空旅游职业学院举行全国计算机应用水平考试考点授牌仪式
- 四川省高等职业院校人才培养工作评估操作规程(试行).pdf
- 教育部关于印发《普通高等学校基本办学条件指标(试行)》的通知.pdf
- 教育部关于印发《高等职业院校人才评估方案》的通知.pdf
- 轨道交通学院召开学生校外实训部署会
- 促教育教学改革创新--首届民航教师教学能力大比武
- 开展说课分享,提升教学质量
- 【就业明星】田秋阳:我就是单纯的喜欢这份工作,看沿途风景丰富人生阅历
- 天府新区航空旅游职业学院举办第十二届全国大学生 电子商务“创新、创意、创业”校赛选拔赛
- 不变的定律——安全是民航业的生命线
- “关心身边事、关心身边人”---民航运输学院召开学生座谈会
- 学生处召开人才培养评估工作学生座谈会
- 信息技术与管理学院评估工作推进会
- 信息技术与管理学院评估工作小组第二次会议
- 信息技术与管理学院召开评估工作会议
- “书记校长联系百家企业活动” | 天府新区航空旅游职业学院走进四川发展控股有限责任公司全资子公司成都国泰弘盛商业管理有限公司
- 科研点燃创新 助推内涵建设
- 马克思主义学院/基础教学部召开评估工作会议
- “书记校长联系百家企业活动” | 天府新区航空旅游职业学院走进四川省机场集团航空地面服务有限公司
- 喜报:我校再获四川旅游学院“自学考试合作办学 先进办学单位”荣誉称号
- 喜报:我校获四川旅游学院“自学考试合作办学先进办学单位” 荣誉称号
- 2022年首期“中国航协大讲堂”线上线下同步开讲
- 民航局:2022年夏秋航季新增38条航线
- 学院教务处召开人才培养评估工作会
- 中共天府新区航空旅游职业学院委员会党校第4期入党积极分子培训举行开班仪式
- 学院召开2022年人才培养工作评估领导小组第5次会议
- 天府新区航空旅游职业学院 2022年高职单招考试公告
- 民航运输学院党支部党建工作第一次会议
- 网络信息中心
- 实验实训中心
- 关于全面提高高等职业教育教学质量的若干意见
- 国务院关于印发《_国家职业教育改革实施方案_的通知》
- 教育部等九部门关于印发《职业教育提质培优行动计划(2020-2023年)》的通知
- 四川省教育厅关于印发《四川省高等职业院校人才培养工作合格评估实施细则(试行)》等文件的通知
- 《新时代职业教育“双师型”教师队伍建设改革实施方案的通知》
- 眉山教体局对中职校2017-2020年新开设专业进行复核
- 天府新区航空旅游职业学院2022年高职单招学校确认通道开放
- 天府新区航空旅游职业学院 高职扩招新生报到通知
- 天府新区航空旅游职业学院 2022年普通高等学校专升本考试工作方案
- 眉山市教体局局长郭建国一行莅临指导学院工作
- 我院与江苏京东信息技术有限公司成都分公司签约、授牌仪式
- 2022年邮政快递业面向高校毕业生网络招聘活动
- 学院召开2022年人才培养工作评估领导小组第3次会议
- 学院各部门、二级学院召开人才培养工作部署会议
- 刘存绪院长组织各二级学院学生代表召开座谈会
- 学院知联会召开2021年第二次全体会员大会暨届中选举大会
- 2021年度“四川省优秀共青团员”推荐人选公示
- 天府新区航空旅游职业学院2022年高职单招招生专业计划表
- 天府新区航空旅游职业学院 2022年高职教育单独招生章程
- 防疫不松懈,演练筑防线——我院开展2022年春季学期疫情防控应急演练
- 眉山天府新区大中专院校领导莅临我院考察交流疫情防控工作
- 我院组织师生观看“开学第一课”
- 关于高职扩招新生延迟报到的通知
- 落实责任 、增加投入、查缺补漏:学院再添五项举措压实疫情防控工作
- 喜报!我院团委荣获2021年度全市共青团工作“综合先进”
- 走进新学期 开展课堂巡查工作
- 学院第三届教职工代表大会暨工会会员代表大会第3次全体会议举行
- “以评促建、以评促改、以评促管、评建结合、重在建设”——学院召开2022年人才培养工作评估领导小组第1次会议
- 2022春季开学季 | 落实疫情防控 筑牢安全防线
- 2021年度党支部书记抓党建工作述职评议考核工作会议
- 学院党委召开2021年度党员领导干部民主生活会
- 省委教育工委召开(扩大)会议暨2021年度全省高校党组织书记抓基层党建工作述职评议考核会议
- 我院期末考试工作圆满结束
- 天府新区航空旅游职业学院2022年春季学期招聘简章
- “追寻红色印记·感悟初心使命”轨道交通学院党支部、信息技术与管理学院党支部以及知联会成员 赴彭山公义红色教育研学基地开展主题党日活动
- “重温入党誓词·牢记初心使命”民航运输学院党支部、马克思主义学院、基础教学部党支部、继续教育学院党支部以及知联会成员赴成都战役纪念馆开展活动
- 凝“新”聚力 共促成长——我院新进民航类教师授课能力考核工作顺利完成
- 学院党校第3期入党积极分子培训班结业典礼暨预备党员宣誓仪式顺利举行
- 安全保卫宿管处和高职学生处组织二级学院学生对我校 “星级文明寝室”进行参观学习
- “弘扬爱国主义精神,汲取奋进前行力量” ——机关第一、二党支部联合开展主题党日活动
- 围绕乡村振兴抓党建——慰问彝族困难党员
- 天府新区航空旅游职业学院2021年下半学期星级文明寝室评比结果出炉
- 王元珑到眉山药科职业学院宣讲党的十九届六中全会精神
- 我院工会赴眉山职业技术学院交流学习
- 我院庞乙同学被任命为2021—2022年度四川省学生联合会实践教育部成员
- “重温入党誓词·牢记初心使命”空乘学院党员、预备党员以及知联会成员赴成都市双流区烈士陵园开展活动
- 天府新区航空旅游职业学院 2021年高职扩招拟录取名单公示
- 天府新区航空旅游职业学院2022年招生简章
- 信息技术与管理学院《成都这座城》专题讲座 ——国家金牌导游周怡爽公益讲座
- 四川开放大学莅临我院指导教育教学工作
- 天府航院召开2021年党建工作推进会
- 党课学习:百年奋斗、再启新程
- 我院召开省委十一届十次全会精神专题学习会
- 我院党委深入学习贯彻眉山市第五次党代会精神
- “送去一份温暖 带回一份温情” 无人机专业师生赴企业开展岗位认知实践活动
- 天府新区航空旅游职业学院 2021年度职称评审材料公示工作圆满完成
- 眉山团市委一行到我院检查2021年学校共青团改革情况 及高校学生会组织改革情况
- 天府新区航空旅游职业学院 高等职业教育质量年度报告(2022)
- 空乘学院三千师生争做时代答卷人
- 党课学习:肩负使命,明确目标——当代大学生与中国共产党
- 我院召开审批预备党员大会
- 廉洁自律 务实为民——中国共产党的组织、纪律和作风
- 天府新区航空旅游职业学院 2021年高职扩招考试考生须知
- 天航第二次学代会隆重召开
- 中共天府新区航空旅游职业学院委员会 关于公示2020年度党费收缴使用管理情况的通知
- 学院党委召开传达学习党的十九届六中全会精神会议
- 学院开展“小我融入大我,青春献给祖国”党史学习活动
- 眉山教体局李洪春一行莅临我院检查督导疫情防控工作
- 党课学习:服务人民、与时俱进
- 院长刘存绪组织传达学习省教育厅、眉山市教体局会议精神
- 高度重视、多措并举、齐抓共管,坚决打赢校园疫情防控攻坚战
- 喜报∣天航学子参加全省高职院校学生英语挑战赛荣获省赛一等奖
- 以赛促教 说出精彩 绽放魅力!天航第三届教师说课大赛成功举行
- 天府新区航空旅游职业学院 2021年高职扩招招生章程
- 党课学习:以权责明确党员标准 以程序坚定入党初心
- 我院师生在“四川省2021年中华经典诵写讲演系列活动” 中荣获佳绩
- 天府新区航空旅游职业学院 2021年信息公开年度工作报告
- “反洗钱和金融安全”专题教育讲座多彩开讲
- “以购代捐”助力乡村振兴,复购土豆,这次还有高山萝卜
- 天府新区航空旅游职业学院 召开2021年度职称评审工作领导小组第一次会议
- 党课学习:光辉历程 壮丽画卷 争做合格共产党员
- 学院党委召开发展党员工作推进会议
- 掌握、理解、应用、创新:学院召开2021-2022学年科研工作会议
- 院长刘存绪赴地铁四号线成都西站调研并看望实训学生
- 我院党委党校举行第3期入党积极分子培训班 开班仪式
- 学院传达学习习近平总书记在陕西榆林考察时的重要讲话精神
- 天航人爱吃土豆的背后 源于一个温暖的故事
- 学院召开2021年高校国家奖助学金评审工作培训会议
- 找准思政教师定位,落实铸魂育人 马院召开贯彻落实《关于加强新时代马克思主义学院建设意见》会议
- 学院知联会召开2021年第一次全体会员大会 暨届中选举大会
- 传达学习省委常委、组织部长于立军和副省长罗强在全省高校党委书记、校长(院长)读书班上的讲话精神
- 学院组织学习全省高校党的建设工作会议精神
- 一封来自西博会的请柬:西部盛会相邀天航
- 全国综合减灾示范社区省级核查组 考评天府新区航空旅游职业学院综合减灾工作
- 四川省人民政府教育督导委员会办公室 关于开展 2021 年对省政府履行教育职责情况 满意度调查的通知
- 强化思政建设 实现全面育人 马克思主义学院思政教研室召开专项研讨会
- 宿管后勤齐动员,守护师生保平安 ——学院开展安全知识培训暨应急处置技能演练
- 未雨绸缪再演练,天航防疫有手段
- 专家评审严格把关 全校教师接受测评
- 学院党委班子成员以普通党员身份参加所在党支部党史学习教育专题组织生活会
- 我院认真传达学习中共四川省委十一届九次全会精神
- 眉山市委统战部副部长何建琼带队调研学院统战工作
- 学院召开毕业生就业动员会
- 学院党委书记王元珑走进丹棱开展学习贯彻习近平总书记在庆祝中国共产党成立100周年大会上重要讲话精神宣讲
- 天府新区航空旅游职业学院获批省级重点项目立项
- 空乘学院启动两大赛事 点燃创新激情推进教学改革
- 我院2021年科研申报再创佳绩
- 学校开学前疫情防控顺利迎检,同学们可以放心回校了
- 学院开展“小我融入大我,青春献给祖国”党史学习活动
- 学院召开2021-2022学年第一次教学工作会议
- 安安全全开学!返校教职工今日全员进行“核酸检测”
- 中共中央办公厅印发《关于加强民办学校党的建设工作的意见(试行)》的通知
- 中共中央印发《中国共产党普通高等学校基层组织工作条例》
- 中共中央印发《中国共产党普通高等学校基层组织工作条例》
- 开学前什么最重要?疫情防控!学院今日为新入职员工做核酸检测
- 聚焦教代会 | 这届教代会开了啥?员工个个“薪情”好
- 学院领导深入招生录取现场检查指导
- 天府新区航空旅游职业学院 2021年五年制高职录取情况查询
- 学院党委书记王元珑走进仁寿开展党史学习教育宣讲
- 我院赴四川三河职业学院学习交流人才培养评估工作
- 天府新区航空旅游职业学院 组织收看庆祝中国共产党成立100周年大会直播
- 学院召开2021年度春季学期教职工总结大会
- 学院隆重召开庆祝中国共产党成立100周年暨“七一”表彰大会
- 学院隆重召开庆祝中国共产党成立100周年暨“七一”表彰大会
- 天府新区航空旅游职业学院 2021年秋季学期招聘简章
- 天府新区航空旅游职业学院党委召开“党的十八大以来的历史”专题学习研讨会
- 四川师范大学校友会工商分会莅临我院开展校企合作交流
- 学院党委书记王元珑为眉山市医疗保障局作党史学习教育宣讲报告
- 学院召开第二学期教职工大会暨征文比赛颁奖仪式
- 以促赛学,党史知识竞赛走进天航
- 天府新区航空旅游职业学院党委召开“改革开放新时期历史”专题学习研讨会
- 共青团眉山东星航空职业学校委员会第一次团员代表大会顺利召开!
- 天府新区航空旅游职业学院党委召开“社会主义革命和建设时期历史”专题学习研讨会
- 我院举行“忆党史百年 述天航诗篇”教职工演讲比赛
- 宜宾学院2021年专升本拟录取和调剂录取名单公示
- 党史学习教育省委教育工委、省教育厅第五巡回指导组工作推进会在我院召开
- 聆听党史增力量,砥砺青春谱华章
- 天府新区航空旅游职业学院五年制专科学生资助政策解读
- 天府新区航空旅游职业学院五年制专科学生资助政策解读
- 天府新区航空旅游职业学院党委召开“新民主主义革命时期历史”专题学习研讨会
- 说出精彩 绽放魅力!天航第二届教师说课大赛成功举行
- 天府新区航空旅游职业学院党委召开党员发展工作会
- 天府新区航空旅游职业学院2021年招生计划
- 天府新区航空旅游职业学院2021年普通高等职业院校单独招生录取名单
- 百年红色光影回望峥嵘岁月,感悟使命担当奋进崭新征程 ——我院组织观影《红色土司》
- “坚守职业道德与法律底线”——我院举办教职工法制教育讲座
- 党课第七次课程开讲:如何推进国家治理体系和治理能力现代化
- 茶文化艺术讲座在我院开讲!师生:“这是一堂有香味的课”
- 天府新区航空旅游职业学院“参观党建长廊”,接受思想“充电”
- 学院党委书记王元珑走进简阳开展党史学习教育宣讲
- 四川开放大学经管学院党支部赴天府新区航空旅游职业学院考察交流
- 学院党委书记王元珑走进丹棱开展党史学习教育宣讲
- 我院组织学习《中国共产党普通高等学校基层组织工作条例》
- “中国共产党的理想和目标” 学院第二期党校第六次课程开讲
- 我院召开第七届中国国际“互联网+”大学生创新创业大赛校级选拔赛工作部署会
- 成都航空科普、研学活动、航空夏令营,首选天府航空学院
- 唱支山歌给党听!听天航学子“声”情告白
- 天府新区航空旅游职业学院 2021年招生章程
- 2021届高校毕业生网上双选月活动
- 2021届高校毕业生网络招聘会
- 缅怀革命先辈 传承“两弹精神” ——我校党员、干部等赴“两弹城”爱国主义教育基地参观学习
- 我院参加全省职业教育2021年度工作视频会议
- “廉洁自律 务实为民” 学院第二期党校第五次课程开讲
- 看爱国影片 迎建党百年 学院党委组织党员观影《港珠澳大桥》
- 缅怀英雄黄继光 传承红色基因 学院党员接受“思想洗礼”
- 全国中小企业网上百日招聘高校毕业生活动
- 学院党课:光辉历程,百年辉煌,争做合格的共产党员
- 2020-2021学年天府航院 共青团系统“五四”评优表彰仪式举行
- 天府新区航空旅游职业学院 关于2021年新增专业学生学费收费标准的公示
- 我院组织收看全国职业教育大会精神专题宣讲视频会议
- 我院学习省委教育工委教育厅党组召开2021年全省教育系统全面从严治党工作视频会议精神
- “雅言颂经典,真情咏中华”——我校举行纪念“五四”运动文艺汇演
- 欢歌新时代,颂歌献给党!天航举行第三届教职工歌手大赛
- 五一劳动节、五四青年节来临之际,学院为做出突出贡献的教职工进行表彰
- 献礼百年·奉献热血·传递天航爱心
- 学党史悟思想,学史力行 学院行政职能部门举行学习交流总结会
- 从党史、校情学习中感悟思想伟力 学院行政部门员工举行专题学习交流会
- 缅怀陈毅元帅、传承红色基因 学院党员前往“陈毅故里”接受思想“充电”
- 喜讯!我院董事长辜英智获民航脱贫攻坚“先进个人”
- 马克思主义学院/基础教学部 “学党史、跟党走、明校情、促发展”主题教育第三次活动举行
- 空乘学院举行“学党史 跟党走 明校情 促发展”小结会
- 我院对391名优秀学生予以表彰
- 中共天府新区航空旅游职业学院委员会 关于2021年度省级“优秀党员”、“先进基层党组织”评选结果的公示
- 信息技术与管理学院、轨道交通学院开展第三次“讲党史、明校情、跟党走、增实干”主题教育活动
- 眉山东星航空职业学校 开展“学党史 跟党走 明校情 促发展” 专题学习
- 天府新区航空旅游职业学院党史学习教育主题活动 ——学习江姐红梅傲骨,铭记党的初心使命
- 空中乘务学院组织开展 “学党史 跟党走 明校情 促发展”专题学习
- 我院开展“学党史 跟党走 明校情 促发展”活动
- “讲党史、明校情、跟党走、增实干”主题教育活动
- “学党史、明校情、促发展”专题教育报告会召开
- 教育部办公厅商务部办公厅关于举办服务外包企业面向2021届高校毕业生网上招聘活动的通知
- 天府新区航空旅游职业学院 关于成都文理学院2021年跨校“专升本”报名学生公示
- “天航大讲堂”新学期第一讲 原中国民用航空总局局长杨元元精彩开讲
- 天府新区航空旅游职业学院 关于宜宾学院2021年跨校“专升本”报名学生公示
- 全校开展专题培训:把党史学习教育与爱岗敬业紧密结合
- 我院党委党校举行第2期入党积极分子培训班开班仪式
- 第三届“天航杯”导游服务技能大赛举行 用好红色资源,讲好红色故事
- 天府新区航空旅游职业学院 关于转发成都文理学院2021年跨校选拔优秀全日制专科 应届毕业生进入本科阶段学习考试招生简章的通知
- 天府新区航空旅游职业学院召开党史学习教育动员大会
- 天府新区航空旅游职业学院 关于成都师范学院2021年跨校“专升本”报名学生公示
- 天府新区航空旅游职业学院 2021年单招考试成绩查分申请表
- 天府新区航空旅游职业学院 2021年单独招生自愿放弃录取资格申请表
- 天府新区航空旅游职业学院 关于转发成都师范学院2021年选拔优秀专科毕业生 进入本科阶段学习招生简章的通知
- 天府新区航空旅游职业学院 关于转发宜宾学院2021年“专升本”招生简章的通知
- 我院联办校珙县职校航空实训基地落成,两校合作启航新征程
- 我院启动新冠疫苗集中接种工作
- 【就业明星】蒋兰:一个敢于追梦的女孩,实现了自己的蓝天梦
- 【就业明星】史亮:拥有明确的目标,并持之以恒的坚持下去
- 【就业明星】王顺:肩负重任的机场消防安全员
- 【就业明星】杨鑫磊:翱翔蓝天谱写华章的九元航空乘务员
- 【就业明星】郑丹:一个充满自信的女孩,走到哪都是优秀的
- 【就业明星】何国嘉:保持热爱 奔赴山海
- 眉山市教育考试院、眉山市教体局领导莅临我院进行单招考试视察工作
- 我院赴成都工业职业技术学院交流学习
- 四川省教育厅办公室关于举办 “你来就好”2021 届高校毕业生四川特色产业行业网络招聘活动的通知
- “讲好党的辉煌史、追逐天航发展梦”研讨会隆重举行
- 天府新区航空旅游职业学院科研工作会议召开
- 森林火灾扑救模范荣誉称号——空乘学院20级4班袁信笙
- 四川省2021年高职单招考试防疫公告
- 学院“礼仪培训下基层”我院教师走进政府大讲堂!
- 您好,天航女神!
- 单招报名开始!天航报考攻略来啦!
- 我院领导对2021年春季开学工作进行检查
- “外树形象,内塑灵魂”——学院对全体师生规范着装
- 我院召开2020—2021学年第一次全校教职工大会
- 四川省2021年普通高等学校高职教育单独招生免试录取考生申请表
- 携笔从戎,驰骋青春!四川省教育厅致信全省大学生朋友
- 天府新区航空旅游职业学院 2021年普通高等学校高职教育单独招生考试章程
- 眉山市社科联莅临我院指导工作
- 学院党委书记王元珑到眉山市仁寿县宣讲中央、省市全会精神
- 2021届普通高校毕业生就业网络双选活动
- 文化旅游学院
- 天府新区航空旅游职业学院 2021年春季学期招聘简章
- 学院党委召开2020年度党员领导干部民主生活会
- 学院举行2020年度工作总结暨表彰大会,309人获奖
- 凝心聚力 砥砺前行 以优异的办学成绩迎接建党100周年! 学院2020年度总结大会隆重举行
- 四川大学生有福了!就业创业可享受41条扶持政策!
- 读书正当时 莫负好时光!信管院首届“读书荟”活动成功举办
- 学校党委委员(7人)、纪委委员(7人)
- 我院组织并抽查智慧校园软件线上测试及使用情况
- 四川省教育厅关于编制、发布和报送 2021 年度高等职业教育质量报告的通知
- 天府新区航空旅游职业学院 高等教育年度质量报告(2021)
- 眉山市第十五次哲学社会科学优秀成果奖获奖项目公布 学院院长刘存绪教授学术论文获三等奖
- 中共天府新区航空旅游职业学院委员会 2020年度民主评议优秀党员结果的公示
- 学院新一届党委 纪委分别召开第一次全委会议
- 打造航空旅游特色大学 培育航空产业合格人才 为把我院建成特色鲜明的国内知名高职院校而努力奋斗 ——中共天府新区航空旅游职业学院第一次党员大会隆重召开
- 凝心聚力再出发 扬帆开启新征程——我院第一次学代会胜利闭幕
- 天府新区航空旅游职业学院2021年管理干部招聘公告
- 展望美好前程 描绘宏伟蓝图
- 天府新区航空旅游职业学院2021年管理干部招聘公告
- 关于加强疫情防控期间学生周末离校的管理通知
- 空中乘务学院教师教学能力大赛
- 学院开展法治教育主题班会 做遵纪守法的文明人
- 中共天府新区航空旅游职业学院委员会关于公示2019年度党费收缴使用管理情况的通知
- 天府新区航空旅游职业学院 2020年度职称评审材料公示工作圆满完成
- 新理念、新思想、新战略 ——十九届五中全会重点内容解读
- 眉山市教体局到我院检查疫情防控工作
- 关于进一步加强新冠肺炎疫情防控工作的通知
- 冬日里,仁寿体育场内闪现天航色彩
- 天航第一次学代会隆重召开
- 学院召开疫情防控工作紧急会议
- 我院召开专题会议传达贯彻省委十一届八次全会精神
- 智汇巴蜀·成渝双城经济圈首届大学生求职大赛
- 交通安全进校园,安全知识伴成长! 我院开展“交通法规进校园”专题讲座
- 我院与劲浪体育签署校企合作协议
- 校园青春励志微电影《龙凤呈翔》在天航开拍,我院学子担任主演
- 2021年吉林省空乘空保专业面试体检通知
- 2021年吉林省空乘空保专业面试体检通知
- 我院校园治安志愿者协会骨干大会顺利召开
- 眉山市委督察组莅临我院开展2020年意识形态工作专项督查
- 我院组织收看学习贯彻党的十九届五中全会精神中央宣讲团报告会
- 学院运动会花样翻新 老师戴面具拔河
- 铭记党的光辉历程 争做现代高校合格党员
- 省委教育工委对我院第一次党员大会党委书记提名人进行考察
- 探访成都创意设计周! 信息技术与管理学院会展策划与管理专业第二课堂开课
- 成都体育产业商会领导莅临我院参观交流
- 2020眉山市高校无偿献血工作总结会在我院成功召开
- 锤炼新思想 投身新征程! 中共天府新区航空旅游职业学院委员会党校成立大会顺利召开
- 四川广播电视大学直属学院领导莅临我院交流、指导工作
- 电影《空难惊魂》在天航取景拍摄
- 2020—2021学年第Ⅰ学期全校优秀学生表彰大会隆重举行 484名学生获表彰
- 德阳科贸职业学院领导莅临我院参观交流
- 2020—2021学年第Ⅰ学期全校教职员工大会隆重举行 92名教职工获表彰
- 展望宏伟蓝图,激发奋进力量!学院组织学习党的十九届五中全会精神
- 1.5万师生高喊:“天航加油!” 神秘嘉宾助阵,这台迎新晚会全场激情澎湃!
- 校招安检? 看天航学子整装待发
- 民航西南地区安检事件调查员能力提升培训开班仪式在我院举行
- 我院2019-2020年度国家奖学金评审工作圆满结束
- 我院信息技术与管理学院校内实训室正式揭牌
- 爱在凉山,情系乃拖 !我院持续引进爱心企业推进对口帮扶工作
- 天府新区航空旅游职业学院 2020年高校信息公开年度报告
- 民航运输学院召开“2020级新生专业宣讲会”,总督学寄语:“努力学习,就是最大的孝顺”
- 情满重阳节 爱送敬老院 天府航院志愿者走进青龙敬老院
- 2020年天府新区航空旅游职业学院各省录取分数
- 信息技术与管理学院举行2020级新生专业宣讲会
- 我院与温州机场地服公司签约共建“实习生培养基地”
- 藏航“安康杯”航空安全员体能竞赛在我院上演
- 2020级轨道交通学院新生专业宣讲会今日举行
- 2020级空乘学院新生专业宣讲会今日举行 总督学笑称“穿最好看的衣服来见面”
- 关于退2020年新冠疫情期间学生住宿费公示
- 眉山市教体局、西南科技大学城市学院领导莅临我院参观交流
- “你若快速成长,融创必有美好未来“ ---环球融创校园专场招聘会
- 2020级第二批新生报到入学 院领导检查迎新现场
- 丰富创新创业知识 激发创新创业动力 天府新区航空旅游职业学院开展创新创业专题讲座
- 学院首次举行大学生心理委员培训会
- 三亚凤凰国际机场与我院共建校企合作实习生培养基地
- 走红毯写心愿同过生日!天航迎新仪式感十足
- 心系大凉山 冲刺脱贫攻坚“最后一百米”
- 学院召开学习《四川省职业教育改革实施方案》专题会议
- 学院举行2020-2021国家奖助学金工作启动会
- 2020级秋季第二期学生拓展训练圆满结束
- 国庆遇中秋 天航学子送祝福
- “安康杯”航空安全员职业技能竞赛航空器安保清舱科目开赛
- 中共天府新区航空旅游职业学院 第一届“两委”委员候选人预备人选公示
- 中共天府新区航空旅游职业学院 第一届“两委”委员候选人预备人选公示
- 天府新区航空旅游职业学院 关于2021年学生收费标准调整的公示
- 心系大凉山 冲刺脱贫攻坚“最后一百米”
- 乘风破浪 共赢未来!天航就业季开始啦!
- 我院第二届“学宪法·讲宪法”知识竞赛与演讲比赛开讲
- 我院就业动员大会顺利召开
- “安康杯”航空安全员职业技能竞赛在天航火爆上演
- 800件猕猴桃背后 有一个温暖的故事
- “安康杯”航空安全员职业技能大比武竞赛系列活动启动仪式盛大举行
- 引爆自豪感!天航师生获奖的背后……
- 我院思政课程和课程思政研讨会顺利召开
- 学院刘志惠、张娟老师评为副教授 白一君、柏全燕等127名教师分别被评为中、初级职称
- “土豆丝学院”后续:你们喜欢的土豆来了!
- 开讲啦!院长亲授新学期“思政第一课” 带你看《转型中的中国经济》
- 天航院领导走进思政课堂 为师生代表讲授
- 王元珑书记为轨道交通学院师生讲授“省委十一届七次全会精神”,聚焦“成渝地区双城经济圈建设”
- 2020-2021年第Ⅰ学期辅导员(班主任)专题培训在我院举行
- 建设世界级机场群,京津冀明年将建成第10座运输机场
- 太原武宿机场2020年版总体规划正式获批
- 白云机场:三期扩建跑出“广州速度”
- 乌鲁木齐机场出台“十举措”:9月5日-20日所有航班免起降费
- 国航冬奥主题彩绘飞机“冬奥冰雪号”首航
- 新疆机场集团全面恢复正常航班秩序
- 【就业明星】努力就会被幸福眷顾--四川航空空乘,何鑫亮
- 凝心聚力,逐梦东航!我校举行教师节庆祝活动
- 补录了!天航2020年五年制高职征集志愿,赶快填报!
- 送鲜花福利,为教师亮灯!庆祝第36个教师节
- 致全院教职员工的一封信
- “光盘行动”见成效,推动天航“人人节约 处处节约 ”良好风尚
- 四川对口高职今9日征集志愿,我院招生代码:5783,欢迎填报!
- 我院开展“光盘行动” 杜绝“舌尖上的浪费”
- 2020级秋季新生入学教育拓展训练结训啦!
- 大兴空管中心东塔台及航管楼正式启用 即将开启双塔运行模式
- 新疆户外景区全面开放,恢复跨省(区、市)旅游
- 三亚机场:8月运营超去年同期 暑运旅客量逾300万人次
- 南昌机场暑运保障旅客195万人次 货邮吞吐量同比增长115.7%
- 成都天府国际机场跑道首次亮灯!
- 全流程追踪、多点查询 江北机场将行李识别正确率提到了99%
- 追寻15年的牵挂 终于找到了你
- 我院与3所高校联合主办“青年红色筑梦之旅电商直播消费扶贫活动”
- 天府新区信息职业学院领导干部莅临我院参观交流
- 联办校航空专业授课教师培训圆满结束 48名教师获“星级”称号
- 【就业明星】既然选择了远方,就要风雨兼程--宜宾机场VIP,李盈霞
- 广州白云机场7月客流突破400万居全国首位!
- 国航9月1日至10月23日国际航班计划出炉!
- 疫情后南昌机场单日旅客吞吐量首超上年同期
- 福州机场二期扩建工程可研报告获国家发改委批复
- 天津滨海国际机场20多年来首迎法航班机
- 武汉天河机场单日客流突破6万人次,国内客流量恢复到去年同期九成
- 全球首列机场捷运储能式有轨电车在湖南下线
- 首都机场西跑道8月25日起大修 三条跑道变两条
- 点赞中国速度!美媒称中国航司的恢复或快于欧美航司
- 南航在潮汕地区国内航班量已达去年同期水平
- 广州建设空铁融合枢纽区 把白云机场腹地范围扩大到泛珠区域
- 【就业明星】两次实习最终圆梦--攀枝花机场安检,王杰
- 【就业明星】九元航空公司空中乘务员,钟婷
- 再创佳绩!我院学子在创新创业大赛中获省级金奖
- 学院图书馆借阅须知
- 16名专家评审组团亮相 231名教师接受教学能力和素质测评
- 空中乘务专业学生就业去向
- 【就业明星】曾参加浙江卫视《中国梦想秀》的劈碗女孩--四川航空空乘,蒲秋明
- 【就业明星】一个湘妹子的空乘之路--九元航空空乘,周乐
- 天府新区航空旅游职业学院录取工作即将开始
- 我院召开2020—2021学年第一学期教职工培训大会
- 我的天航初印象:美得像童话里的城堡
- 青春校园剧《我就只尝一小口》在我院正式开机
- 杭州第二机场来了!战略规划研究采购公示
- 西藏拉萨贡嘎机场航班已恢复98%
- 点赞!多家航司恢复正餐热食供应 精细配餐践行“光盘行动”
- 电费、一卡通自助充值指南
- 萌新登场,百米红毯走出明星范,食堂卖萌:让你胖着回家
- 春秋航空7月客运量环比上升21.73% 新增17条航线
- 南航7月客运量环比增26.61% 新增16条航线
- 民航局:中国与50个国家保持定期通航 运营187条定期国际客运航线
- 上海虹桥机场国内客流恢复至去年同期
- 【就业明星】岗位中有着许多“小确幸”--三亚凤凰国际机场贵宾楼VIP,冉顺钰
- 我院校园电视台在“2019-2020年度四川高校优秀校园媒体”评选中获两项大奖
- 云南各机场旅客吞吐量已恢复至去年的86%,多个机场建设传来好消息!
- 后疫情时期,机场该如何有效恢复运营
- 长龙航空获科技部重点专项支持
- 国产大飞机C919客舱首次曝光 审美观和布局适合国人
- 中国研制600公里时速磁悬浮 北京到上海仅需3.5小时左右
- 转扩!省教育考试院公布高考录取查询渠道
- 高铁乘务专业学生就业去向
- 国防预备班 争当热血好男儿!
- 关于音乐的梦想,听天航学子唱给你听
- 民航市场下半年前瞻:国内复苏加速 国际仍充满挑战
- 未来大兴机场可“刷脸”通关
- 泰国交通部预计2022年完成全泰机场扩建!
- 以“舒心”为理念 海南航空飞机餐再升级
- 民航局:支持郑州机场实施三期扩建 打造国际航空货运枢纽
- 重庆第二机场2035年前落成 成渝四座国际机场或引发激烈竞争
- 南京机场T1、T2“双楼运行”模式全面开启 最新乘机指南请收下
- 【就业明星】只要路是对的,就不要害怕遥远--长龙航空空乘,刘琴
- 大学生必看!上大学“零”负担(资助政策)
- 如何抉择?复读还是专升本
- 天府新区航空旅游职业学院2020年最全报考指南
- 【就业明星】曾经的封面女生--西藏航空空中乘务员,周梦蝶
- 三家航司联手推随心飞 专家:合纵抱团取暖 常态化合作或是未来方向
- 暑期出游正当时!海口美兰机场航班量已恢复至去年同期91%
- 福建厦门:航班架次恢复八成 推动旅游市场有序复苏
- 上半年郑州机场货运量增速位居全国大型机场首位
- 走山路,沾泥土,天航将爱送上大凉山
- 学院专业介绍-《电子商务》、《司法助理》、《会展策划与管理》
- 南京禄口机场T1航站楼月底投用:值机安检完全自助一“刷”到底,比T2还“聪明”!
- 7月25日起 厦航机上餐食恢复疫情前服务标准
- 西安咸阳国际机场三期扩建今日破土动工 项目总投资476.45亿元
- 南京机场T1航站楼7月30日恢复运营
- 民航局:来华航班乘客须登机前5天内完成核酸检测
- 上半年机场数据出炉,客运重庆、成都竞争力凸显,郑州新郑货上半年机场数据出炉,客运重庆、成都竞争力凸显,郑州新郑货运同比增速20.7%跑赢全国运同比增速20.7%跑赢全国
- 学院专业介绍-《高速铁路客运乘务》、《旅游管理》
- 学院专业介绍-《机场运行》、《民航运输》、《航空物流》
- 学院专业介绍-《无人机应用技术》、《飞机机电设备维修》、《飞机电子设备维修》
- 学院专业介绍-《民航空中安全保卫》、《民航安全技术管理》
- 学院专业介绍-《空中空乘》、《城市轨道交通运营管理》、《导游》、《软件技术》
- 我院旅游管理系导游大赛获奖学生前往峨乐踩线两日游实训学习
- 天府新区航空旅游职业学院2020年秋季学期招聘简章
- 中国旅游研究院院长:十一旅游市场可能恢复往年水平
- 北京“降级”后机票搜索量涨7倍 “憋疯”的人们最想去上海、三亚和成都
- 中国民航业加快复苏脚步
- 上海虹桥机场客流量重回10万人次大关
- 南航首架国产ARJ21飞机正式投入商业运营
- 青藏高原最大国际机场单日航班量首超200架次
- 首家!东航获民航局批准国际客运奖励航班
- “再也不用担心托运的行李丢了!”东航云南“黑科技”上线,可全程追踪行李
- 我院首次获得省级赛事“一等奖” 背后原因揭秘
- 我院与四川科技职业学院开展党建交流活动
- 全院教职工大会举行 明年招生专业有望达到24个
- 赵钢教授莅临我院作重点实验室建设与服务专题讲座
- 红旗轿车进校园 天航学子化身“车模”
- 继教新生的新选择--重庆师范大学继续教育学院空中乘务专业
- 2020年五年制各市填报志愿时间(按填报时间先后排序)
- 优秀!我院学生荣获本届“三创赛”省级一等奖
- 2020《中国好声音》天航站总决赛圆满收官
- 学院党委书记王元珑赴仁寿调研:找到学院教学改革和地方经济发展的结合点
- 前四川大学商学院MBA研究生校友会会长陈谦一行莅临我院参观交流
- 大兴机场启用国内首套智能统一安检系统
- 上海虹桥机场航班起降量恢复至去年同期九成
- 民航局:上半年全国航班正常率为91.6%
- 邢台机场改扩建项目正式开工建设 预计2021年7月全部完工
- 长沙机场改扩建工程获批复
- 中国首架国产高速互联网飞机成功首航
- 2020年各省份高考志愿填报时间(按填报时间先后排序)
- 传承中华传统文化 我院“中华经典诵写系列活动”成功举行
- 海特集团董事长李飚一行莅临我院考察交流
- “互联网+”大学生创新创业大赛天府航院校赛决赛成功举办
- 眉山军分区领导到校检查征兵工作
- 省政协常委、教育委员会主任朱世宏一行莅临我院调研指导
- 比拼经验技能 涌现后备力量 ——2020年学院公开选拔储备干部
- 我院学子成功入围四川省高校网络安全技能大赛 “安恒杯” 决赛
- 天航学子将礼仪课搬到田园 画面太美!
- 跑道延长650米!云南腾冲机场将扩建
- 高铁、地铁将驶入白云机场T3航站楼 未来30分钟到市中心
- 盘点:7月这些国际机场将重新开放!
- 7月1日起,南航在河南投入2架787梦想客机
- 明年起,中国人去俄罗斯将使用电子签证,单次可停留16天
- 总投资逾24亿元 萧山国际机场一改扩建项目获批
- 机场联络线东段开工在即 未来上海两大机场互达只需要40分钟
- 人均创收超百万!东航入围全球员工人均创收TOP10航司
- 乘风破浪的航司!亚航单日卖出41000张机票
- 【就业明星】用微笑迎接与旅客的每一次邂逅--南航深圳机场地服,黄小乐
- 致力民航发展 共创美好未来 --我院赴隆昌城关职中召开2020级航空服务专业家长座谈会
- 天府新区航空旅游职业学院2020年五年制高职招生计划出炉
- 天航学子参加室内编队无人机竞赛并获得三等奖
- “天航追梦人 争锋金话筒”主持人大赛决赛
- 天航“女飞手”的日常画风,美!
- 天府新区航空旅游职业学院2020年招生章程
- 表彰先进 树立典型 我院开展庆祝建党99周年暨“七一”表彰大会
- 我院礼仪队参加“眉山市2020年诚信宣传月”活动的礼仪接待
- 7家航空公司的18条国内航线于近日获得经营许可
- 呼和浩特新机场计划7月开工建设
- 青海机场旅客吞吐量恢复水平位居西北第一
- 深圳机场5月国际航线货邮吞吐量同比增35.21%
- 香港国际机场第三跑道预计2022年投入运作
- 因多国放宽旅行限制 欧洲国际航班预订数量现增长
- 白云三期扩建今年开工 总投资488亿拟2025年竣工
- 四川省教育厅报道:院长亮相直播间带货 助力消费扶贫
- “童心齐力 爱心互换”捐赠仪式在昭觉县四开乡乃拖村顺利举行
- 6月23日18:30:准空姐云带货,院长首秀直播间,等你来看!
- 天府新区航空旅游职业学院 2020年学费住宿费标准公示
- “圆通机场”来了!
- 海航5月载客242.8万人次 环比增72.92%
- 国航5月旅客周转量环比上升49.6%
- 东航5月旅客运输量较上月环比上升56.43%
- 白云机场三期工程年内动工 5年时间实现5条跑道、3个航站楼
- 西安机场单日旅客量恢复至10万人次以上
- 东航集团与河南省政府签署新一轮战略合作协议 将重点建设郑州运营基地
- 重磅!东航携手吉祥航空和携程组建“三亚国际航空”
- 航空延误险的前世今生
- 不仅颜值高,擒拿格斗也不输男性!带你看一群特别的准空姐
- 向兄弟院校学习 交流新理念 新思路——我院团委赴川科天信交流学习
- 天航主持人大赛复赛名单公布
- 站在这舞台,听到掌声响起来!天航追梦人争当“名嘴”
- 【就业明星】愿我们回首之时都能会心一笑----昆明机场安检,胡玉婷
- 学院党委书记王元珑赴眉山丹棱调研
- 西安咸阳国际机场三期建设有望下半年开工
- 中国民航实现17年零7个月空防安全零责任事故纪录
- 5月成都双流凭什么成为全球最繁忙机场?
- 民航行业发展稳中有进 2019年完成旅客吞吐量13.52亿人次
- 官宣!“航空第四城”露出三张“笑脸”
- 复工复产步伐再加快 东航全面推进天府国际机场建设
- 学院知联会召开2020年第一次全体会员大会
- 我院89名学子获得“急救证”
- 学院老师用航空知识“玩浪漫” , 火了!
- 我院学子参加四川省“全民英语口语“大赛获“优秀奖”
- 民航局公布具备国际客运航班接收能力的口岸城市名单
- 杭州机场进入“双跑道”时代! 运行效率将提升30%
- 总投资超4亿 麟游通用机场获陕西省发改委批复
- 天府新区航空旅游职业学院2020单招录取分数线出炉
- “沐青春风雨,赞最美少年” 颁奖典礼举行,万名学子收看晚会直播
- 疫情下的就业季,我们如何面对?
- 最新航司“四率”排名出炉,春秋航空再度荣获4A全优!
- 住星级寝室、吃美味大餐、体验“飞行”乐趣、游览4A景区……天航一一兑现福利承诺
- 省教育考试院张孝海一行巡视天航单招考点 “做得非常规范”
- 世界无烟日:天航“禁烟卫士”出动!
- 最美不过是初见 天航贴心服务单招考生
- 疫情下这家航司欲订购50架新飞机
- 天府国际机场明年7月投用 双流机场仅保留5航司
- 东航成为本月全球运力最大航司
- 全球疫情形势严峻 多批次临时航班助留学生归国
- 中国首个机场远程塔台在新疆成功试运行
- 行李到哪儿手机可查,大兴机场实现进出港行李全流程跟踪
- 31日单招开考 看天航考场分布
- 同心抗疫 助力消费扶贫
- 天航“牵手”泸州机场 促进航空职业教育发展
- 那些被口罩封印的“逆天”颜值
- 久别重逢,予以欢喜!天航首批学子“回家”
- 2020年单招考试日程及须知
- 关于免去王宝鹏同志党内职务的通知
- 关于石慧和王华两名同志党内职务的任免公示
- 【就业明星】梦想是不会发光的,会发光的是追梦的你----瑞丽航空空乘,代彭娜
- 学院党委书记王元珑赴眉山等地调研 拟将“三苏文化”列入学院选修课
- 关于2020年春季开学复课的通知
- 2020年底我国高铁将达3.9万公里 民用运输机场将达243个
- 5月数据:国内民航市场明显回暖
- 长虹“送清凉 ” 防疫添保障
- 决战决胜脱贫攻坚,天航携爱再进大凉山
- 全国首个水陆两栖通用机场预计2021年建成运营
- 民航单日飞行班次回升破万 恢复至疫情前约60%
- 全球企业2000强榜单发布 这些航企入围!
- ARJ21“井冈山”号来了!
- 南航全面加速复工复产 亚洲最大机库定检线正式开工
- 需求回暖?多家航司拟恢复更多运力 这些航司计划复航中国
- 成都航空ARJ21飞机首次商业载货任务顺利完成
- 眉山市原政协副主席宋思彬莅临我院参观调研
- 【就业明星】每一次与旅客的温暖相遇 都是久别重逢--三亚凤凰机场VIP,胡欢
- 【就业明星】实习中成长--湖北武汉机场安检,张利萍
- 面试结果查询
- 校花凌锦婷:川粤“混血女孩”心中有个蓝天梦
- 关于我院尚未明确开学时间的说明
- 天府新区航空旅游职业学院单招考试指南
- 国航最新版APP新增援“鄂”医护人员终身白金卡功能
- 春秋航空将在厦门机场设立基地公司
- 河北机场集团开通首条至欧洲全货机航线
- 我院召开“2019-2020第II学期第1次全校教职工大会
- 副院长 刘胜辉
- 民航大蓝洞:“五一”航空市场对比 回暖还在继续
- 眉山市高校开学复课评估工作组到我院检查2020年春季开学工作
- 全球逾400家知名航企确定参加第十三届中国航展
- 关于开展2020年空中乘务专业网上面试选拔的通知
- 加快民用机场建设发展 山东设立机场建设投资基金
- 厦航北京大兴—广州商务干线圆满首航
- 桂林航空将在郑州机场设立运营基地
- 24小时不间断!大兴机场今起进入夏航季
- 创纪录!浦东机场四月出入境货机超8000班
- 第二届四川省朗诵艺术大赛开始报名
- 【就业明星】来自彩云之南的“追梦”姑娘--深圳机场贵宾厅,刘玉灵
- 喜讯:我院获批教育部1+x证书制度第三批试点院校
- 我院学子担任眉山市社科联第四次代表大会礼仪接待:动作标准笑容甜美
- 【就业明星】用自己所学为旅客提供保护--九华山机场安检,程梦秋
- 厦航新航季新开18条航线 包括7条大兴新增航线
- 圣诞套装?亚航推新制服 时尚防护两不误!
- 民航局批复广州白云国际机场总体规划(2020版)
- 热烈祝贺我院党委书记王元珑同志当选眉山市社科联理事会主席
- 天府新区航空旅游职业学院2019-2020学年“五四评优”公示
- 天府新区航空旅游职业学院与于田县人民政府签约 助力教育扶贫
- 民航局:将建立“旅客遗失物品全国统一查询平台”
- 川航:一票难求下的坚守 让每个座位都成为同胞回家的机会
- 省教育厅、省卫健委督导组到我院检查2020年春季开学准备工作
- 关于开展第六届“互联网+”创新创业竞赛的通知
- 被中新网、省教育厅报道,多次登上热搜!天航成了“别人家的大学”
- 东航在成都将进入两场协同运营格局:国际航线全部平移至天府国际机场
- 民航局:2019年实现连续第17个空防安全年
- 复工复产第一架!中国商飞又一架国产客机从浦东机场飞向客户
- 民航局:20架次临时航班接回境外中国公民
- 【就业明星】在成长为合格安检人的路上 少不了母校的呵护--广州白云机场安检,闫世佶
- 世界读书日:你与读书的邂逅
- 常态化疫情防控与旅客服务相结合 东航全国首推“伴手礼式”空中餐食
- 重庆推动建设4条高铁 第二枢纽机场提上日程
- 长三角打造“世界级机场群” 南通新机场成最大亮点
- 交通运输部:全面提升国际货运能力 鼓励航空公司用客运飞机直飞货运运输
- 浙江:2035年建成千万级民用机场4个 机场旅客吞吐能力达1.9亿人次
- 疫情之下,中国正式成为全球最大航空市场
- 总投资46.24亿元!郑州新郑机场三期扩建工程北货运区及飞行区配套工程可行性报告获批
- 深刻认识职教育人本质,不断提升实训教学质量 ——学院召开职业技能实训教学质量提升专题会议
- 全国工商联副主席陈放一行莅临我院调研
- 学院召开第三届教职工代表暨工会会员代表大会第一次全体会议
- 新建鄂州机场等4个湖北民航重大项目全部复工,工人全部返岗
- 海南航空自5月3日起所有航班都在首都机场2号航站楼运营
- 上海浦东出入境货机数量激增 机场边检站主动靠前服务
- 成都天府国际空港新城面向全球开展网络推介 签约金额超200亿元
- 大兴机场迎第二批转场,大兴机场APP上线试运行
- 海航集团牵手中旅 执行董事长:海航的风险化解工作稳步有序地推进
- 中国航协回应“天价国际机票”:坚决反对侵害消费者权益行为
- 关于组织参加第四届全国大学生环保知识竞赛的通知
- 关于2020年单招、高考补报名的通知
- 全院师生在线学习“全国大学消防公开课“
- 关于开展2019年度共青团系统先进集体和先进个人评选活动的通知
- 皓月当空 看天航月夜迷人
- IATA:允许航司发行代金券抵偿退票款
- 76天等待!武汉天河机场正式复航
- 3月国内航班量正逐步恢复 东航成中国最准点的大型航司
- 民航人都是逆行者 —记冯正霖一行调研北京大兴国际机场第二次转场、疫情防控和复工复产情况
- 三亚机场推出登机口行李卡,便捷旅客出行
- 天府新区航空旅游职业学院开展疫情防控演练
- 羽黛山海·雁影长空 山航新一代空勤制服
- 张文宏:坐飞机被气溶胶感染风险极低,要防“隔壁邻居”
- 航空货运迎政策利好 快递业空中竞赛升级
- 民航局:保留“最低水平”的航班量 尽量保证海外留学人员必要的回国需求
- 东航2019年实现利润总额43.02亿元 同比增长11.25%
- 致敬英雄,清明追思!学院校园降半旗志哀
- 天府新区航空旅游职业学院关于山东省2020年空中乘务专业面试选拔的通知
- 南航2019年净利润26.51亿元,同比减少11.13%
- 民航局:提升国际航空货运能力 畅通防疫物资供应链
- 中华航空:需求增加,两岸航线大幅增班
- 4天!西安咸阳国际机场旅客转运分流中心扩建完工
- 深圳机场新一期扩建工程加快建设 三跑道卫星厅新货站将带来哪些变化?
- 校花吴燕妮 人生只有走出来的美丽 没有等出来的辉煌
- 天航首次云端团课:热议习总书记回信, 坚定理想信念,承担青年责任
- 深圳宝安国际机场总体规划获民航局批复
- 25日零时起,虹桥机场所有国际、港澳台航班转场至浦东机场运营
- 民航局:精准稳妥推进民航重大项目复工开工
- 深圳机场来信大赞我院就业学生在此次疫情防控工作表现突出
- 【就业明星】最喜欢的事就是回忆美好的校园时光--九元航空空乘,史明超
- 校花李倩 地道的眉山美女 最喜欢看书和拍照
- 防控措施再升级!白云机场简化旅客分类标识
- 学院召开第八次视频会议:把全院师生“零感染”保持到最后,线上教学质量再上新台阶
- 我院网课千人同练《易筋经》 科学健身抗击疫情
- 航空公司秀“口罩”,飞机消毒是硬核
- 3月20日 湖北荆州机场建设顺利复工复产
- IATA电子登机牌推广实施中国工作组2019年旅客便捷出行工作总结及表彰
- 天航“主播”日记⑤:第一天上课感觉像是电台节目
- 天府新区航空旅游职业学院关于2020年单招网上确认及单招补报名的通知
- 四川省教育厅报道:天府新区航空旅游职业学院各党支部召开“云”组织生活会
- 天航“主播”日记④:爱不延期 温情守候
- 民航局组织协调22架包机接运各地援鄂医疗队返程
- 致敬英雄!东航6架飞机赴武汉接苏青甘三省681名抗疫医护人员归乡
- 投资超百亿!深圳机场三跑道开工建设
- 凭实力宠学生 天航花上亿元把飞机高铁搬进校园
- 盘点天航的空乘教师:气质美如兰 才华馥比仙
- 天府新区航空旅游职业学院诚聘英才
- 天航2020年高职单招报名问题解答,你想问的都在这里!
- 天府新区航空旅游职业学院2020年单招考试大纲
- 旅客权益保障 瑞丽航空从不只停留在3·15这一天
- 海南航空推出金鹏俱乐部成立21周年会员系列回馈活动
- 学院召开第七次视频会议:细化线上教学措施,进一步提高教学质量
- 南航计划恢复多条国际航线 3月预计执行国际航班1600余班
- 单招必选!这所有颜有值的大学,就是“我们家的大学”
- 省教育厅领导到我院检查新冠肺炎疫情防控及开学复课准备工作
- 战“疫”防控大扫除,天航师生的周末这样过...
- 抗“疫”日记——战“疫” 学习两不误
- 通用航空为坚决打赢疫情防控阻击战发挥了重要作用
- 天航师生网课盘点:学生出勤率98.3% 课程好评率92.1%
- 海航集团召开全面复工复产及合规治理专题会议
- 严控航空防疫关口,首都机场将T3-D区设为临时处置区
- 让青春在“奋斗”中加彩!天航6000余名师生同上疫情防控思政大课
- 青藏高原最大国际民用机场三期扩建工程可研报告正式获批
- 天航主播日记③:上好每堂课 用爱的教育与学生共同战“疫”
- 学院召开第六次视频会议:做好疫情防护工作的同时注重线上教学及招生就业等工作
- 累计恢复5100余个航班 南航全力打通复工复产“空中大动脉”
- 浦东生产线第一架ARJ21飞机进行首次生产试飞
- 这位超有范的重庆姑娘 歌声甜 舞蹈魅 人更美
- 天航主播日记②: 自己拾掇形象 上网课也要有“仪式感”
- 民航局出台国际航线奖励 三大航预计可获得超过1亿
- 财政部、民航局:对疫情期间不停航和复航的国际航班给予奖励
- 南航包机今晚将抵伊朗接滞留疫区华人回国 由787执飞
- 选对专业 选对未来 | 旅游管理(单招专业)
- 致信单招考生:考试期间免费吃、免费住、还免费旅游
- 选对专业 选对未来 | 飞机机电设备维修(单招专业)
- 快来看直播|天航4位“十八线主播”颜值在线 揭秘单招那些事儿
- 天航主播日记①:第一次当“女主播” 满满的幸福
- 选对专业 选对未来 | 民航安全技术管理(单招专业)
- 东航保障马云、阿里巴巴公益基金会捐赠日本100万只口罩飞赴东京
- 机票卖出“白菜价” 航空业积极自救迎复苏
- 民航局下发通知要求全行业进一步保护关心爱护医务人员
- 民航安检人员如何做好防护工作? 民航局下发的《细则》里都有了!
- 批准了!北京大兴国际机场卫星厅复工
- 不忘学习初心 牢记育人使命——天航师生相聚“云上课堂”
- 共同战“疫”| 最美天航人⑥
- 疫情下, 我们学会了怀念和珍惜
- 与“礼”相伴,以“礼”防疫———在线教学开课前的必修课《防疫文明礼仪》
- 共同战“疫”| 最美天航人⑤
- 响应党中央号召 学院党委积极组织开展抗击新冠肺炎疫情捐款活动
- 学院召开第五次视频会议: 专题研究线上教学相关工作
- 腾讯课堂直播教学操作(学生版)
- 关于做好2020春季在线教学的通知
- 关于在线教学开课的通知(学生版本)
- 共克时艰 坚定向学----致信全体天航学子
- 疫情防控与经济发展两手抓 东航一二三航空揭牌启航
- 民航局正式批复建设T3,天津机场规划客流达到九千万
- 云南:长水机场继续扩建 昆明新建第二国际机场
- C919大型客机106架机转场东营试飞
- 民航稳步有序推进重点工程项目复工 全国机场建设项目复工率提升至26%
- 中共天府新区航空旅游职业学院委员会抗击新冠肺炎疫情捐款倡议书
- 共同战“疫”| 最美天航人④
- 精品课堂
- 选对专业 选对未来 | 高速铁路客运乘务(单招专业)
- 四川省教育厅报道:1秒测体温锁定发烧目标 天府新区航空旅游职业学院测体温用上高科技
- 天府新区航空旅游职业学院2020年单独考试招生章程
- 学院召开第四次视频会议: 疫情防控和教育教学两手抓两不误
- 共同战“疫”|最美天航人③
- 日期免费改!山航首推“校园飞人”产品力助学生返校
- 湖北民航人 您有一封来自民航局的慰问信
- 助力复产复工 东航定制包机1天内收到近60班需求
- 国际航协:2019年全球航企股价同比上涨10.2%
- 致敬一线医务人员 华夏航空赠送往返机票1套
- 绵阳机场减免航班收费与航空公司共克时艰
- 复工路上 乘坐飞机该注意什么?
- 三航同飞,再援武汉|厦航集团保障闽冀赣三省医疗队赴汉救援
- 共同战“疫”|最美天航人②
- 选对专业 选对未来 | 无人机应用(单招专业)
- 关于开展“同舟共济 抗击疫情在身边” 线上征文活动的通知
- 共同战“疫”|最美天航人①
- 选对专业 选对未来 | 空中乘务(单招专业)
- 单招选学校之校园环境篇
- 天航学子写来“情书”:我们都很好,就是有点想念“校花”了
- 她曾是天航学子、南航空姐,因为爱情辞职; 今追寻民警丈夫、成为辅警,并肩抗“疫”一线
- 天航学子真是行 原创快板战“疫”情
- 学院召开第三次视频会议: 强宣传、补弱项、重保障、抓落实
- 民航局:让通用航空成为民航坚决打赢疫情防控阻击战的重要支撑
- “五一”机票搜索热度回升,疫情过后民航出行或快速反弹
- 民航局:学生旅客3月31日前机票可免费退改签
- 民航局为民航一线职工采购发放35.4万只口罩
- 复工首日,国内航班执行情况保持向好趋势
- 47架包机,目的地武汉!民航运输近6200名医护人员驰援武汉
- 见字如面!天航湖北籍学子集体报平安: 读着学院的家书,我湿了眼眶
- 天航支援“战疫”出“王炸”: 对全国各地参与疫情防控的医卫、警察、基层干部等子女就读,3年学费全部免除!
- 学院再次召开视频会议:新冠肺炎疫情防控再添五项具体措施
- 省委组织部出台“十条措施”激励广大党员干部人才在打赢疫情防控阻击战中担当作为
- 中共天府新区航空旅游职业学院委员会 关于2020年度元旦春节期间走访慰问党员同志情况说明
- 天航学姐讲述:抗“疫”路上,最难忘的1.28之夜
- 疫情当前坐飞机 专家回答你这些问题
- 华春莹:中国民航不会停航
- 民航局:坚定信心决心 全力做好民航防控疫情工作
- 世卫组织:中国为世界创造了防疫窗口期 各国无需恐慌
- 首战告捷!湖北民航应急物资通航运输预备队运送防疫物资抵达武汉
- 民航局下发通知 要求全力做好返程高峰期间民航疫情防控工作
- 天府新区航空旅游职业学院远程心理咨询方案
- 关于加强党的领导、为打赢疫情防控阻击战 提供坚强政治保证的通知
- 天府新区航空旅游职业学院召开“新型冠状病毒”预防专题会
- 阳光与我们永远同在 ——给身在湖北及湖北籍师生的一封信
- 关于印发《2020年春季学期延期开学工作预案》的通知
- 春秋航空派出包机赴日接武汉旅客返乡
- 民航局:飞机通风系统可有效降低病毒机舱内扩散蔓延的可能
- 民航局:组织协调滞留旅客回国,武汉机场24小时保持正常
- 驰援武汉 顺丰航空已运输防疫物资约224吨
- 1409班!1102吨!3903人!民航优先保障最新通报
- 1天内,4架东航包机从4地起飞驰援武汉,上海紧急更换大机型!
- 民航局:坚决落实中央部署 精准有效科学做好民航疫情防控工作
- 24小时,交通运输部“保春运,控疫情”紧张、有序、务实
- 春运前十四天全国发送旅客超10亿人次
- 深航首家明确客票退票及补退细则
- 乘飞机等交通工具如何尽量避免感染?
- 海航:制定专项预案 飞经武汉航班机组人员统一佩戴口罩
- 春节赶飞机忘带身份证不用担心,这么操作照样乘机!
- “疫情”之下 坚守在民航岗位上的优秀学子
- 关于调整2020年春季开学时间的通知
- 致全院各级党组织和广大党员的倡议书
- 天府航空学院致全院师生和家长的一封信:你若安好,便是晴天!
- 天府新区航空旅游职业学院2020年新年贺词
- 2019年度党建工作抓得怎么样?我省85所高校党委书记集中述职
- 出境游成中国人的“新年货” 中国游客愈加会玩
- 就业明星郭声有:当上安检员,竟源于一个20000毫安的充电宝
- 本期校花涂文静——双子座女孩内心那些小美好
- 新增免签国!亚美尼亚免签协定1月19日正式生效
- 天航“中国机长”研学营开启,3天400余名学生角色扮演 逐梦蓝天
- 对话将女乘客背到救护车的空姐:耽误一秒就多一秒痛苦
- 天航冬日街拍!有颜有才还会穿搭,厉害了我的老师~
- 她是美丽可人的“动姐”,多次拾金不昧彰显川人品质
- 民航早报:空客A350成功完成自动起飞测试
- 天府新区航空旅游职业学院2020年单招报考指南
- 巴航工业首架E175-E2成功完成首飞
- 成资渝高速年内通车,成达万高铁等项目近期开建!
- 四川2020年普通高校高职单招名单出炉:天航位列其中 欢迎各位同学选报
- 天航获“中国民航科普教育基地”称号,成研学打卡圣地
- 哈尔滨机场总体规划获批 2030旅客吞吐量达6500万人次
- 红土航空开通4条春运加班航线 预计春运整体运送旅客30万人次
- 天航现新“打卡”地 学生坐“复兴号”高铁车厢看书学习
- 新春集福正式开始 天航五福拿走不谢
- 行李跟踪、无纸化值机——这些变化让春节回家更便捷
- 空姐为什么都喜欢斜着腿坐?
- 长龙航空新开成都直飞塔什干航线
- 暖心航班 温馨服务 上航为生日旅客送上祝福
- 情暖昭觉,天府航院新年“暖冬行动”进行时
- 城市轨道交通人才缺口20万 轻松就业“薪情”好
- 东航四川分公司再赴凉山 为孩子们捐赠御寒衣物
- 成都天府国际机场空管工程2号塔台顺利封顶
- 关于中共天府新区航空旅游职业学院高职学院第二支部委员会王佳同志中共预备党员转正的公示
- 自贡600名学生研学打卡“网红天航”:原来大学这么美
- 不是所有的离别都是伤感的 例如放假回家
- 历经28年阆中机场开建 预计2021年底通航!
- 为啥离飞机起飞还有30分钟,就不让乘客上飞机了?看完终于明白了
- 我院举行2019年度工作总结暨表彰大会,309人获奖
- 中共天府新区航空旅游职业学院委员会 2020年度春节期间走访生活困难党员情况公示
- 中共天府新区航空旅游职业学院委员会 2019年度民主评议党员结果的公示
- 《中国航空协会乘务技能证书》
- 2019年,全国出入境人员达6.7亿人次!
- 张瑜蓓--韩语教师
- 敖庆瑶--城市轨道交通运营与管理专业教师
- 关于王佳同志中共预备党员转正的公示
- 关于卜露同志中共预备党员转正的公示
- 春运临近 川航推出“便民出行服务锦囊”
- 天航举行“爱岗敬业坚守初心 履职尽责勇担使命”专题讲座
- 【就业明星】每一次与旅客的相遇都是一段最美的缘—三亚机场VIP贵宾接待,刘方容
- 展望:2020年值得关注的六大旅行技术趋势
- 2019年最受俄罗斯游客欢迎的航线
- 上航圆满完成成都-布达佩斯首航!
- 我国民航运输实现连续第九个安全年
- 天府航院举办“民办教育主要风险及防范”法律讲座
- 向飞机扔硬币赔偿12万元 支持航空公司索赔常态化
- 投资6.53亿!四川今年唯一获批通航机场正式开工 2022年底投入使用
- 曾卓--旅游管理专业教师
- 徐粤--旅游管理专业教师
- 崔玥--民航概论教师
- 韦恺 空中乘务学院空乘教师 讲师
- 何珊珊--形象设计专业教师
- 杨韬--电子商务专业教师
- 王芳--民航服务礼仪 专业教师
- 刘华 机电维修 专业教师
- 毛唯--原韩亚航空公司空中乘务员
- 王荣 空中乘务 专业教师
- 我院学子参加全国导游大赛优秀选手宣讲活动
- 离天航最近的地铁5号线开通 天航准空姐实地“打卡”秀礼仪
- 中国十大航空公司标志大比拼,哪个设计得更好看?
- “往前滑点行吗?”这位机长一句话,获网友百万点赞
- 英国航空:和中国南方航空开展联营业务
- 【就业明星】青春本该有风雨,为了梦想,加油吧!—瑞丽航空空乘,梁平
- 【就业明星】心有阳光,人生处处是风景—九元航空空乘,李钰萍
- 【就业明星】业成于勤,守于执—瑞丽航空空乘,梁净
- 【就业明星】脚踏实地,保持内心的那份纯朴—长沙黄花机场安检员,唐邦朔
- 【就业明星】读书破万卷下笔如有神—九元航空空乘,周智聪
- 【就业明星】空姐首飞 热泪盈眶—九元航空空中乘务,颜瑞
- 【就业明星】机会是留给有准备的人——华夏航空空中安全员,沈钰淙
- 【就业明星】在适当的年龄做适当的事!—攀枝花机场安检,梁越
- 【就业明星】让优秀成为一种习惯 好运将会不期而遇—成都双流国际机场贵宾厅,张倩
- 【就业明星】地服人员 要靠“态度和情商”—双流国际机场地服,陈志钱
- 【就业明星】每一次的跌倒是自己成长的一部分—太原武宿国际机场安检,康力
- 【就业明星】空姐不仅仅光鲜亮丽 还有肩上那份责任—长龙航空空中乘务,贾琛呈玥
- 【就业明星】在忙碌中品味工作的甘苦—南方航空地服,阎春飞
- 餐厅—紫荆花、莲花
- 行政大楼:凤凰楼
- 前广场:瑞丽广场
- 第二教学大楼:格桑花楼
- 大门—太阳神鸟
- 天府新区航空旅游职业学院2019年度专业技术职务评审工作安排
- 2019- 2020学年第1学期期末考试考务工作方案
- 泉水女神
- 自然女神——克洛里斯
- 丰收女神——德墨忒尔
- 爱与美之神——维纳斯
- 飞天女神——反弹琵琶女神
- 战争女神——帕拉斯·雅典娜
- 圣歌女神——波莉海妮娅
- 音乐女神——欧特碧
- 天文女神——乌拉妮娅
- 舞蹈女神——特尔西科瑞
- 绘画女神——依蕾托
- 历史女神——克莉奥
- 史诗女神——卡莉欧碧
- 喜剧女神——塔利娅
- 狩猎女神——狄安娜
- 爱情女神——爱拉托
- 瑞丽广场中央——胜利女神
- 2019年度专业技术职务评审结果公示
- 关于印发《天府新区航空旅游职业学院2019年国家助学金评定与发放办法》的通知
- 关于印发《天府新区航空旅游职业学院2019年国家励志奖学金评定管理办法》的通知
- 天府新区航空旅游职业学院2019年国家奖学金评审管理办法
- 关于印发《天府新区航空旅游职业学院2019年校内奖学金评定办法》的通知
- 【就业明星】砥砺前行 不忘初心——温州机场中级安检员,姚鑫
- 川台当红花旦主持 当红明星送祝福! 天航迎新年文艺汇演好Happy
- 行政人事处(教师工作部)
- 天府新区航空旅游职业学院2020年招生计划
- 【就业明星】锲而不舍,天道酬勤!——重庆江北国际机场贵宾厅,刘小红
- 川航自助值机引导员在天航招聘 天航学子优秀表现受赞扬
- 【就业明星】心存希望,幸福就会降临你——九华山机场安检,刘莹
- 【就业明星】安检小哥变空乘 不懈努力终圆蓝天梦一一九元航空乘务员,丁旭
- 【就业明星】用心服务 圆梦藏航——西藏航空空中乘务员,曹思琪
- 【就业明星】一分耕耘一分收获——昆明长水国际机场高级安检员,杜寿贵
- 学院多彩大讲堂 专家云集
- 地铁5号线27日开通 到天府航空旅游职业学院仅20分钟
- 官微剧透:26日相约天航 我们一起去看“红包雨” 还有当红明星哦!
- “学生三会”总结大会成功举行
- 【就业明星】随梦想翱飞在蓝天的“青鸟”——西藏航空公司空中乘务员,宋佳
- 【就业明星】青春正好 不负韶光----湖北空港贵宾厅张嫒
- 【就业明星】三亚凤凰机场安检站--黄韫霏
- 【就业明星】有梦者事竟成—中国东方航空云南公司空中乘务员,白咏灵
- 扎实推进教学改革 着力提升育人质量
- 我院宿管中心开展急救知识培训
- 我院举行《大学生恋爱心理与教育》专题讲座
- 我院开展《形势与政策》“坚持全面从严治党”专题讲座
- 我院师生代表参加四川省第三届大学生社团禁毒文化节
- 2018-2019学年奖学金颁发暨资助育人感恩报告会举行
- 校园梦想花园
- 天航夜景
- 空中乘务学院
- 校门口可乘车,回家了!雅安、宜宾、泸州、自贡、资阳、巴中...
- 一次志愿行 一生志愿情——天航启动“青春志愿·爱在社区”大学生志愿服务
- 我院扶贫干部张伦畅在昭觉县庆祝新中国成立七十周年文艺晚会上领诵诗歌
- 关于开展2019年第七期“天航大讲堂”专题讲座的通知
- 关于开展本学期学期末学生评教、教师互评工作的通知
- 天府新区航空旅游职业学院2020年春季招聘简章
- 我院专题学习传达省委十一届六次全会精神
- 仁寿县红十字会来我院举办应急救护培训
- 达美航空计划于2020年3月入驻北京大兴国际机场
- 来到天航后,容易患上这“8种病”
- 《客舱乘务服务技能教员证》
- 《导游资格证》
- 《救护员资格证》
- 《茶艺》资格证
- 党委办公室
- 纪念“12.9”抗日救亡运动84周年 天航师生歌咏比赛唱出爱国激情
- 团委主办、各社团定期组织开展社团展示活动
- 天府新区航空旅游职业学院《少年的你》征文大赛圆满结束
- “我和我的祖国”主题团日活动
- 天府航空学院首届民航模拟面试大赛落幕 学生礼仪展示优美儒雅
- 天府航空学院第二届“天航杯” 导游服务技能大赛决赛
- 天府新区航空旅游职业学院2019年国家奖助学金评审工作圆满完成
- 天航校园电视台正式成立 网红天航插上腾飞的翅膀
- 五粮液机场开通 天航学子值飞“护航”
- 那个抱着被子跑五公里的邻家男孩 现在怎样了?
- 天府航空学院又惊现18对双胞胎 校园生活乐趣横生
- 祝福祖国梦想起航 东星师生唱响未来
- 走近世界之巅||华西都市报首席记者刘建 在天航讲述登上8848米背后的故事
- 我院党委召开“不忘初心、牢记使命”主题教育专题民主生活会
- 空港也是博物馆 到浦东机场一览上海4000年文明史
- 一架飞机在刚果(金)失事 已致29人死亡
- 地方纷纷修编机场总体规划:透露了哪些雄心
- 提高治理能力 完善治理体系 开启通用航空高质量发展新进程
- 白云机场与控股股东资产置换 将独享旅客服务费
- 53个国家获江浙沪144小时过境免签利好
- 焦点访谈专访携程孙洁:开放的中国让全球更受益
- “医生高空吸尿救人”引热议:高空急救如何不心急?
- 长三角区域一体化发展规划纲要出炉 民航相关划重点
- 西部航空被卖了,然后呢?
- 2019年度国际航空保险论坛在深圳顺利召开
- 11月亚太大型机场准点TOP10:中国机场占8席 白云机场排第1
- 12月5日 川航执飞宜宾五粮液机场首个通航航班
- 2019年中南地区民航通信网和ADS-B运行与新技术应用研讨会顺利召开
- 民航旅游包机适合新口岸和中短期 东南亚依旧热门
- 国际民航日东航飞行小课堂走进南昌溪头小学
- 土耳其航空开通芬兰罗瓦涅米航线
- “大雪”催寒至 暖从心中来
- 不忘初心 牢记使命 践行社会爱心帮扶责任 天航学院向仁寿向家学校学生送温暖
- 学院知联会深入学习中共十九届四中全会精神
- 5000+学生研与学齐飞 “网红天航”成研学打卡圣地
- “小雪”送你羽绒服 天航最美时装温暖这个冬季
- 我院与驼峰航空机务实训基地授牌暨开班仪式成功举行
- 天府航空学院心理咨询室启动 助力成长从“心”开始
- 天府新区航空旅游职业学院-校园治安志愿者协会今日成立
- 学院新闻“四川方言选修课”登上新浪微博热搜榜
- “青春无悔 让艾止步” 天府航空学院举行艾滋病公益宣传活动
- 全国优秀教师太扎姆做客天航大讲堂 深情讲述“做有情怀的教育人”
- 2019“宪法宣传日” 天航开展学宪法活动
- 眉山市社科联王继书记一行莅临我院开展专题调研
- 汇聚帮扶力量,用心用情用力打赢脱贫攻坚战!
- 天府新区航空旅游职业学院2019年退役军人招生拟录取考生名单公示
- 综合服务中心
- 我院党员、知联会赴大邑建川博物馆开展 “不忘初心、牢记使命”主题教育活动
- 践行初心使命 传递组织关爱——我院慰问昭觉县四开乡贫困老党员
- 澳航波音787-9伦敦飞悉尼航班创2项世界纪录:飞时最久、航程最远
- 当90后遇见“90后” 老局长给年轻飞行员的一次特殊党课
- 最权威全面解读!将在广州深圳开启的RECAT实验运行究竟是什么?
- 大雪面前勇担当 哈尔滨机场赢战大雪纪实
- 践行初心使命 传递组织关爱 ——我院慰问昭觉县四开乡贫困老党员
- 我院开展“铭记初心,担当使命”主题教育党建专题讲座
- 2019“天航杯”教师硬笔书法大赛获奖名单出炉
- 学习十九届四中全会精神 践行教书育人初心使命
- 我院组织师生收看2019年全国科学道德和学风建设宣讲教育报告会
- 天府航空学院组织师生收看2019年全国科学道德和学风建设宣讲教育报告会
- 我院教工党支部赴四川旅游学院红色教育学院开展主题党日活动
- 眉山职业技术学院领导干部莅临我院参观交流
- 我院召开“不忘初心、牢记使命” 主题教育调研成果交流会
- 发挥党的“喉舌”作用 做好高校宣传思想工作专题培训
- 我院开展弘扬爱国主义教育 恪守爱国主义信念 ——爱国主义教育专题党课
- 我院开展 “不忘初心、牢记使命” 主题教育专题党课
- 校园招聘走进学院 天航学子整装待发
- 成都航空校园招聘圆满结束---起航未来 翱翔蓝天
- 天府新区航空旅游职业学院 2019年信息公开年度工作报告
- 热烈祝贺我院董事长辜英智先生当选眉山市社会治安志愿者协会名誉会长
- 学院举行关于开展强化校园安全管理工作的动员大会
- 仁寿学生拍砖将老师打进重症监护室 天府航空学院师生慰问受伤老师家属
- 不忘初心 牢记使命 践行社会爱心帮扶责任 天航学院向仁寿特殊教育学校师生送温暖
- 学院积极践行主题教育 解决师生出行难题
- 西南地区首届客舱乘务员成都“论剑” 瞬间颠覆“花瓶”形象
- 【脱贫攻坚在路上】携手昭觉 情暖万家
- “不忘初心、牢记使命”主题普法大讲堂 争做知法守法大学生
- 天府新区航空旅游职业学院面向退役军人等群体人员招生章程
- 天府新区航空旅游职业学院面向退役军人等群体人员招生章程
- 脱贫路上携手昭觉 心会跟爱一起走
- 我院党委领导班子召开对照党章党规找差距专题会议
- 【脱贫攻坚在路上】我院开展以购代捐活动 帮扶困难群众
- 大学教授大凉山当上“采购员” 万名师生吃土豆 背后的故事好暖心
- 我院召开干部大会,王元珑同志任我院党委书记、督导专员
- 我院领导陪同省职教与成人教育学会会长姜树林调研攀枝花经贸旅游学校中高职衔接工作
- 坚持党建领航 助力学院发展—工会主席吴蜀深入联办校调研
- 我院“不忘初心、牢记使命”主题教育专题党课开讲
- 人人守法 法守人人—“宪法法律进高校”宣讲走进天航
- 天航教师艺术团成立 唱响“不忘初心,牢记使命”主旋律
- 天航开展“不忘初心、牢记使命”党史革命史教育 暨纪录电影《重生》公益观影活动
- 天航“不忘初心 牢记使命”主题教育“快闪”节目登上《人民日报》新闻客户端 决赛颁奖典礼在多彩大讲堂隆重举行
- 天府航空学院举行隆重的升旗仪式:砥砺奋进新时代 万人高歌颂祖国
- 暖暖茱萸节 浓浓重阳情 —天航志愿者走进敬老院慰问活动
- 献礼国庆70周年 天航万名师生重磅表白:我爱祖国的蓝天
- 我院召开专题调研解决教职工切身利益问题
- 担当脱贫攻坚使命 扎实推进主题教育 ——学院帮扶干部张伦畅选举担任昭觉县四开乡党委组织委员
- 我爱祖国的蓝天 翰墨丹青写天航 ——眉山市书画名家天航献艺纪实
- 我院领导陪同省职教与成人教育学会会长姜树林调研攀枝花经贸旅游学校中高职衔接工作
- 我院召开干部大会,王元珑同志任我院党委书记、督导专员
- 天航校园电视台正式成立 网红天航插上腾飞的翅膀
- 我院“不忘初心、牢记使命”主题教育专题党课开讲
- 天航学子踏上实习就业之旅 在南航开启工作生涯第一段旅程
- 天府新区航空旅游职业学院-教师艺术团成立 唱响“不忘初心,牢记使命”主旋律
- 天航开展2019年第四期“天航大讲堂”专题讲座
- 我院召开“不忘初心、牢记使命”主题教育领导班子集中学习研讨会
- 天航评审专业技术职务 33名教师喜获证书 教师队伍不断优化和提升
- 学院举行隆重的升旗仪式:砥砺奋进新时代 万人高歌颂祖国
- 天府新区航空旅游职业学院组织师生集中观看国庆阅兵庆典直播
- 献礼国庆70周年 天航万名师生重磅表白:我爱祖国的蓝天
- 纪念孔子诞辰2570年 图书馆开展国学、红色刊物书展活动
- 我院召开“不忘初心、牢记使命”主题教育动员大会
- 我爱祖国的蓝天 翰墨丹青写天航 ——眉山市书画名家天航献艺纪实
- 【中国稳健前行】中国共产党的伟大践行、捍卫与创新
- 在民主法治的道路上砥砺奋进——写在全国人民代表大会成立65周年之际
- 【习语】习近平谈提高党的建设质量的着力点
- 天航万名学生为教师亮灯 以独特的方式庆祝第35个教师节教师节快乐
- 天航开学堪比婚礼现场 汉服熊猫萌新亮相万人走红毯
- 学院2019—2020学年第1学期第3次全校教职员工大会在多彩大讲堂举行
- 空姐首飞心情:当飞机冲上云霄的那一刻,我激动得热泪盈眶
- 天航女生很“抢手”,中拉航空乘务代表嗨上蓝天
- 我院召开教职员工大会宣布新院委会成员 干部调整方兴未艾
- 世警会闭幕 天航小姐姐展示香港警察的神秘礼物
- 战争与和平之神耸立天航门楼
- 北方女孩成都逐梦,蓝天有多高?我要飞到天上去!
- 【征集志愿】你落榜了吗?请关注天府新区航空旅游职业学院
- 教育专家走进天航 教育教学测评拉开帷幕
- 中国航空运输协会航空乘务教员培训班在天航开展
- 航科院专家莅临天航 客舱设备与运行管理培训班开班
- 第十八届世警会开幕 天航空乘学子华丽转身志愿者
- 天航“门神”为何是两个跪着的“人”?
- 眉山市党外知识分子联谊会 召开三届五次会长会暨半年工作总结会
- 拓展训练第一天 舌尖上的天航
- 喜大普奔!天航教职工涨工资啦!
- 天府新区航空旅游职业学院 开展素质拓展训练
- 天府新区航空旅游职业学院 省外普高征集志愿
- 天府新区航空旅游职业学院 2019年对口高职专科批第一次征集志愿
- 新生入学见闻:今天,你就是天航大家庭中的一员啦!
- “快递哥”快马加鞭 天航第一份录取通知书送达考生家
- 开学时间尚未到,天航咋就突然涌入一大波学子呢?
- 天府新区航空旅游职业学院2019年秋季招聘简章
- 精准帮扶雾行大凉山 天航携彝族同胞奔小康
- 西藏航空“天航”建安保训练基地 校企合作谱写民航职教新篇章
- 十八岁生日 青春的热血在美丽天航流淌
- 眉山天府新区成立首家民办航空旅游职业学院党外知识分子联谊会
- 天府新区航空旅游职业学院 关于规范2019年招生工作的规定及声明
- 2019年高考成绩查询链接
- 川渝两地学生天航“论剑”, 技能比拼职教繁花似锦
- 官方发布|天府新区航空旅游职业学院2019年 五年制填报攻略
- 【喜大普奔】中国航空运输协会航空乘务教员师资格培训花落天航!
- 课程实训增知识 一线学习练本领——《旅行社经营与管理》校外实训记
- 心系民航 载梦飞翔 百事特贵宾厅校园专场招聘会在我院举行
- 天府新区航空旅游职业学院2019年五年制报考攻略
- 努力提升教研教学水平 大力推动科研教育发展步伐
- 中宣部《学习强国》平台发布我院空乘专业学生参与社会实践活动
- 天府新区航空旅游职业学院2019年招生计划出炉
- 以练为战 防患未然 ——天府新区航空旅游职业学院开展学生宿舍消防安全演练活动
- 鏖战高考 天航空姐给学弟学妹“打鸡血”
- 梦圆南航、成就飞翔
- 提升教学水平 教研活动“火热”进行
- 夯实思政教育 落实立德树人——学院党委主要负责人为大学生上“形势与政策”课
- 交流学习增见识 不忘初心圆梦想 -记旅游管理系学生参加甘肃陇东南旅游联盟(成都)文化旅游推介会
- 最美校园“除四害” 天航“别动队”来帮忙
- 关于举办“互联网+”大学生创新创业大赛的通知
- 省教育厅、省高校师培中心到我院检查、调研
- 成都市民政局防范社会组织非法集资宣传月活动工作方案
- 关于组织《航空乘务教员资格证》培训班的通知
- 高职部管诗宇、罗鑫川同学分别获得“雅正杯”第六届导游服务技能大赛二等奖和三等奖
- 加强警示教育,建设廉洁团队——我院党委教工支部开展党员月度学习活动
- 天航18名优秀学生入职温州龙湾国际机场
- 考察交流促发展 我院领导带队川南行
- 中国南方航空珠海公司为天航学子插上就业梦想的翅膀
- 天航举行“大学生创新创业第一期SYB培训班”结业典礼
- 天航百名“准空姐”走进康定情歌故里,四川电视台正在直播中
- 佳能(中国)摄影大篷车搭载200多名摄影师,影像记录网红天航
- 佳能(中国)摄影大棚车开进天航 四川高校摄影打卡胜地明日盛装迎宾
- 许多空姐空少都哭了!母亲节最好听的一首歌在天航
- 践行职教新理念,天航开展教师说课示范及点评活动
- “生命至上,缅怀同胞”:天航举行汶川大地震十一周年缅怀活动
- 天府新区航空旅游职业学院2020年各省份招生代码
- 天航开展安全应急疏散演练活动
- 就业机会留给有准备的人,天航大学生“双创培训班”开讲
- 空姐用身体摆笑脸图案,天航天天都是微笑日
- 2017级学生实习就业动员大会纪实
- 天航纪念五四运动100周年特别主题团日活动纪实
- 天府新区航空旅游职业学院 2019年招生章程
- 天航纪念五四运动100周年特别主题团日活动纪实
- 东星航空教育集团渝、贵校区干部及老师代表莅临我院参观交流
- 世界读书日‖天航每天都是读书日
- 构建书香人生:天航启动首届读书节
- 从心出发、认识自己:2018级就业讲座纪实
- 追忆红岩英魂,传承革命精神 :天航学院党员干部和优秀教职工重庆爱国主义教育行
- 准空姐齐跳曳步舞 成都一高校万名学生亮美腿
- 天航人梦实现的地方:“大学生创新创业中心”启动揭牌仪式
- 雨后天晴,青春有你正明媚;天航春季运动会,终于等到你!
- 手提高跟鞋的00后女飞侠,为争当空姐“豁出去了”!
- 一分耕耘一份收获——商旅公司招聘记
- 在天航丨天航的朝夕美出了新高度!
- 【媒体聚焦】央视新闻亮相42秒,CCTV点名天航版《英雄赞歌》
- 清明祭英烈 我院学生与市民齐唱《英雄赞歌》
- 在天航| “天航大讲堂”开讲——天生我材必有用
- 在天航|春来花开遍原野,正是写作好时节一一记学院首届征文比赛
- 天府新区航空旅游职业学院--VR校园全景
- 天府新区航空旅游职业学院管理模式
- 在天航|春来花开遍原野,正是写作好时节一一记学院首届征文比赛
- 做阳光下最美的民航人一一天府航院本学期第三次就业讲座顺利进行
- 两海外航空来“天航”抢人啦!
- 学院新闻|持之以恒学习,提升党性修养 ——我院党委组织开展党员月度学习活动
- 在天航|蓉城三月樱花漫舞 空中小姐人甜心美——“学雷锋主题活动月”掠影
- 学院新闻|从自律到自治——记复训学生专题讲座
- 学院新闻|我院领导带队赴四川职业技术学院参观交流
- 在天航|2019年春季开学暨师生军体技能汇报表演活动表彰大会圆满落幕
- 春风送暖,长情相伴一一记本学期第二次就业欢送会
- 中国航协指导学院工作 让“天航”飞得更高
- 游客想踩花?准空姐不准!
- 跟紧步伐,聚焦两会 ——做新时代民航追梦人
- 埃塞航坠机前 对737MAX认证调查已展开
- 成都豆瓣“上天”,成都航空“鹃城号”首航
- 737MAX全球停飞 民航局:不断跟进坠机空难调查
- 民航安检安保周报:“智慧机场2.0”让安检时间减半
- 冯正霖:停飞波音737-8是对人民群众的生命负责
- 全球停飞737MAX:是句点亦是起点
- 长龙航空举办2019年夏航季航空旅游推介会
- 又是737!美联航客机因引擎起火紧急降落
- 民航科普 | 波音737系列飞机机型了解一下
- 波音就埃塞俄比亚航空737MAX坠毁发表声明
- 昆航“绅士”航班送祝福,花香沁心情相伴
- 我院赴同行院校考察无人机实训室
- 旅游管理系师生参加成都市研学旅行专题讲座
- 海南航空将于3月24日开通贵阳=巴黎直飞航线
- 成都航空:春运落幕话春运
- 空姐一声吼:“跑!”
- 传承民航精神 向“英雄机长”刘传建同志学习
- 树立专业意识,培养技能人才 ——学院召开专业人才培养方案制订培训会议
- 未来全球需要79万名民航飞行员,怎么办?
- 空姐遇害案滴滴司机父亲提起上诉 不满一审判赔62万
- “坚持立德树人、当好学生引路人”专题培训会顺利举行
- 天府航院召开2018年度党员领导干部民主生活会
- 高职部召开本学期第一次学生代表座谈会
- 自贡发生地震灾害 天航领导慰问“准空姐”
- 中国ARJ21飞机已交付12架 运送旅客逾27万人次
- 学院副院长邱永成教授莅临高职部指导教学工作
- 天府新区航空旅游职业学院2019年宣传画册
- 天府新区航空旅游职业学院2019年五年制高职招生简章
- 探秘重庆机场塔台 每天近千架飞机如何有序起降
- 首都机场入境单自助打印设备上线 国际出行不慌啦
- 国航机组舱内救乘客 “暖心举动”获点赞
- 天航开展“天天乐道·津津有味”彩绘机首航客舱活动
- 胆气亦英雄!川航英雄机长获“感动中国2018年度人物”荣誉
- 走进成都双流 感受“航空+文创”发展模式
- 天航最美女老师包汤圆,甜甜蜜蜜迎接返校学生
- 筑教学路基,启梦想征程---记新学期首日行课教学秩序检查
- 开学季——筑梦共远航
- 冬季风暴席卷美国 超过250架航班被取消
- 南航不哭,请粉丝画的画,泪着笑着也要看完
- 南阳机场2019春运加班航班已上线
- 成都双流机场12条出境自助通道有望春节前投用
- 航空技术学院
- 低空经济学院
- 信息技术学院
- 天府新区航空旅游职业学院2019专属日历
- 我院空乘老师参加客舱设备培训,加强综合教学水平
- “救”在身边——红十字会急救员培训开班啦!
- 沐浴改革春风 情系民航教育——记辜英智董事长在眉山市知联会纪念改革开放40周年大会上发言
- 靓眼!00后着旗袍、民族服装参观我院
- 祥鹏航空引进一架全新B737 MAX 8
- 散不去的阴影:川航机长生死备降之后
- 1月21日川航将开通乌鲁木齐=重庆=悉尼航线
- 吉祥航空787成功首航重庆、三亚
- 天府新区航空旅游职业学院2019年专科招生简章
- 《职业英语水平等级证》
- 《英语新三级》
- 《全国计算机信息高新技术考试合格证》
- 《普通话水平测试等级证书》
- 《民航安全检查员职业资格证》
- 《民用航空运输销售代理岗位资格证》(货运)
- 《民用航空运输销售代理岗位资格证》(客运)
- 促中外文化交流,扬中华传统精髓 ——成都师范学院留学生到校参观交流纪实
- 国产支线客机首次载客降落南海岛礁机场
- 非洲四家航司将成立首个非洲民航联盟
- 四川低空空域协同管理试点实现首飞
- 祥鹏航空引进B737 MAX 8和A320NEO各一架
- 2019年“璀璨航院梦,相约再起航
- 探访天府国际机场施工现场 见证蜀道难变全球通
- 无人机整瘫机场超30小时 首架国际航班降落:东航
- 打造民航实用人才 传承民航工匠精神
- 天府国际机场设计出炉 2020年乘客将这样“赶飞机”
- 三亚机场:24载腾飞印记
- 川航A350投入国际运营 今日首飞成都=奥克兰
- 里程碑!顺丰航空机队规模突破50架
- 幸福航空成功引进首架波音737飞机
- 每一张照片都是时光的“标本”——天府航院摄影社摄影作品展览及教学活动掠影
- 常州机场国际(地区)年旅客吞吐量破40万人次
- 28日 缅甸航空将开通成都直飞仰光新航线
- 民航运输系机场安检知识讲座顺利开展
- 天府新区航空旅游职业学院2019年春季招聘简章
- 民航岗位先体验,就业选择多元化——民航运输系“机场行”活动有序开展
- 中国民航科学技术研究院专家组对我院客舱训练设备设施进行评估
- 2018年冬季教职工篮球交流赛——天府航院vs东星航空职业学校
- 奉献点滴的爱心 共享同一片蓝天 ——“英智爱心基金”在仁寿特校成立
- 四川师范大学招生就业处领导莅临我院参观交流
- 未来岗位初体验,欢乐畅快机场行——记我院民航运输系学生赴双流机场参观学习
- 天府新区航空旅游职业学院2019年招生简章
- 才艺比拼,颜值碰撞!“天航杯”校园讲解大赛复赛火爆来袭!
- 当你足够强大时,你就是别人的风景——东方航空乘务员陈微同学姐
- 付出终将迎来回报——深圳航空出行秘书张露予学姐
- 5783,为你读书——本期嘉宾:李虹瑶
- 人生最美是清欢,做一个简单的人
- 合作办学职业学校学生到天府新区航空旅游职业学院参观交流
- 天渐寒,梦仍在,又是一年“吉祥”日——吉祥航空校招火热进行中
- 天府新区航空旅游职业学院民航运输系 名誉班主任聘任仪式隆重举行
- 校园讲解显能力 技能比拼秀风采——“天航杯”校园讲解大赛初赛顺利举行
- 从空中安全员到飞行员的艰辛历程--东星航空学院李茂摇
- 5783,为你读书——这也是一切
- 5783,为你读书——本期嘉宾:张心雨
- 寻找你身边的“校花”“校草”——本期校花杨慧玲:那个爱唱歌的女孩
- 我宣誓,我志愿成为一名人民教师....
- 院企合作,人才培养模式深入创新——我院成功与四川九寨黄龙机场签订安检员培训协议和院企战略合作框架协议
- 就业学子展风采
- 美国、尼泊尔留学生到天府新区航空旅游职业学院学习交流
- 四川理工学院外语学院专家莅临我院 举行天航大讲堂学术讲座
- 天航新一波#打卡圣地#来临,今天你拍了吗?
- 嗨,你笑起来的样子很好看
- 省教育厅到我院调研教师队伍建设工作
- 图书馆
- 纪律检查委员会(监察委员会)
- 新闻办公室
- 教务处(科研处)
- 计划财务处
- 学生工作部
- 招生外联处
- 就业处
- 后勤资产处
- 安全保卫和宿舍管理处(保卫工作部)
- 校工会
- 天航大讲堂开讲啦——记天府新区航空旅游职业学院“我的青春不是梦”就业专题讲座
- 院校合作 共襄新程
- 不离不弃帮就业,学生感恩送锦旗
- 民盟四川省委课题组莅临我校开展调研工作
- 天府航院持续深入学习贯彻全国教育大会精神
- 助力中国足球的未来——前国家足球队马明宇队长莅临我院为青少年球员喝彩!
- 迎国庆来临,维稳防恐——我校召开扫黑除恶专项斗争推进会
- 我院开展纪念孔子诞辰2569年文化纪念活动
- 我院邱永成副院长带队赴成都职业技术学院考察交流
- 东星航空再次启航 投资15亿建广汉新校区
- 学习中交流,交流中成长——我院邱永成副院长带队赴四川文化产业职业学院考察交流
- 清华板书不舍擦,天府航院亦不差——记天府新区航空旅游职业学院教师板书展
- 2018-2019学年建档立卡贫困家庭本专科学生每年补助4000元
- 天府新区航空旅游职业学院 2018年专科层次补录志愿通知
- 深航地服配控中心: 说不完的故事 道不尽的安全
- 关于寝室水表的使用说明
- 天府新区航空旅游职业学院--2018级新生开启大学新生活
- 成都航空接第六架ARJ21飞机 机队规模达38架
- 引资123亿!成都通用航空产业投资签约仪式举行
- 南宁机场新增加密南宁—成都航线航班
- 全方位开放,有助于民航业长远发展
- 学院领导带队检查2018秋季开学准备工作
- 天府新区航空旅游职业学院 2018年专科层次补录志愿通知
- “英雄机长”被清华录取了
- 西南某航空公司到我院开展航空安全员定期复训
- 天府新区航空旅游职业学院2018年专科批次四川省录取及预录取名单(含对口高职)
- 天府新区航空旅游职业学院第一封统招录取通知书送达
- 天府新区航空旅游职业学院2018年专科批次第二次征集志愿通知
- 天府新区航空旅游职业学院2018年秋季招聘简章
- 吉祥航空乘务(安全)员招聘(2018年9月最新)
- 天府新区航空旅游职业学院2018年专科批次第一次征集志愿通知
- 天府新区航空旅游职业学院2018年对口高职第三次征集志愿通知
- 天府新区航空旅游职业学院2018年对口高职第二次征集志愿通知
- 天府新区航空旅游职业学院2018年对口高职第一次征集志愿通知
- 关于做好深度贫困县紧缺专业大学生免费定向培养协议签订工作的通知
- 天府新区航空旅游职业学院 2018年招生章程
- 天府新区航空旅游职业学院 2018年招生章程
- 院领导带队赴成都师范学院学习考察
- 关于2018年毕业生领取毕业证的重要通知
- 天府新区航空旅游职业学院2018年招生计划
- 关于成立学院选聘工作领导小组的通知
- 天府新区航空旅游职业学院干部选聘工作实施方案
- 走进微课程 体验新感受
- 名师示范,引领成长——第二届教研节之鄢旭丹老师示范课
- 关于2018年6-9月放假及工作安排的通知
- 学院特邀教授、专家进校开设法律学术讲座——规范办学,依法治校
- 立足当下,展望未来 ——第二届教研节之王科老师示范课
- 以生为本,乐学善学 ——记第二届教研节之崔雅涵老师示范课
- 四川驼峰通用航空有限公司面向我院学生全公费招聘女飞行员
- 空姐最后一课:学跳傣族舞,迎接瑞丽新征程
- 宿舍楼
- 钟楼:飞天楼
- 携手预防艾滋,共建和谐校园
- 秉持教育初心、优化教学改革、培育核心素养——记学院第二届教研节开幕式
- 一站式服务中心办事指南
- 学院成功举办“馆里故事,读享空间”阅读主题活动
- 雷娇--礼仪、化妆教师
- 李妍--旅游管理专业教师
- 魏庆--原广州白云机场安检站
- 学院与四川驼峰通用航空有限公司举行校企合作签约式
- 锦绣成航载梦飞翔——记成都航空空中安全员面试招聘会
- 空乘是怎样炼成的?来看看东星学姐在长龙航空的培训心路历程
- 人生旅途 藏航相伴——记西藏航空东星校园招聘会
- 特大喜讯!瑞丽航空空乘校园招聘一次性过关32名同学,快来为东星航空学子打call!
- 校园一站式服务中心正式启用的通知
- “五四魂 爱国情”演讲比赛——暨纪念五四运动99周年
- 纪念马克思诞辰200周年大会在京举行 习近平发表重要讲话
- 《共产党宣言》是马克思主义诞生的标志
- 近日六省份十名省委常委履新 其中一名女性
- 习近平:用科学的理论武装青年,用历史的眼光启示青年
- 习近平主持召开中央外事工作委员会第一次会议
- 十三届全国人大一次会议选举产生新一届国家领导人
- 浙江长龙航空校招再创佳绩 69名东星学子通过复试!
- 万榆熙—多彩贵州航空空中乘务员
- 唐媛媛—多彩贵州航空空中乘务员
- 梁倩、王梓礼—瑞丽航空空中乘务员
- 上海吉祥航空首次在我院举行乘务员校园招聘会
- 陈瑶— 浙江长龙航空空中乘务员
- 刘清翠—华夏航空空中乘务员
- 刘婷—西藏航空地勤服务
- 黄林花—浙江长龙航空空中乘务员
- 祝贺学院毕业学子,瑞丽航空乘务长吴桑妮当选“中国最美空姐”
- 吴桑妮—瑞丽航空乘务长
- 王晓菲—东方航空空中乘务员
- 刘媛媛--民航专业教师
- 天府新区航空旅游职业学院2018年招生简章
- 四川省人民政府关于同意设立四川旅游航空职业学院的批复
- 高考/五年制录取查询
- 运动场
- 商业广场:飞鸽楼、金鹿楼
- 学术报告厅:多彩大讲堂
- 学校环境
- 全景图
- 实训大楼—海燕楼
- 第一教学大楼:红梅花楼
- 图书馆
- 普通高校国家奖学金工作指南
- 高等学校学生资助政策简介(2012年版)
- 关于印发陈宝生同志《进一步加强 学生资助工作》一文的通知 教助中心〔2018〕25号
- 天府新区航空旅游职业学院2018年春季招聘信息
- 董事长:辜英智
- 孟宇豪--原长龙航空公司空中乘务员兼安全员
- 吴易--民航运输教师
- 关注习总书记讲话!!!团中央推重磅评论
- 川航开通西安=迪庆=西双版纳航线
- 启动静态验收 成贵铁路四川段力争年内开通
- 总旅客吞吐量年均增7.5% 我国中小机场达184个
- 国泰航空推出“餐厅式”商务舱餐食服务
- 航空货运飞速发展圆通速递3亿元买地建航空总部
- 注意!5月1日起做这些事将限制乘坐火车!
- 第六届云南航空旅游市场(大理)推介会召开
- 多彩贵州航空开展五·四青年节快闪活动
- 确认过眼神,你就是那个爱读书的人!原来学生们都爱去这里
- 第六届云南航空旅游市场(大理)推介会召开
- 五一”开始 9种“机闹”将被限乘一年
- 白云机场:“双子航站楼”比翼架起空中之路
- 济州航空开始允许乘务员在机舱佩戴眼镜
- 重庆第二国际机场 启动前期规划工作
- 韩金阳--高铁乘务、民航服务礼仪 专业教师
- 学校简介
- 集团领导
- 学校领导
- 学校标识和理念
- 天航密匙
- 校园环境
- 实训中心
- VR校园全景
- 党群工作
- 新闻资讯
- 院系部门
- 招生就业
- 师资队伍
- 教育教学
- 人才招聘

天府新区航空旅游职业学院信息与技术学院于2020年7月设立,学院现开设有飞机机电设备维修、飞机电子设备维修、无人机应用技术、电子商务、软件技术、计算机应用技术、法律事务七个专业,涵盖航空、计算机、法律等多个领域。各专业实训设施设备完善,教师行业经验丰富,为努力培养社会需要的航空、信息化人才奠定了扎实基础。

信息与技术学院

学院现有教职员工64人,其中专兼职教师46人。学院师资力量雄厚,拥有教授4人,副教授14人,中高级职称人数高达86%;博士1人,硕士14人,硕博士占比20%;“双师型”教师40人,占比87%。


学院建设了飞机机电设备维修实训基地、动力装置实训室、起落架实训室、钳工实训室、电工电子实训室、无人机应用技术实训室、飞机模拟驾驶实训室、计算机机房、形体训练室等实训场地及设备。

起落架实训室

飞机机电设备维修实训基地

钳工实训室

无人机应用技术实训室

为提升学生职业适应能力,学院推行了书证融通,即学生在校期间,将职业能力所需知识与技能与专业课程相融合,同时参加各项技能训练,获取相应证书。
可考取职业资格证书:




学院高度重视学生就业工作,将人才培养与学生就业紧密联合,通过深入与校外企业交流合作,通过走出去(组织师生到单位实地考察)、请进来(邀请更多优质的单位来校选聘)、送上岗(护送学生到就业单位上岗工作),进一步加大力推进毕业生就业工作,为学生就业提供了很好的保障。
部分实习就业单位:

飞机机电设备维修专业
培养目标:
本专业培养掌握扎实的科学文化基础和涡轮发动机飞机机体和动力装置的结构、系统组成和工作原理及相关法律法规等知识,具备对飞机机体和动力装置进行结构检查、部件拆装、功能操作、测试和故障分析等能力,具有工匠精神和信息素养,能够从事民用航空器航前、航后、过站检查和航线排故、航线可更换件更换、航空器及其机电系统定期检修等工作的高素质技术技能人才。

就业前景:
毕业主要面向航空公司、飞机维修公司、飞机制造公司、机场机务工程部(或航修厂)、飞机部件维修公司等,从事航前、航后及车间飞机机体的维护、动力装置、电气系统的检查、故障排除、附件修理及飞机定检工作。

飞机电子设备维修专业
培养目标:
本专业培养掌握扎实的科学文化基础和航空器电子系统组成和工作原理等知识,具备对航空器通信系统、导航系统、仪表系统、自动飞行系统进行目视检查、部件拆装、功能操作、测试和故障分析等能力,具有工匠精神和信息素养,能够从事民用航空器航前、航后、过站检查和航线电子系统排故、组件拆装,航空器电子系统定期检修等工作的高素质技术技能人才。

就业前景:
毕业主要面向航空公司、机场机务工程部(或航修厂)和维修企业,从事飞机电子设备的装配、系统调试及组件的维修、维护、管理等工作。

无人机应用技术专业
培养目标:
本专业培养掌握无人机应用技术专业知识和技术技能,面向航空运输业的民航通用航空工程技术人员、无人机测绘操控员、民用航空器机械维护员等职业群,能够从事无人机应用、无人机维护等工作的高素质技术技能人才。

就业前景:
毕业主要面向国土局、测绘局、规划局、建设局、设计院、高校科研单位、电影(电视剧)制作公司等单位,从事航空摄影、地质调查、高压输电线路巡检、油田管线巡检、公路管理、森林防火巡查、有毒气体调查、禁毒及应急救援、抢险救援等工作。

电子商务专业
培养目标:
本专业培养掌握专业相关知识和技术技能,面向互联网和相关服务业、批发业、零售业等行业的电子商务运营管理、数据分析、平面设计、销售人员、商务咨询服务人员等职业群,能够从事电子商务营销推广、运营管理、平面设计、客户服务、新媒体领域的高素质劳动者和技术技能型人才。

就业前景:
毕业主要面向银行、企事业单位、各级学校等单位,从事后台运作(网络运作)、网站的网页设计(建设和维护)、客户关系管理、电子商务项目管理、电子商务活动的策划与运作、电子商务系统开发与维护、电子商务教学等工作。

软件技术专业
培养目标:
本专业培养掌握本专业知识和技术技能,面向软件和信息技术服务业的计算机软件工程技术人员、计算机程序设计员、计算机软件测试员、人工智能工程技术人员、大数据工程技术人员等职业群,能够从事软件开发、软件测试、软件编码、软件技术支持、Web 前端开发、人工智能系统开发大数据处理等工作的高素质劳动者和技术技能型人才。

就业前景:
毕业主要面向国内或国际IT公司、政府、企事业等单位,从事Web应用软件、桌面应用软件、移动设备软件的设计和开发、信息管理系统的开发、应用和维护等工作。

计算机应用技术专业
培养目标:
本专业重点培养掌握本专业所需要的文化基础知识和专业技术知识与操作技能,具有较强的计算机操作与维护能力,具有较强的计算机理论和实用知识,能在开发、生产、建设、服务和管理第一线较熟练地从事计算机办公自动化管理、数据采集与分析、信息系统运行维护、程序设计和网络系统管理和维护的高素质技能型人才。

就业前景:
毕业主要面向交通系统各单位、交通信息化与电子政务建设与应用部门、各类计算机专业化公司、广告设计制作公司等单位,从事数据库系统管理、软件工程技术文档编写、维护维修与技术支持等工作。

法律事务专业
培养目标:
本专业培养掌握扎实的科学文化基础和法律思维、法律咨询、法律文书制作和民间纠纷调解等知识,具备基础的法律咨询代书、参与基层纠纷调处、中小企业法务办理等能力,具有社会责任感、忠诚公平护法精神、法治意识和信息素养,能够从事基层法律服务助理工作的高素质技术技能人才。

就业前景:
毕业主要面向司法部门、行政执法部门、法律服务部门和企事业单位法律事务部门,从事案件登记、协助调查取证、法律文书起草、案卷整理、司法保卫、基层法律服务、企事业法制化管理等工作。




学院地址:
四川省天府新区剑南大道
南延线航空大道中段168号
咨询电话:
400-888-3105
028-3506-0518
咨询QQ:
400 888 1505
学院网址:www.tfhk.edu.cn
招生咨询电话:400-888-3105 ,028-35060999
咨询QQ:4008881505
就业咨询电话:028-35060526
咨询QQ:825238465
投诉举报电话:028-35060557
天府校区地址:四川省天府新区剑南大道南延线航空大道中段168号
仁寿校区地址:四川省眉山市天府仁寿大道66号
备案号:蜀ICP备20000834号-3 版权:四川天府新区航空旅游职业学院



